Функции и видове електрическо запалване
Схемите на съвременните системи за запалване са различни, но имат една и съща основа - използването на свещи, захранвани от битова електрическа мрежа от 220 V. Когато завъртите ключа или натиснете бутон, електрическата верига се затваря, стартовата свещ създава искра на горелката с достъп до газ. Електрическото запалване се дели на автоматично и механично, което се нарича още полуавтоматично.
Принципът на действие на запалителя на газови печки:
- Натиснатият бутон генерира напрежение, приложено към кондензаторната област.
- Кондензаторният заряд е включен.
- Нивото на напрежение на тиристора се повишава.
- Процесът на разреждане на кондензатора започва.
- Искрената междина се задейства, за да освободи искра, която запалва синьото гориво.

Как изглежда блокът за запалване за газова печка
За да бъде осъществен процесът, печката трябва да бъде свързана към мрежата, чрез отделен изход от линията с трижилен проводник, с напречно сечение най-малко 1,5 mm със заземяване. В разпределителното табло на тази линия е монтиран прекъсвач 16А.
Механични
За работата на механичното запалване се използват два вида трансформатори с 4 или 6 контакта. В първия случай искрата се изрязва само за горелките, във втория - допълнително за фурната.
Схемата на работа на механичния блок на запалителния газ за печката:
- Включва бутон на предния панел, захранван от електричество.
- Процесът на зареждане на кондензатора започва с помощта на изправено напрежение.
- Започва натрупването на заряди във фарадите и напрежението на главния тиристор се увеличава съответно.
- Когато се достигне пикът на напрежението, кондензаторът започва да се разрежда с нагряването на първичната намотка на трансформатора, което задейства искровата междина, която се задейства с освобождаването на искра, която запалва газа в отворената горелка.
За механично запалване се изисква пиезоелектричен елемент, поради което този тип често се нарича пиезо запалване. Днес вече е трудно да се намери такава печка с механика в търговската мрежа сред новите продукти на производителите на газово оборудване. Принципът на механично управление вече отживява, тъй като не е съвсем удобен поради факта, че за да свържете устройството, запалете газовата печка, в допълнение към завъртането на регулатора на подаване на газ, вие също трябва да имате време едновременно натиснете стартера на панела.
Автоматичен
Такова запалване се различава от механичното запалване във физическия процес на генериране на искра, не се изисква бутон за запалване и газът се запалва едновременно с въртенето на копчето. Тази система е по-сложна, тъй като подаването на газ и образуването на искри се случват едновременно, а процесът на образуване на искри е многократен и изпълнява около 50 електрически импулса в минута, придружени от щраквания. Тази опция се счита за най-удобна, по-често се използва в котлони и много рядко за фурни. Механизмът за управление може да се види, ако извадите пламъка от горелката, той се намира приблизително отстрани в малка ниша.
Схемата на неговото автоматично запалване:
- За да генерира искра, потребителят леко прибира копчето за въртене на желаната горелка и го превърта за подаване на газ;
- в този момент свещта, разположена във вдлъбнатината на горелката, се затваря и запалва газа, излизащ от отворите на дюзата.
Заключения и полезно видео по темата
Както можете да видите, няма да е трудно дори за начинаещ домашен майстор да изгради газова печка и такова устройство ще струва много по-малко от закупената опция. Това ще изисква минимален набор от инструменти и материали, както и малко свободно време.
Но не забравяйте, че домашното газово оборудване е изпълнено със скрита заплаха, така че е важно да се борави с него много внимателно и да не забравяте да изключите подаването на газ в края на използването на устройството.
Ако трябваше да сглобите газова печка сами, моля, кажете на нашите читатели за това. Можете да прикачите снимки на сглобеното устройство към статията и да споделите тайните на сглобяването.
За отопление на малки отдалечени нежилищни помещения са подходящи домашно нагревател от газова горелка и нагревател от газова печка. За да осигурите достатъчно топлина за средно голяма стая, трябва да помислите за инсталиране на газов топлинен пистолет или газова камина.
Всички разглеждани устройства могат да работят както от газови тръби, доставени в стаята, така и от газови бутилки. Струва си да се помни, че когато се свързвате към газова тръба, е необходимо да инсталирате брояч и официално да регистрирате процедурата в органите за контрол на газа. При самостоятелно изработено строително устройство тази процедура ще бъде много по-сложна.
Ако използвате газови бутилки, можете ефективно да отоплявате помещенията си през зимния период. Важно е да запомните, че спазването на мерките за безопасност е ключът към успешната работа с всякакви газови устройства.
Етикети: газ, горелка, ръка, вашият, икономичен
«Предишна публикация
—
Как ръчно да включите фурната на газова печка: инструкции
Газовите фурни са изключително популярни сред домакините по целия свят. Предимството на такива фурни е тяхната ниска цена и лекота на използване.
Отоплението в газовите фурни се случва достатъчно бързо, защото нагревателният елемент е разположен в долната част на шкафа. В моделите фурни, работещи на газ, няма излишни настройки, различни опции за всички видове печени изделия. Много хора оценяват точно това - простотата и надеждността. Времето за печене също се съкращава благодарение на бързото загряване.
Също така, няма нужда да се притеснявате за сигурността, защото съвременните модели са оборудвани с всичко необходимо за осигуряване на контрол на газа и електрическо запалване.


Включване на фурната
Инструкциите за употреба изглеждат сложни само на пръв поглед. Включването на фурната ръчно е толкова лесно, колкото включването на електрическа фурна. Основното нещо е да следвате правилната последователност:
- Първо, струва си да проверите преди включване - връзката на маркучите
- Когато включвате подаването на газ, си струва да го задържите за няколко секунди, за да не доведе до натрупване на газ
- Запалете фурната с кибрит или електронна запалка
- Постоянно следете подаването на газ
- Поддържайте фурната чиста, както газът не изгаря напълно в мръсна фурна
- Фурната не отоплява стаята, също така не се препоръчва да я държите отворена дълго време
С газова фурна трябва да се държите доста внимателно, ако възникнат проблеми, трябва незабавно да се свържете с професионален майстор.
ОБЩИ ИЗИСКВАНИЯ ЗА ЗАЩИТА НА ТРУДА
1.1. За извършване на работа с газова горелка служителят има право да е навършил 18 години, който е преминал медицински преглед и няма противопоказания по здравословни причини, има необходимата теоретична и практическа подготовка, преминал е уводен и основен на работното място инструктажи за опазване на труда и обучение по специална програма, сертифицирана квалификационна комисия и получено допускане до самостоятелна работа. 1.2. Служител, изпълняващ работа с газова горелка (наричана по-долу служител), трябва периодично, поне веднъж годишно, да преминава обучение и проверка на познанията за изискванията за защита на труда и да получи допускане до работа с повишена опасност. 1.3.Служителят, независимо от квалификацията и трудовия опит, трябва да преминава повторни инструкции за защита на труда поне веднъж на всеки три месеца; при нарушаване на изискванията за безопасност на труда от служителя, както и при прекъсване на работата за повече от 30 календарни дни, той трябва да се подложи на непланиран инструктаж. 1.4. Служител, който не е преминал своевременни инструкции и проверка на знанията за изискванията за защита на труда, няма право да работи самостоятелно. 1.5. Служител, който изпълнява работа с газова горелка, допуснат до самостоятелна работа, трябва да знае: мерките за безопасност при използване на газови бутилки и горелки. Правила, норми и инструкции за охрана на труда и пожарна безопасност. Правила за използване на първично пожарогасително оборудване. Методи за първа помощ при инциденти. Вътрешен трудов правилник на организацията. 1.6. Служител, изпратен да участва в работа, необичайна за неговата професия, трябва да премине целенасочени инструкции за безопасното изпълнение на предстоящата работа. 1.7. На служителя е забранено да използва инструменти, устройства и оборудване, чието безопасно боравене не е обучен. 1.8. По време на извършване на работа с газова горелка работникът може да бъде засегнат най-вече от следните опасни и вредни производствени фактори: - възможността за пожар при използване на газова горелка; - възможността за експлозия на газова бутилка; - повърхностите на газовата горелка, загряти до висока температура; - неудобна работна позиция. 1.9. Служител, изпълняващ работа с газова горелка, трябва да знае, че по време на работа най-вероятната причина за нараняване може да бъде изгаряне от открит пламък от газова горелка. 1.10. За да се предпази от въздействието на опасни и вредни производствени фактори, служителят трябва да използва гащеризони, предпазни обувки и други лични предпазни средства. 1.11. За да се предотврати възможността от пожар, служителят трябва сам да спазва изискванията за пожарна безопасност и да не допуска други служители да нарушават тези изисквания; пушенето е разрешено само в специално обособени места. 1.12. Служителят е длъжен да спазва трудовата и производствената дисциплина, вътрешните трудови разпоредби; трябва да се помни, че консумацията на алкохолни напитки, като правило, води до инциденти. 1.13. Ако се случи инцидент с някой от служителите, тогава на жертвата трябва да се осигури първа помощ, да се докладва за инцидента на ръководителя и да се запази положението на инцидента, ако това не представлява опасност за другите. 1.14. Служителят, ако е необходимо, трябва да може да окаже първа помощ, да използва аптечка. 1.15. За да се предотврати възможността от заболяване, служителят трябва да спазва правилата за лична хигиена, включително старателно да измие ръцете си със сапун и вода преди хранене. 1.16. Не е разрешено да се извършва работа в нетрезво състояние или в състояние, причинено от консумация на наркотични вещества, психотропни, токсични или други упойващи вещества, както и пиене на алкохолни напитки, използване на наркотични вещества, психотропни, токсични или други упойващи вещества на работното място или по време на работа. 1.17. Служител, извършил нарушение или неспазване на изискванията на инструкцията за защита на труда, се счита за нарушител на производствената дисциплина и може да бъде привлечен към дисциплинарна отговорност, а в зависимост от последиците - до наказателна отговорност; ако нарушението е свързано с причиняване на материални щети, тогава извършителят може да бъде подведен под отговорност по установения ред.
Как да направите газова горелка със собствените си ръце
Ето процедурата, която трябва да следвате, когато правите горелка:
- Необходимо е да се изреже фрагмент с определена дължина от месинговата тръба, която ще представлява тялото на горелката. Избираме дължината за удобство на работа и с малък запас за инсталиране на дръжката.
- Най-лесният начин е да използвате дръжка от стар, износен електрически поялник. При липса на такъв можете да изрежете този елемент от дървен блок. По оста на дървената дръжка трябва да се пробие проходен отвор, в който ще се монтира горелката. Използвайте епоксидна смола, за да я поправите.
- Към края на тръбата, стърчаща от дръжката, трябва да прикрепите кран, отстранен, например, от стар автоген. Фугата трябва да бъде запечатана с FUM лента или силикон.


Направи си сам водородна горелка
След това трябва да включите тялото на тръбата от другата страна и да направите отвор с диаметър 0,1 mm тук - това ще бъде дюзата. Не е толкова лесно да се направи такава малка дупка, нека се спрем на това по-подробно.
Горелката за отпадъци е необходимо устройство, което по същество работи върху отпадъците. Горелката за обработка със собствените си ръце и в наше време не губи своята актуалност.
Инструкции за запояване на пластмасови тръби можете да намерите тук.
Знаете ли какво е електролизатор? В тази тема ще научите всичко за това устройство и как да го направите сами.
—
Как да включите скарата в газова фурна?
Много купувачи са склонни да купуват фурна с функция грил. Това е един от най-полезните варианти за приготвяне на вкусни ястия. Благодарение на скарата можете да се насладите на хрупкаво пиле и не е нужно да пътувате далеч, за да го приготвите над огъня.
Включен с функцията грил, при някои модели е прикрепен клапан, може би дори конвенционална функция или вентилатор, благодарение на което времето за готвене се ускорява. Ако няма плюене, струва си да обръщате съда по-често, така че отоплението да се разпределя по-равномерно. Ако няма функция на вентилатора, по време на работа трябва да държите вратата на фурната отворена.


Скара в газова фурна
Включването на скарата в газова фурна е много просто:
- Необходимо е да поставите копчето на крана на горелката на фурната върху обозначението на решетката (основно това е квадрат с три триъгълника в горната част)
- Запалете фурната (ръчно с кибрит или електрическо запалване, в зависимост от вида на фурната)
- Следете постоянното наличие на подаване на газ към фурната
- След приключване на процеса на готвене е необходимо старателно да измиете оборудването, преди да го използвате отново. Преди да използвате печката, струва си да изучите инструкциите за употреба.
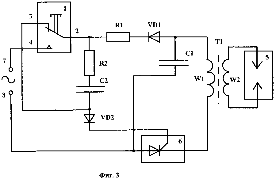
Електрически вериги за запалване
В зависимост от вида на електрическото запалване се разграничават два варианта на схемите на запалителните устройства на газовата печка:
- Запалване с една искра - когато бутонът за запалване бъде освободен, се генерира една искра.
- Многокрайна искра - чрез завъртане на копчето на горелката непрекъснато се генерира искра.
Първата схема работи по следния начин:
- при натискане на бутона за запалване мрежовото напрежение се подава към кондензатора, той се зарежда;
- когато бутонът е освободен, кондензаторният контакт е свързан към трансформатора;
- се извършва обратният процес - разреждането на кондензатора през първичната намотка на трансформатора;
- на вторичната намотка на трансформатора се генерира напрежение от около 10 kV;
- образува се искра;
- натискането и освобождаването на бутона ще повтори процеса.


Втората схема работи по следния начин:
- с положителна половин вълна на мрежовото напрежение през диодите се зарежда кондензатор;
- с отрицателна полувълна катодът е свързан с полу-вълната "минус" и през управляващия електрод на тиристора се подава управляващ ток през резистор;
- тиристорът се отваря и кондензаторът се разрежда към трансформатора за високо напрежение, който произвежда искра;
- на вторичната намотка на трансформатора се появява напрежение от около 10 kV;
- докато държите копчето за подаване на газ, процесът се извършва с честота 50 Hz (1 искра в секунда).
Забележка! Има запалване 4-ex или 6-електрод. Броят на електродите зависи от броя на вторичните намотки на повишаващия трансформатор
Шестоелектродните запалителни устройства обикновено се използват в комбинирани видове печки заедно с фурна. Два от шестте електроди са разположени във фурната и работят точно за нейното запалване.
Изработка и монтаж на сплитер
Разделителят е направен от парче месингова тръба, малко по-голяма от диаметъра на горелката. Той е прикрепен към тялото паралелно. Сега, по време на работата на горелката, на мястото, където газът излиза от дюзата, се образува вакуум, в резултат на което въздухът ще бъде засмукан там.
Принципът на работа на това устройство е същият като този на туристически примус, само че има по-малък размер и работи на различно гориво.
Тази горелка може да работи както върху пропан, така и върху смес от пропан и бутан.
Правила за използване на газова печка
17.09.2012 11:39
Департамент по строителство, енергетика и жилищно-комунални услуги
Правила за използване на газова печка
Изисквания на абоната
ТРЯБВА ДА:
1. Разрешено е да се експлоатират газови печки след инструктиране в техническия офис на АД Вологдагаз.
2. Поддържайте газовата печка чиста и изправна. Не запушвайте печката с чужди предмети.
3. Следете работата на газовата печка.
4. За да инспектирате и ремонтирате газопровода и газовата печка, позволете на служителите на ОАО „Вологдагаз” да влязат в апартамента след представяне на сертификат за обслужване.
5. Икономично използвайте газ, своевременно плащайте за неговите разходи и разходите за поддръжка на газовото оборудване.
6. Ако подаването на газ внезапно бъде прекъснато или ако в помещението се появи миризма на газ, трябва незабавно да спрете да използвате газ, да изключите всички кранове на газовата печка и газопровода (клапан на цилиндъра), да отворите вентилационните отвори или прозорци за проветряване на стаята, обадете се на спешната газова служба на телефон 04 (извън замърсена с газ стая). Не палете огън, не пушете, не включвайте електрическо осветление и електрически уреди, не използвайте електрически камбани.
ЗАБРАНЕНО Е:
1. Оставете работеща газова печка без надзор през нощта.
2. Използвайте за спане и почивка на помещенията, в които е монтирана газовата печка (кухни и др.)
3. Поставете предмети върху газопровода и завържете въжета.
4. Позволете на децата в предучилищна възраст да използват газови уреди, лица, които не контролират действията си и не знаят правилата за използване на тези уреди.
5. Използвайте газова печка със затворен прозорец (транец) и решетка на вентилационния канал в кухнята.
6. Използвайте газ за други цели (за отопление на помещенията).
7. Използвайте дефектна газова печка.
8. Неразрешено, освен OJSC "Vologdagaz", да пренарежда, подменя и ремонтира газови уреди и оборудване.
9. Преустройте помещенията, където са монтирани газови уреди, без съгласие с OJSC Vologdagaz.
Включване на газовата печка:
1. Преди да включите газовата печка - проветрете стаята и се уверете, че крановете на газовата печка са затворени.
2. Отворете клапана на газопровода пред печката или клапана на цилиндъра.
3. Донесете запалена клечка кибрит (електрическа или пиезо запалка) до горелката, след което натиснете съответния копче на газовия котлон и го завъртете на половин оборот. При запалване се уверете, че газът се запалва във всички отвори на горелката.
4. Преди да използвате фурната - отворете вратата и я проветрете за 2-3 минути.
ИЗКЛЮЧВАНЕ НА ГАЗОВИЯ ДИАПАЗОН:
1. Затворете клапана на газопровода или клапана на цилиндъра.
2. Затворете крановете на газовия котлон или крана на фурната.
| Напред> |
Предимства и недостатъци на газовите фурни
Пазарът предлага на потребителите голямо разнообразие от енергийни източници.На настоящия етап от икономическото развитие газът е един от най-печелившите и ефективни варианти за гориво.
Използването на газ като източник на енергия за отоплително оборудване е полезно, тъй като цената му не удря джоба на потребителя. Освен това газът има висока ефективност. Работата с газови отоплителни устройства е лесна за използване, икономична и безопасна.
Този вид домашен нагревател често се използва за най-различни цели. Може да се използва за отопление на оранжерия, гараж, кутия. Поради своята мобилност и ниски разходи за сглобяване, преносими нагреватели могат да се вземат дори и на къмпинг
Когато подреждате газова фурна в една стая, най-добрият вариант за собствениците ще бъде ситуация, когато газопровод е директно свързан към сградата. В съвременните реалности обаче това е много рядък случай. Мнозина ще трябва да закупят газови бутилки и други контейнери за съхранение и подаване на гориво в пещта.
Предимствата на използването на газови фурни включват:
- бързо, ефективно и качествено отопление на помещенията;
- мобилност и компактност на газовото оборудване;
- възможността за бързо преместване на фурната на желаното място;
- независимост от правителствените комуникации, прекъсвания на електрозахранването и много други фактори.
Газовото оборудване, както всяко друго, има своите недостатъци. Те обаче са относителни и лесни за работа.
Недостатъците включват:
- използването на газ е строго регламентирано от наредбите;
- собствениците на нежилищни помещения ще трябва да получат редица споразумения и разрешителни от газовата индустрия и други държавни агенции;
- изготвянето на необходимия проект може да струва кръгла сума;
- използването на намален и бутилиран газ изисква спазване на мерките за безопасност.


За да може газовата печка да изпълнява функцията си възможно най-ефективно в стаята, е необходимо да има защитни екрани. Такива конструкции са оборудвани с отразяващи повърхности, поради което топлият въздух не излиза, а се отразява и загрява цялата площ на кутията.
Майсторите непрекъснато усъвършенстват своите умения и прилагат нови техники за проектиране на домашно приготвени единици. Някои модерни ръчно изработени газови нагреватели са оборудвани със специални вентилатори за контрол на потока на топъл въздух.
Печките с открито горене изискват проектирането и инсталирането на вентилационна система и осигуряване на овлажняване на въздуха. Когато устройството изгаря кислород, въздухът става сух. Това често води до главоболие и болки в гърлото.
Предимства на газовата горелка
В сравнение с маслените горелки, газовите горелки имат много предимства. Те работят на екологично гориво, незабавно се запалват и не оставят остатъчни продукти от горенето след тяхната употреба.
Поради използването на газ може да се обърне минимално внимание на почистването на вътрешността на това устройство.
Преносимостта и компактността на газовата горелка върху кутия с малък капацитет ви позволява да насочвате потока на пламъка под всеки ъгъл, който е необходим за комфортната работа на собственика. Това устройство може да се използва в различни ситуации - при запалване на сурови дърва за огрев и въглища, при запояване на части с калай-медни спойки, при създаване на декоративни шарки върху дърво, както и при готвене - с цел карамелизиране на захарта. И това е само малка част от възможностите за използване на този продукт.
След като закупите това устройство, трябва внимателно да проучите инструкциите за употреба и безопасност. Можете да използвате горелката само стриктно спазвайки всички правила за нейното използване. Прегряването на газовата бутилка е недопустимо - не трябва да се оставя на горещо слънце или в близост до отоплителни уреди.След продължителна работа резервоарът се охлажда силно, което намалява мощността на горелката. За да се избегне това, върху цилиндъра се поставя специална каталитична нагревателна подложка.
Газовата горелка ще бъде надежден и ефективен помощник за собственика си. Присъствието на това устройство във фермата ще може да реши много проблеми, които могат да възникнат по всяко време. Правилното му използване ще донесе много положителни емоции и ще помогне да се оживят всякакви идеи, независимо колко трудни изглеждат в началото.
sledopyt.net
Прилагане на горелки за спояване и месинг
Появането ви позволява да направите едноцелно плътно свързване на две метални части чрез своеобразно „залепване“ с някакъв вид разтопен материал - спойка. Последните трябва да проявяват висока адхезия по отношение на съединяваните метали, тоест да бъдат много „лепкави“ и да имат достатъчна якост след втвърдяване.
Точката на топене на спойката трябва да е по-висока от работната температура, при която се използва споявания продукт; и в същото време по-ниска от точката на топене на основния материал.


Газовата горелка е просто необходима, за да загрее спойката и по този начин да я направи достатъчно вискозна.
Очевидно е, че за удобство при експлоатацията му факелът трябва да поддържа стабилна форма и температура.
Предимството на този инструмент се крие в способността да се обработват области с голяма площ - подобна задача няма да бъде възможна за електрически поялник.
В същото време обикновена горелка с ниска мощност може да бъде направена без много караница със собствените си ръце.
С помощта на домашна горелка можете да направите много полезни неща. Неговите възможности ще бъдат напълно достатъчни за запояване на медни и месингови съдове, които са част от радиатори, междинни охладители и топлообменници, както и за запояване с помощта на твърди спойки.
Освен това само с помощта на този инструмент е възможно да се разглоби радиаторът, за да се замени сърцевината му, както и да се замени пчелната пита в него.
Такава горелка ще бъде полезна и по време на ремонт на каросерията, при която високата температура е не само ненужна, но и много нежелана, тъй като може да причини изкривяване на тази част от автомобила.


За да се извърши възстановяването на малка повредена зона, да се запоят дупките с месинг, да се извърши изправяне на „бижута“ - този инструмент ще бъде доста подходящ за всички тези работи.
Също така ще е необходимо леко нагряване, ако е необходимо да се демонтира част, снабдена с намеса за смущения, т.е.пресована.
Това може да е носеща раса или някаква втулка.
Този метод е особено ефективен, ако частите, включени в съединението, са направени от материали с различни коефициенти на топлинно разширение.
Основните характеристики на газовите горелки върху спрей
Газовите горелки на кутия имат различна мощност - това зависи от състава на газовата смес и съответно от температурата на пламъка, която може да варира от 1000 ° C до 2500 ° C. Налягането на газа в цилиндъра също играе съществена роля за ефективността.
Някои модели имат вграден регулатор на дюзите, който ви позволява да променяте диаметъра на потока на пламъка, докато се получи желаният размер на горелката. Също така е възможно да се промени подаването на газовата смес от бутилката. Благодарение на това мощността на използваното устройство може да бъде увеличена.
Компактните бутилки с втечнен газ имат различни видове връзка към горелката - резбовани или цангови. Общата газова смес, която се пълни в резервоарите, позволява горелките да се използват при температури на околната среда между 5 ° C и 45 ° C. Специални газови смеси, които включват изобутан / бутан / пропан (т.нар. „Зимни смеси“), позволяват работа дори при минусови температури. Те правят възможно създаването на горелка с температура над 2000 ° C.
В продажба има модели с тегло 70 грама - без балона.Това значително улеснява използването на това устройство от собственика.


Схема
Самоделната горелка за запояване е изключително проста. Тялото му е тръба с дюза в края. В другия край ще бъде монтиран клапан с разклонителна тръба за свързване на маркуча за подаване на газ.
За удобство при регулиране на мощността на горелката ще оборудваме дюзата с разделител.


Диаграма на газовата горелка
ИЗИСКВАНИЯ ЗА ЗАЩИТА НА ТРУДА ПО ВРЕМЕ НА РАБОТА
3.1. Газовата бутилка трябва да бъде здраво монтирана на равно, добре проветриво (проветриво) място и подсилена. 3.2. Използването на газови бутилки за работа в затворени помещения е разрешено, при условие че е осигурена ефективна вентилация. 3.3. При работа с газова бутилка е необходимо да се вземат мерки за предотвратяване на удари, удари, падания, а при работа при температура на външния въздух под 00 С - от замръзване. 3.4. Всички устройства, свързани към газовата бутилка (редуктор, маркучи, горелка), трябва да бъдат в изправност и периодично да се проверяват: - горелка - поне веднъж месечно за газонепропускливост; - скоростна кутия - поне веднъж на тримесечие, технически преглед и изпитване; - маркучи - всеки ден - за пукнатини, връзки и др. 3.5. Газовите маркучи не трябва да имат пукнатини, връзки и т.н. 3.6. Преди да свържете редуктора към цилиндъра, е необходимо да прочистите фитинга на редуктора, за да отстраните чужди частици от него. 3.7. Редукторът трябва да бъде прикрепен към газовата бутилка само когато вентилът на цилиндъра е затворен. 3.8. След като свържете регулатора на налягането, бавно отворете клапана на цилиндъра и настройте налягането на работния газ. 3.9. Дължината на маркуча, в зависимост от условията на работа, трябва да бъде в диапазона от 8 до 20 м. 3.10. Независимо от мястото на работа, следващите разстояния от газовата бутилка до: - източници на топлина (например отоплителни радиатори) - трябва да се поддържат най-малко 1 m; - открит огън - не по-малко от 10 м. 3.11. При работа с газови бутилки е забранено: - да се монтират бутилки в наклонено положение; - инсталирайте цилиндри в пътеките, алеите, на място, където са събрани работници, на лошо осветени места; - излагайте бутилките на слънчева светлина; - изпълнявайте работа без скоростна кутия; - използвайте маркучи, направени от отделни остатъци или свързани помежду си с тел, скоби; - оставете цилиндрите в експлоатация с отворени клапани без надзор; - демонтирайте и поправете горелката, свързана към газовата бутилка; - загрейте замръзналата скоростна кутия с открит огън; - пушене и хранене на работното място; - присъствието на непознати. 3.12. Не работете с газовата горелка в близост до електрически уреди и други части под напрежение, които са под напрежение. 3.13. Ако работата се извършва в близост до електрическо оборудване под напрежение, електрическата мрежа трябва да бъде изключена преди започване на работа. 3.14. Докато работи с газово-въздушна горелка, на служител е забранено: - да се движи извън работната зона със запалена горелка, включително изкачване или слизане по стълби, стълби и др .; - дръжте газовите ръкави под мишницата, прищипете с крака, увийте около кръста, носете на раменете, огъвайте, извивайте; - пушете и приближавайте газовата бутилка с открит пламък под 10 m. 3.15. По време на прекъсвания в работата, газовата горелка трябва да бъде загасена. 3.16. Когато работите с газова горелка с открит пламък при ветровито време, работникът трябва да бъде разположен, ако е възможно, от наветрената страна. 3.17. Цилиндрите трябва да бъдат защитени от нагряване от слънчева светлина или други източници на топлина. Максимално допустимата температура на бутилката за втечнен газ е не повече от 45 ° C. 3.18
Втечненият нефтен газ е взривоопасен, не е разрешено изтичането му и при работа с бутилки трябва да се внимава да не паднат и да не се ударят. 3.19
Не се допуска пълно изгаряне на газ от бутилката.Слаб пламък на горелката показва недостатъчно количество газ в цилиндъра, запушен дифузор на горелката или капсула на цилиндъра. 3.20. Когато използвате газова горелка, не трябва да има мирис на газ. Можете да проверите за изтичане на газ, като приложите сапунена емулсия към предполагаемото изтичане на газ. Проверката на течове на газ с огън е забранена. 3.21. Ако уплътненията са износени, те трябва да бъдат заменени с нови от комплекта. Неизправностите на горелката и цилиндъра трябва да се ремонтират от специализирани сервизи. 3.22. Само една газова горелка може да бъде свързана към един цилиндър. 3.23. При работа с газова горелка не е разрешено да се разглобяват и отстраняват неизправности на горелката и цилиндъра и да се оставя запалена горелка без надзор.
1.3. Газови горелки за котелни системи
В съответствие с общите разпоредби на теорията за изгарянето на газообразни горива) газовите горелки са:
- цялостно предварително смесване (газ и въздух се смесват преди напускане на горелката) - кинетично;
- частично предварително смесване - дифузионно-кинетично;
- външно смесване - дифузия (фиг. 12).


Фиг. 12. Дифузионни газови горелки
Газовите горелки се класифицират според следните критерии:
- по дължината на формираната горелка - за дълго пламък и къс пламък;
- от светимостта на пламъка - до светеща или слабо светеща горелка;
- по калоричността на изгорения газ - за горелки за висококалорични и нискокалорични газове;
- чрез натиск пред горелката - за ниско и високо налягане;
- по броя на захранващите тръбопроводи за едно- и двужилни и др.
Една от съществените характеристики е методът за смесване на изгорелия газ с въздуха, необходим за изгарянето му.
На тази основа горелките са от следните три вида.
1. Горелки без предварително смесване на газ с въздух
Газът и въздухът, в количеството, необходимо за изгаряне, се подават отделно през съответните канали на горелката. Горимата смес се образува в пламъка в процеса на турбулентно смесване на газ и въздух, след като те напуснат горелката.
Пример за този тип горелка е тръбна горелка за нискокалорични газове (фиг. 13). Газът навлиза през газовия колектор и тръбите, свързани с него, и въздухът преминава през противоположния колектор в пръстеновидното пространство. Смесването се осъществява в струйните потоци на изхода на тръбите.


Фиг. тринадесет. Тръбна горелка за нискокалорични газове
Такива горелки се използват за изгаряне на нискокалорични газове в големи количества и в технологията на пещта, когато е необходимо да има удължена светеща горелка с по-равномерен топлообмен по дължината на работното пространство на пещта.
2. Горелки за предварително смесване на газ с въздух
Горелки, работещи на принципа на кинетичното изгаряне, се използват в случаите, когато е необходимо да се изгаря газ с високо топлинно напрежение на обема с минимално химическо подгаряне и с кратък слаб пламък (фиг. 14). Предварителното смесване на газ с въздух се извършва в смесители, от които готовата смес влиза в горелката. Този тип включва тунелни и други видове горелки от хомогенна газово-въздушна смес, получени чрез предварително смесване на газ с въздух в смесители с различен дизайн.
В индустрията се използват широко тунелни инжекционни горелки, които осигуряват автоматично управление на постоянното съотношение на дебита на газ и въздух и позволяват изгарянето на прашни газове. Горелките са по-устойчиви на топлина и имат повишен капацитет на потока при ниски съпротивления.


Фиг. 14. Инжекционни горелки с керамичен тунелен канал: а - едножилна горелка с едноканален тунел; b - двупроводна горелка с многоканален тунел
3. Горелки с частично смесване на газ и въздух
Тези горелки са оборудвани с къси смесители, в които се извършва частично смесване.Смесването продължава и завършва в горелката по време на горенето.
Горелки, работещи на този принцип, се използват широко в енергетиката за изгаряне на природни газове.
В горелки с частично смесване за нискокалорични газове (фиг. 15), поради съизмеримите дебити на газове и въздух, газовете и въздухът се подават в редуващи се плоски потоци през канали към предкамерата, в каналите на които смесване и горене започва. Процесът на смесване и изгаряне продължава и завършва в изходните канали. Разрезът на тунела на горелката се определя от количеството продукти на горенето и тяхната скорост, взети в диапазона 30-40 m / s.
По метода на подаване на въздух горелките се разделят на впръскване и издухване (с принудително подаване на въздух). В съответствие с това горелките се отличават с ниско налягане на газа (до 5 kPa), средно (5 kPa - 0,3 MPa) и високо (над 0,3 MPa). Инжекционните горелки се предлагат само за ниско и средно налягане.


Фиг. 14. Доменна газова горелка
Изгарянето на гориво под формата на газ се определя от метода и скоростта на смесването му с въздух (кислород). За малки отоплителни котли обикновено предполага инсталирането на газова отоплителна система атмосферни и вентилаторни горелки.
Принципът на действие на газовата горелка е показан на фиг. 16.


Фиг. 16. Принципът на действие и дизайн на газова горелка
Примери за горелки и техните основни части са показани на фиг. 17.


Фиг. 17. Примери за някои газови горелки и техните основни елементи
На фиг. 18 показва основните схематични схеми на газови горелки. В инжекционната горелка (фиг. 18, а), изтичащият от дюзата газ изхвърля (засмуква) въздух и се смесва с него. Газово-въздушната смес в инжекционната горелка изгаря в огнеупорна дюза (тунел), непосредствено до нея. Поради високата температура на вътрешната повърхност на опаковката, изгарянето на готовата газово-въздушна смес протича почти моментално и завършва вътре в опаковката. Поради тази причина такива горелки обикновено се наричат безпламенни.
Обемът на горивната камера, адаптиран за безпламенно изгаряне на газ, може да бъде значително намален и при избора на размерите на камерата се изхожда не от необходимостта да се осигури завършването на горивния процес в нея, а от състоянието на получаване на най-голямата нагревателна повърхност.
Потокът на газ през горелката, в зависимост от нейния дизайн, може да варира в широки граници - от 0,5 до 1000 м3 / ч и повече. Дължината на дюзата достига 1 m, скоростта на сместа газ-въздух достига 3080 m / s. Инжекционните горелки са монтирани под котли с капацитет на пара под 2,75 kg / s (10 t / h). Важно предимство на този тип горелки е липсата на вентилатори за подаване на въздух, което намалява консумацията на енергия за поддръжка на котелния блок.
Диаграма на най-простата горелка с принудителен въздух е показана на фиг. 18, б. В него газът се подава в пръстеновидното пространство между вътрешните тръби и въздухът навлиза в пръстеновидното пространство между средната и външната тръби, докато конструкцията предвижда завихряне на газови и въздушни потоци. Газът се запалва през вътрешната тръба, чрез която се следи работата на горелката. Газът се смесва с въздух в разширяваща се амбразура, подредена в облицовката на камината.
Процесът на смесване се подобрява значително, ако газът се подава в малки струи, течащи от малки дупки (фиг. 18, в).


Фиг. 18. Газови горелки: a - кинетична инжекционна горелка със средно налягане; б - дифузионна горелка с паралелни потоци от газ и въздух; в - горелка с непълно предварително смесване: 1 - газова дюза; 2 - регулиращ вход за въздух; 3 - миксер; 4 - керамична дюза (предкамера); 5 - пръстеновиден газов колектор; 6 - острие eevirhritel
Атмосферните горелки са уреди, които се характеризират с предварително смесване на гориво и въздух. Те не изискват вентилатор.
Такива атмосферни горелки Представлява набор от пръчки, в които се подава газообразно гориво чрез специален ежектор. Горивно-въздушната смес навлиза в горивната камера през специални отвори, които се разпределят по горната генераторна пръчка. Запалителните електроди са проектирани да възпламенят горивно-въздушната смес и в горивната камера се образуват много "факли" с относително ниска температура. Обикновено както котлите, монтирани на стената, така и на пода, са оборудвани с такива горелки.
Монтаж на газово отопление и неговата работа при вентилаторни горелки организирани по различен начин. Те се различават по това, че имат принудително подаване на въздух с помощта на специален вентилатор, както и прецизно управление на подаването на въздух. Този тип горелки се използват само в котли със затворена горивна камера, която често е под налягане.
Във вентилаторните (вентилатор, принудителна тяга) горелки (фиг. 19) има механично смесване на газ или течно гориво с въздух под налягане, както и подаване на такава смес в пещта. Горелка от този тип осигурява максимална (95-98%) ефективност, не е чувствителна към спада на налягането на газа и има по-атрактивни експлоатационни разходи.


Фиг. 19. Вентилаторни газови горелки
Вентилаторна газова горелка за отопление на дома предполага следната система на функциониране: горивото се смесва с въздуха, след като напусне горелката. Понастоящем горелките за вентилатори са силно автоматизирани и имат също модулен дизайн. По правило такива автоматизирани блокови горелки се инсталират на автономни котелни централи с мощност от 5 kW и повече. Благодарение на това участието на потребителя в управлението на отоплителната система е сведено до минимум и сведено до едно - трябва да поръчате отопление на газ и да го конфигурирате.
Автоматизацията на вентилаторната горелка го включва и контролира безопасната му работа. Ако възникне аларма, горелката се изключва автоматично.
Всяка горелка от този тип има газов мултиблок. Той включва следните компоненти: реле, което изключва горелката, ако входното налягане падне под зададеното; газов филтър; стабилизатор на налягането на газа, който трябва да поддържа постоянно изходно налягане при промяна на входното налягане; регулатор на газовия поток; стартов регулатор на налягането.
Монтажът на газово отопление с автоматизирани блокови горелки осигурява компактност и удобство. Поради конструкцията на такива горелки, ако е необходимо, някои части могат да бъдат почистени, без да се разглобява захранващият блок и самата горелка.
Въздушният поток се завихря от специална лопатка. Смесването на газ с въздух завършва в амбразурата.
В допълнение към чисто газовите горелки, някои инсталации използват горелки за съвместно изгаряне на газ и мазут или за комбиниране на нискокалоричен газ с прахообразно гориво и други.
За надеждната и икономична работа на котелния блок е важен не само видът на горелката, но и техният брой. Като правило в пещите на котлите са инсталирани няколко горелки. Това е необходимо, за да може горелката да запълни максимално обема на пещта и да е възможно да се регулират процесите на горене в необходимия диапазон на вариране на топлинната мощност с променлив режим на работа на котелния блок. Всеки тип горелка има ограничен диапазон на регулиране на отоплителната мощност. Чрез промяна на разхода на гориво и съотношението на излишния въздух на всяка горелка в рамките на допустимите граници е възможно да се постигне определена дълбочина на регулиране и нагревателна мощност на котелното тяло.


Фиг. двайсет. Пример за свързване на газова горелка към котел
Други видове горелки включват дифузионно-кинетични и комбинирани горелки.Дифузионно-кинетичен - това е междинна версия на основните типове, чийто принцип е, че въздухът за изгаряне на гориво влиза частично в камерата и след това се добавя към огъня.
Как се свързва електрическа запалителна газова печка?
Схема на свързване на газова печка.
Веднага трябва да се отбележи, че най-добре е да привлечете специалисти за свързване на газовата печка. Само те могат да направят всичко както трябва и да избегнат много неприятни последици. Ако въпреки това решите да осъществите връзката сами, тогава трябва да знаете няколко правила, които ще трябва да приложите в процеса.
- И така, печката вече е у дома ви. Не бързайте да започнете да го инсталирате от първите минути. Оставете техниката да престои у дома известно време. Това е необходимо, за да може структурата да свикне с новия температурен режим. Не забравяйте да огледате плочата за повреди.
- Обърнете специално внимание на зоните, където се осъществява връзката с газовата мрежа. Проверете всички ключове за правилна работа. Трябва да сте сигурни, че газът се подава с пълен капацитет.
- Тъй като обмисляме електрическа печка за запалване, разбира се, ще ви трябва електричество. За тези цели ще бъде достатъчен изход, който от своя страна е заземен. Не забравяйте, че неправилната връзка може да доведе до непоправими последици.
- Трябва да разберете, че ако печката има електрическа фурна, тогава старата електрическа инсталация, която има напречни сечения, няма да работи за пълната и правилна работа.
- Изборът на маркуч за газ несъмнено е важно съображение. За печка с функция за електрическо запалване трябва да закупите бял маркуч с жълта лента. Не забравяйте да огледате маркуча. Трябва да изключите възможно изтичане на газ. Също така е важно всички връзки между печката и газовите тръби да са здраво закрепени и затегнати.
- Газовата печка трябва да е нивелирана. За да направите това, трябва да регулирате краката, които са отдолу. Ако инсталирате котлон, важно е той да е на нивото. Предварително измерете и подравнете мястото, където ще бъде инсталирано.
След като сте направили всичко, което е описано по-горе, ще трябва да проверите печката за работоспособност във всички налични режими.
Всички горепосочени правила ще ви помогнат бързо и правилно да инсталирате електрическа запалителна газова печка. Ако след инсталирането имате някакви проблеми или съмнения, трябва незабавно да потърсите помощ от специалисти, които от своя страна ще могат да идентифицират неизправността и да предотвратят редица много неприятни и животозастрашаващи последици.
Във всеки случай ще инсталирате оборудването сами или с помощта на майстори, трябва да спазвате всички правила за безопасност, за да не навредите на себе си и на другите.
Възможни повреди
Включването на фурната не винаги е успешно. Това може да се случи по няколко причини:
- Горелката може да е запушена. В този случай сензорът за контрол на топлината не работи, тъй като върху него не пада огън. В резултат пламъкът изгасва. След цялостно почистване на частта, готварската печка ще се включи лесно.
- Силно изчерпване на термодвойката. Причината е, че подаването на газ към фурната е силно затруднено.
- Ако газовият клапан е получил механични повреди, той трябва да бъде заменен. Тази част не може да бъде поправена.
- Таймерът много често се проваля. Причината е дългосрочната употреба на продукта. Основните симптоми на такава повреда се считат за периодично изключване или пълно изключване. За да откриете неизправност, първо проверете непрекъснатостта на термодвойката. След това състоянието на други части, свързани с детектора на пламъка.
- Ако след нагряване фурната започне да угасва, е необходимо да регулирате пламъка, като зададете минималното положение. Този проблем възниква от недостатъчно нагряване на огъня.В резултат пламъкът автоматично се изключва.
Важно! Доста често има случаи, в които пламъкът не покрива напълно горелката. В една част тя липсва. В тази ситуация се изисква спиране на подаването на газ. След това проветрете стаята, повторете всички операции, започвайки от началния етап на запалване. За да функционира правилно фурната, е необходимо пълно запалване.
Производителите произвеждат различни модели фурни. Някои са много трудни за запалване. Предимството им обаче е пълна безопасност и страхотна функционалност. Много е важно да се спазва технологичната последователност на операциите, да се внимава към такива устройства.
Вкусна рецепта! Хинкали се приготвя на пара или във вода
Процесът на запалване на фурната в газова печка зависи от вида и характеристиките на фурната. Повечето съвременни модели имат автоматично или полуавтоматично електрическо запалване и функцията "контрол на газа", което значително опростява процеса на включване на фурната и помага за предотвратяване на течове на газ.



