Това количество в различни петролни фабрики може да достигне десетки тонове седмично.
Обезвреждането на корпуса винаги е било проблем: поради ниската насипна плътност транспортирането на отпадъци до сметището е скъпо. По време на съхранение той може лесно да се възпламени и да тлее, разпространявайки неприятна миризма. Определено количество от него се използва като тор и за разрохкване на почвата.
Слънчогледовите люспи обаче имат такова безценно свойство като висока калоричност при горене
... Именно това качество го прави един от най-ефективните видове гориво, което се произвежда във формата
горивни брикети и гранули (пелети)
... Гранулирането е един от най-често срещаните методи за обработка на люспи, в резултат на което съдържанието на влага в продукта се достига до 12%, а компресията на първоначалния обем е 5-10 пъти.

Отзиви за времето за изгаряне


Ако решите да закупите брикети за гориво, препоръчително е да прочетете отзиви за тях дори преди да отидете в магазина. Важно е да се вземе предвид, че тези продукти, както отбелязват потребителите, се характеризират със значителна продължителност на горене, което е особено очевидно в сравнение с традиционните дърва за огрев. По този начин полагането в отоплително оборудване може да се извършва 3 пъти по-рядко. Изгарянето става с минимално образуване на дим, материалът не искри или пламва. В този случай се отбелязва, че през целия период на горене се осигурява постоянна температура. След изгарянето се образуват въглища, което важи и за обикновените дърва за огрев. В бъдеще продуктът от горенето може да се използва за скара или готвене на кебап.
Сравнителни характеристики на брикетите
Всеки вид брикети има свои собствени характеристики и предимства. И въпреки че всички те са чудесни за отопление в домашна среда, все пак си струва да се запознаете с техните характеристики по-подробно. за да изберете най-добрия вариант.


Форми на горивни брикети
Дървени брикети
Този вид брикети се получават чрез пресоване на различни дървесни отпадъци - мъртва дървесина, дървени стърготини, стърготини, некачествена дървесина. Преди пресоването отпадъците се загряват до определена температура, в резултат на което от клетките се отделя адхезивно вещество, лигнин. Благодарение на лигнин, брикетите придобиват висока якост и запазват формата си по време на транспортиране и съхранение.


Предимствата на брикетите пред масивното дърво са очевидни:
- плътността на брикетите е постоянна и възлиза на 1240 kg / m³, плътността на дървесината зависи от вида и варира от 150 до 1280 kg / m³;
- максималното съдържание на влага на брикетите е 10%, на дървесината - от 20 до 60%;
- при изгаряне на брикет обемът на пепелта е равен на 1% от общата маса, дървесина - 5%;
- при изгаряне брикетите отделят 4400 kcal / kg, дървото - 2930 kcal / kg.


В допълнение, дървените брикети имат и други предимства:
- пресованото дърво не искри по време на горенето и отделя много малко дим;
- котелът се поддържа при постоянна температура;
- време за изгаряне на брикет 4 часа;
- останалите след изгаряне въглища са чудесни за готвене на открит огън;
- правилната форма на брикетите улеснява тяхното транспортиране и съхранение.
Такова гориво се продава не в кубически метри, като дърво, а в килограми, което е много по-изгодно.
Въглищни брикети


Този вид брикети се получава при пресяване на въглища. Първо отсевите се смачкват, смесват със свързващо вещество и след това се компресират под високо налягане.
Основните свойства на такова гориво:
- въглищните брикети не пушат;
- не отделят въглероден окис;
- време на горене в конвенционални котли от 5 до 7 часа, с контролирано подаване на въздух - 10 часа;
- подходящ за домашна употреба;
- имат компактна форма;
- при изгаряне те отделят 5200k / cal и поддържат постоянна температура;
- максимален обем пепел - 28%;
- имат дълъг срок на годност.
Въглищните брикети са най-оптималното гориво при сурови зими, когато налягането в битовите газови системи спадне поради ниските температури. Брикетите изгарят при всякаква температура, най-важното е, че има постоянен поток от въздух.
Торфени брикети


За направата на брикети торфът се суши, загрява и пресова под високо налягане. Резултатът са спретнати леки тухли с тъмен цвят. С контролирано подаване на въздух, торфените брикети поддържат температурата в продължение на 10 часа, което е много удобно за отопление на къщата през нощта.
- подходящ за всички видове фурни;
- топлопредаването е равно на 5500-5700 kcal / kg;
- обем пепел 1% от общия обем брикет;
- достъпна цена;
- минималното количество примеси в състава.


Пепелта, която остава след изгарянето на горивото, може да се използва като ефективен тор за вар и фосфор. За много собственици на частни домакинства този фактор е решаващ при избора на отоплителни брикети. Тъй като торфът е запалимо вещество, той трябва да се съхранява на безопасно разстояние от открит пламък и отоплителни уреди. Дори прахът, който се е разлял от опаковката, може да се възпламени и да причини пожар, така че трябва да боравите правилно с брикетите.
Брикети от корпуса


Брикети от корпуса
Люспите от слънчоглед, елда и ориз, ръж, овес и дори слама се използват широко за производството на горивни брикети. Най-често срещаните са брикетите от слънчогледова обвивка, тъй като голям процент отпадъци остават при производството на масло. Максималното съдържание на влага в обвивката за пресоване е 8%, което увеличава преноса на топлина и съкращава времето за запалване.


Слънчогледови брикети
- плътността на брикетите е 1,2 t / m³;
- топлопреминаване - 5200 kcal / kg;
- обем на пепелта от 2,7 до 4,5%.
- липса на вредни примеси;
- достъпна цена;
- дълго време на горене;
- удобство за съхранение и транспортиране.
Отзиви за калоричност


Купувачите избират горивни брикети от люспи от слънчоглед, отзиви за които можете да прочетете в статията, поради причината, че тяхната калоричност е много по-висока в сравнение с обикновените дърва за огрев. Практиката показва, че споменатият параметър е равен на този на въглищата. Любителите на барбекю и собствениците на скара подчертават, че когато мазнината попадне върху въглищата, образувани след изгарянето на брикети, не възниква запалване, материалът продължава да гори или да тлее с нисък, равномерен пламък. Трябва също да се отбележи, че температурата е постоянна. Топлопредаването е 4400 kcal.
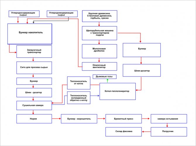
Оборудване за производство на брикет от семена от люспи
Технологията за производство на горивни брикети от биомаса (която включва люспите на слънчоглед, ориз, елда и др.) Е както следва:
- Суровините се измиват и сушат.
- Мелене.
- Компресиран.
- Успокой се.
- Опаковка.
Оборудването се избира съответно. Ще ви трябва сушилня и трошачка (чук или шредер), но най-важното - преса (бутало, екструзия или винт). Може да са необходими и средства за транспортиране на суровини и готови продукти до цеха, охлаждащ блок и оборудване за опаковане.
Отзиви за екологичност


Горивните брикети от слънчогледова обвивка, отзиви за които трябва да се интересувате преди покупката, са екологични. Именно тази характеристика според купувачите до голяма степен определя избора към описаното гориво. По време на производството не се използват всякакви добавки и по време на горенето в околната среда не се отделят вредни вещества, това е особено вярно, ако го сравним с твърдо гориво със същата калоричност като въглищата.В крайна сметка въглищата могат дори да се използват като минерален тор.
Как се прави преса за самостоятелно производство на брикети
Едва ли е възможно да направите собствено оборудване за производство на горивни брикети с помощта на екструзия (пресоване при високи температури), но обикновена преса може да бъде изградена дори от импровизирани средства.
Това видео демонстрира оригинален подход. Изработването на такава преса не е най-трудната задача, а добивът на продукта от един раздел е приличен. Може лесно да се приспособи за пресоване на слънчогледови люспи, само че първо ще трябва да се смачка.
Като цяло нашите хора са щедри на всякакви изобретения. Културата на изпълнение е различна за всеки, но който може да го направи. Ето подборка от снимки, които показват и домашни преси за направата на горивни брикети, включително тези от люспи от слънчоглед.
Брикети от горивна обвивка - като заместител на въглищата
Отзиви за брикети от слънчогледова обвивка


Горивните брикети от люспи от слънчоглед, прегледите на които ще ви помогнат да направите правилния избор, имат много предимства. Според европейската класификация такива брикети могат да бъдат класифицирани като бездимни горива. Това привлича собствениците на камини и отоплително оборудване, инсталирани вътре в къщата. Потребителите избират тези продукти и поради причината, че са много компактни, което е важно не само за частна, но и за малка селска къща. Освен всичко друго, извънгабаритното гориво е много удобно при транспортиране, лесно е да се натовари и разтовари и не е нужно да плащате твърде много за транспортни услуги. Горивните брикети, отзиви за които ще знаете след като прочетете статията, са подходящи за готвене на всякакви храни на барбекюта, барбекюта и скарите. Поради факта, че по време на процеса не се отделя въглероден окис, готвенето може да се извършва в затворени помещения, що се отнася не само до жилищна сграда, но и към веранда, ресторант или кафене.
Предимства на въглищните брикети
Все по-често въглищните брикети се използват за отопление не само в домове, но и в металургични и химически заводи, електроцентрали и котелни помещения. Те се получават чрез натрошаване на въглищата на малки фракции (до 6 см). След това подготвената суровина се смесва с добавяне на свързващо вещество. С помощта на гореща пара и преса се оформят брикети, които се изпращат в специален контейнер за охлаждане.
Качеството зависи не само от суровините и спазването на технологичната верига, но и от свързващия компонент. При производството на въглищни блокове за промишлена употреба могат да се добавят свързващи вещества като въглищен катран, цимент, петролен битум и водно стъкло. За битови цели има нишестета, меласа, по-рядко гипс или вар.


От всички горива само въглищата не произвеждат дим при изгаряне. Брикетното гориво на основата на въглища може да гори непрекъснато за около седем часа, ако се регулира подаването на въздух в отоплителното отделение. Като правило се изисква зареждане на нова партида брикети във фурната не повече от три пъти през деня, за да се поддържа нормален температурен режим в къщата.
Предимства на въглищните брикети:
- продължително изгаряне;
- висока ефективност (95%);
- нисък процент добив на пепел (не повече от 1%);
- по-малко емисии на въглероден диоксид, отколкото при използване на торф и дърво;
- удобно зареждане в горивната камера.
При много студени зими въгленът в брикети за печката гарантирано осигурява дългосрочно стабилна топлина. Практиката показва, че е много удобно да се използват блокове от въглища за отопление на оранжерии и стопански постройки.
Прегледи на тръстикови брикети


Ако се интересувате от брикети от тръстиково гориво - кой е изгорял, рецензии и т.н.информация - можете да прочетете всичко това по-долу. Купувачите твърдят, че 1 килограм материал ще е достатъчен за 7 часа непрекъснато горене. В този случай преносът на топлина ще бъде 6550 kcal / kg. Собствениците на котелно оборудване казват, че устройството ще трябва да се почиства само веднъж на две години. Получената пепел, подобно на въглищата, може да се използва като екологичен тор.
Можете да осигурите автономност, като използвате този вид гориво, тъй като оборудването няма да зависи от компаниите, доставящи електричество и газ. Няма зависимост от външни условия като повреда на тръбопроводи, електропроводи, кражба и др. Потребителите не са изправени пред необходимостта от дългосрочно одобрение, което се извършва преди свързване на електрическо или газово оборудване.
Брикетите от тръстиково гориво, прегледите на които резонират с положителни характеристики, имат висока плътност. В производствения процес се използва технология, която включва пресоване с винт. В резултат на това е възможно да се постигне плътност в диапазона от 1,1 до 1,2 t / m3. Повърхността се състои от достатъчно силна кора, което изключва повреда и скъсване на брикета по време на транспортиране и съхранение. Транспортирането може да се извърши чрез полагане на продуктите на две нива, тъй като материалът почти не образува трохи. Съществуващата кора е в състояние да намали проникването на влага вътре, което прави използването на брикети по-удобно.
Предимства и недостатъци на брикетите от люспи
В допълнение към голямото количество топлина, брикетите се привличат от тяхната плътност. Защо е толкова добър? Първо, спестявате от доставка (таксата обикновено се начислява за обем). Второ, колкото по-компактно е горивото, толкова по-лесно се съхранява. На трето място, ако го сравним с дърва за огрев, тогава при полагане на същото количество дърва за огрев и брикети (едва ли ще измерите дърва за огрев в килограми, защото те поставят котел по обем, а те продават дърва за огрев в кубични метри) получавате повече топлина от брикети дори от най-добрите дърва за огрев. Според VNII TP топлината от изгарянето на 1 кг брикети от слънчогледова обвивка може да загрее площ от 50 м2 в рамките на 1 час.
В таблицата по-долу можете да видите колко топлина генерира горивото. Трябва да кажа, че горивните брикети са далеч от последното място, но от обвивката - практически извън конкуренцията.
| Гориво | Специфична калоричност, MJ | Специфична калоричност, kW / h |
| Борови дърва за огрев | 8,9 | 2,47 |
| Дъбови дърва за огрев | 13 | 3,61 |
| Брезови дърва за огрев | 11,7 | 3,25 |
| Брикет от слънчогледова обвивка | 18,09 | 5,0 |
| Брикет слама | 14,51 | 4,0 |
| Брикет от дървесни стърготини | 17,17 | 4,7 |
| Твърди въглища (W = 10%) | 27,00 | 7,5 |
| Кафяви въглища (W = 30 ... 40%) | 12,98 | 3,6 |
Удобно е да поставяте брикети в горивната камера: повърхността им е гладка, трески, за разлика от дърва за огрев, не можете да се забиете в ръцете си, тъй като при работа с въглища не се замърсявате. Има и друго предимство: няма нужда от надстройка или реконструкция на котела. Изгорени с дърва? Просто купувате брикети и ги използвате вместо дърва за огрев.
Друг плюс на брикетите от слънчогледова обвивка е продължителността на изгаряне: те изгарят от сто до сто и тридесет минути и тлеят в продължение на шест или дори осем часа. Значителен плюс е ниското съдържание на пепел: след изгаряне на килограм от този брикет, пепелта остава от кибритена кутия или малко повече (в зависимост от качеството, но в нормалните брикети съдържанието на пепел е в диапазона 4-7%), следователно голямото количество топлина, което отделя единица гориво: изгаря, то е завършено. Пепелта, образувана след изгаряне, е отличен тор и може да се изнесе на градинските лехи.
Сега за недостатъците. Всъщност има само един недостатък: всички брикети (и корпусите също) се страхуват от влага и могат да се разпаднат, когато са мокри. Следователно те са взискателни към мястото на съхранение: те трябва да се скрият под покрив, в сухо помещение.
Високата цена често се нарича недостатък. Ако погледнете цената на килограм, тогава цената е наистина значителна. Но ако изчислим цената на един киловат енергия, картината е различна.Искате ли да се убедите? Разберете цената на килограм дърва за огрев, въглища, брикети и др. Разделете тази стойност на броя киловат / часа от таблицата. Получете цената на киловат топлина за всеки вид гориво. Можехме да го направим сами, но цените в различните региони са различни и ситуацията на пазара се променя бързо ...
Може да се срещне мнението, че горивните брикети от слънчогледова обвивка запушват комина, тъй като съдържат много масла. Ако не е проектиран правилно или дефектен, може би. При наличие на нормална тяга котелът работи не по-зле, отколкото с дърва за огрев и не е необходимо да почиствате комина по-често.
Ако разгледаме използването на брикети от слънчогледова обвивка от гледна точка на екологията, тогава това също е очевидна полза: при изгарянето на обвивката се отделя същото количество въглероден диоксид, както при разлагането на дървесината. При изгаряне на газ CO2 се отделя 15 пъти повече, при изгаряне на кокс - 30 пъти повече, въглища - 50 пъти повече. Емисиите на други вредни вещества са много малки, защото те просто не трябва да бъдат в продукт, отглеждан при нормални условия, а технологията не предвижда чужди добавки.
Отзиви за брикети Pini-Kay


Горивните брикети Pini-Kay, отзивите за които в повечето случаи са само положителни, се различават по това, че не оцветяват повърхността, която влиза в контакт с тях по време на транспортиране и съхранение. Може да се разграничи и висока плътност, която се равнява на 1200 кг / куб.
Съдържанието на пепел може да достигне 3%, което е един от най-ниските показатели. Ако говорим допълнително за плътност, тя е 2,5 пъти по-висока от този параметър, присъщ на дървото. Насипната плътност на материала е 1000 kg / кубичен метър. Тези цифри представляват интерес за потребителите доста често, купувачите сравняват тази цифра с насипната плътност, която е 300 kg / m3. Този индикатор, според собствениците на отоплително оборудване, улеснява транспортирането на материали на впечатляващи разстояния. Поради идеалната форма, както и малките размери, е възможно да се подреждат плътно брикети върху палети, като се излива, ако е необходимо, през специални ръкави. Това дава възможност за пълна автоматизация на процеса на товарене и разтоварване, както и допълнително изгаряне на този вид гориво.
Горивните брикети "Pini-Kay", отзиви за които ще знаете след като прочетете статията, трябва да се съхраняват отделно от други вещества и материали. Ако се спазват условията, продуктите могат да се съхраняват неограничено до момента на употреба. Температурата в закрития склад трябва да бъде равна на границата от +5 до +40 градуса. В този случай относителната влажност може да варира от 30 до 80%. Трябва да се изключи взаимодействието на продуктите с вода и агресивни вещества. Потребителите твърдят, че за да се удължи срока на годност, излагането на ултравиолетово лъчение също трябва да бъде изключено.
Инструкции за производство и монтаж
Редът на операциите при производството на преса изглежда така:
- Необходимо е да заварявате основата на устройството от каналите.
- От ъгъла правим 4 стелажа с дължина 1,5 метра. Те са заварени вертикално и с еднаква стъпка.
- Освен това е необходимо да се направи барабан от тръба или лист калай, в който да се смесват суровините. Ако имате счупена перална машина, барабан и лагери могат да бъдат премахнати от нея.
- Барабанът трябва да бъде прикрепен към стойките. Ако е възможно, той трябва да бъде оборудван с електрически мотор. Ако двигателят е твърде високоскоростен и не е възможно да се намали скоростта на въртене на барабана до приемлива стойност поради разликата в диаметрите само на ролките, трябва да се използва редуктор.
- Под барабана е необходимо да се фиксира тава, през която подготвеният материал ще се подава в матрицата.
- В стените на тръбата, използвана като заготовка за матрицата, е необходимо да се направят няколко отвора с диаметър 3 - 5 mm. Те трябва да се разпределят равномерно, така че въздухът и водата да се изцеждат през целия обем на брикета.
- Отдолу към матрицата трябва да бъде заварен фланец, към който ще бъде завинтено подвижното дъно. Това дъно е изрязано от стоманена ламарина под формата на уплътнен диск.
- Матрицата е заварена или завинтена към основата под захранващия улей.
- Изрежете кръгъл перфоратор от стоманения лист. Това е просто диск, чийто диаметър му позволява свободно да влиза в матрицата.
Стъблото е направено от тръба: диаметърът от 30 мм е достатъчен. От едната страна той е заварен към щанцата, а от другата е прикрепен към хидравличния агрегат.
Фиксираме приемната тава под матрицата
Важно е да го монтирате в такова положение, че да не пречи на отстраняването и монтажа на подвижното дъно на матрицата.
За да се намали времето, отделено за отстраняване на готовия брикет от матрицата, и по този начин да се направи машината по-продуктивна, към дъното на матрицата може да се завари пружина с диск със същия диаметър.
След изключване на хидравличната система и премахване на перфоратора, продуктът ще бъде изтласкан автоматично от пружината.
Отзиви за RUF брикети


Горивните брикети RUF, прегледите на които съответстват на характеристиките на материала, лесно се разлагат. Собствениците на камини, котли и печки отбелязват, че когато използват различен вид гориво, те трябва да се превърнат в котел, като се гарантира, че горивото се поставя на всеки час. За да се осигури тлеене, е необходимо да се намали тягата чрез затваряне на вентилатора. При топене на оборудването трябва да се гарантира незначително течение, тогава в комина ще се образува студена тапа и брикетът няма да пуши.
В същото време е възможно устройството да се стопи, без да се загрява предварително въздуховодът. С помощта на горивни брикети на RUF, отзиви за които ще бъде полезно да прочетете преди да посетите магазина, можете да затоплите стаята за по-кратко време, отколкото с традиционните дърва за огрев.
Оборудване за производство на горивни брикети
От голямо оборудване в бизнеса с "гориво" не можете да направите без:
- шредер на суровини;
- сушилна камера;
- специална преса.
Имайте предвид, че има 4 вида преси за производство на горивни брикети:
- Хидравличен.
- Винтов екструдер.
- Шок механичен.
Разграничете тяхната цена и принцип на работа, комбинирайте - изискванията за суровини (съдържание на влага 4-10%) и равномерно смилане (фракции по-малки от 25x25x2 mm).
Всяка преса има своите предимства и недостатъци за домашен бизнес:


Хидравличната преса за производство на брикети у дома е единица, състояща се от две части: 1 калъп; 2 хидравличен цилиндър.
Принципът на действие е подобен на този на крик. Суровината от дървени стърготини се излива в матрицата и хидравличният цилиндър притиска дървените стърготини в матрицата с бутало. Така се образува плътен брикет.
Предимства на хидравличната преса:
- най-достъпната цена;
- просто и надеждно устройство, което на практика няма големи износващи се единици.
Минуси:
- слабо представяне.
- изисква подготовката на суровини с добавяне на свързващо вещество.
Например, нишесте може да се добави като свързващо вещество за горивни брикети: 2% -3% от общата маса. За да свързващото вещество работи, разбира се, трябва да овлажните сместа до 40%.)


Екструдерът за винтова преса за домашно производство по принцип е подобен на месомелачка. Този тип преса е описан подробно в статията за производството на горивни пелети. Суровината се подава през винта, който се компресира на изхода през матрицата и се компресира под високо налягане.Целият процес се извършва под горещо пресоване. Матрицата трябва да бъде предварително загрята, в противен случай устройството ще се задръсти. При висока температура и налягане хидролитичният лигнин се отделя от дървени стърготини. Това е горимо вещество, което също играе ролята на свързващо вещество в процеса на образуване на брикети.
Плюсове на винтовия екструдер:
- най-висока производителност (тежестта на процеса се извършва непрекъснато чрез екструзия);
- в процеса на пресоване се освобождава лигин, което има положителен ефект върху формирането и качеството на брекетите.
Минуси:
- пресата изисква дълга подготовка за работа (изисква се затопляне на матрицата и първите брикети се отхвърлят);
- възлите с повишено триене бързо се износват - шнек и матрица;
- поради високите работни температури (над 120Co), необходими за нормалното пресоване на суровините, настъпват необратими процеси, при които качеството на продукта намалява (калоричното съдържание на брикетите е по-ниско).


Механичната ударна преса за производство на горивен брикет по принцип е подобна на перфоратор. Механизмите на коляновия вал (колянов вал, свързващ прът и бутало) предават удари към буталото при дадена честота (около 20 пъти в секунда). С помощта на бутални удари, предварително натоварените в камерата стърготини се прокарват през матрицата.
Професионалисти:
- брикетите могат да бъдат направени не само от дървени стърготини, но и от други материали: шлайфане и въглищен прах, торф, слама, отпадъци от МФД;
- позволява производството на брикети за различни цели - за частния пазар и за индустриални нужди;
- простотата на механизма и възможността за продължителна работа без човешка намеса са основните предимства на ударно-механичната преса;
- единицата има добри показатели;
- стойността на коефициента на използване на оборудването е 0,9.
- най-високата цена;
- бързо износване на блоковете за триене на манивелата (върху тях действат 2 сили едновременно: сила на удар и триене).


Мелницата за пелети е същата мелница за фуражи, в която вместо зърно се изсипват дървени стърготини.
Плюсове: Добро съотношение цена / производителност.
Минуси:
- могат да се произвеждат само брикети с малка фракция;
- изисква се по-фино смилане на суровини;
- изисква подготовката на суровини с добавяне на свързващо вещество за плътен брикетиране (нишесте 2% -3%).
В пълния комплект на линията, заедно с пресата, често има различни устройства, които ви позволяват да подобрите крайния продукт:
- смесители за смесване на примеси (например лигнин);
- дюзи за изрязване на определени форми на брикети;
- овлажнители за пресушени суровини.
Част от оборудването и дори някои преси могат да бъдат направени на ръка.
Характеристики на използването на брикети "RUF"
Горивни брикети "RUF", прегледи на които ще бъде полезно да прочетете всеки собственик на отоплително оборудване, което изисква запалване, се различават по определени характеристики. Например, знаейки, че преносът на топлина е 4500 kcal / kg, можете да отоплявате къща с площ от 45 квадратни метра за един час, като използвате един брикет. Теглото на последните трябва да бъде един килограм. По този начин, за да се получат 10 000 kcal, ще е необходимо да се използват 5 тона дърва за огрев, от които почти половината ще са с вода. За да получите еквивалентно количество топлина, ще трябва да използвате брикети в обем, който варира от 1,5 до 2,2 тона. С оглед на всички горепосочени характеристики може да се отбележи, че съхранението и транспортирането на брикети ще изисква площ 2 пъти по-малка от тази, необходима за същите цели с използването на обикновени дърва за огрев. Това показва, че потребителят на брикети получава по-голяма стойност и по-впечатляваща ефективност от закупуването и изпращането на конвенционални дърва за огрев.
Ако го сравним с въглища, за да се получи топлина от 10 000 kcal, ще е необходимо да се използва споменатото гориво в количество от 2,2 тона.
Спецификата на производството на брикети за отопление
Екструдер за горивен брикет
Особеността на производството на eurodrops е използването на отпадъци от дървообработващата промишленост, селското стопанство и добива на въглища. Производството на брикети за отопление може да бъде организирано на базата на някое от гореописаните предприятия.
За производството е необходимо да изберете правилния изходен материал. Правилното производство на брикети за отопление започва от подготвителния етап. В зависимост от наличната суровинна база се различават няколко вида материали:
- Селскостопански отпадъци - люспи от семена, слама. Първият е с най-висок енергиен капацитет. Характеризира се обаче и с висока цена на покупка;
- Дървени стърготини. Най-подходящият вариант, тъй като именно от тях най-често се правят брикети за отопление със собствени ръце;
- Торф. Необходим е сложен подготвителен процес, тъй като първоначално има висока влажност;
- Въглища. Всъщност се използва така наречения въглищен прах, който е страничен продукт от добива.
Подготовката на суровините включва предварително смилане и допълнително сушене. Това е необходимо за намаляване на влажността, тъй като отоплението с брикети от дървени стърготини ще бъде от полза само когато съдържанието на вода е не повече от 10% от общия обем. След това към получения материал могат да се добавят фиксатори и модификатори, за да се увеличи топлинният пренос.
За пълноценно производство, освен преса (екструдер), ще ви трябва механизъм за опаковане на брикети.
Видове брикети за отопление
Преса за брикети RUF
Всъщност Eurowood се различава не само по суровината, но и по начина, по който се обработва. Най-простият производствен метод е пресоването. За производството на брикети за отопление на RUF е необходима специална лентова преса на едноименната компания RUF. Именно от него произхожда името на този тип Eurodrops.
Предимството на този процес е скоростта на производство. Предварително приготвените суровини се зареждат в приемната камера и след това с помощта на шнекове влизат в зоната на пресоване. Тези. всъщност производството на брикети от този тип ще изисква минимум инвестиции и усилия.
Крайният продукт обаче има редица характеристики:
- Почти всички отзиви за торфени брикети за отопление отбелязват тяхната чувствителност към абсорбция на влага. Следователно трябва да се погрижите за подходящото място за съхранение;
- Eurowood, произведено с оригинално оборудване, има отпечатък от буква на повърхността. В повечето случаи това показва спазване на производствената технология. Но всичко зависи от качеството на суровината.
Най-добре е да изберете различен производствен метод, за да подобрите производителността. Торфените брикети за отопление, освен пресоване, преминават през етап на повърхностно изпичане. По този начин се образува влагоустойчива външна обвивка, която освен това допринася за подобряване на механичната устойчивост.
Екструдер Pini Kay
Освен това оборудването има зона за нагряване, която е разположена около подаващия шнек. Тази технология на производство се нарича Pini Kay. Неговата особеност е относително ниската производителност в сравнение с RUF. Брикетите от дървесни борови кеи обаче имат много по-дълъг срок на годност. В допълнение, повишената им плътност има положителен ефект върху преноса на топлина.
Този тип Eurodrops се характеризира със следните качества:
- Удобна форма за зареждане в горивната камера на котела;
- Способността да гори дълго време.
Производственият процес обаче не винаги следва технологията. Това важи по-специално за качеството на външното изпичане и качеството на пресоването. В повечето случаи специфичното тегло на въглищния брикет за отопление може да се различава.
Цветът на Eurowood зависи от оригиналния материал за производство. За торфените брикети за отопление той ще бъде тъмнокафяв или черен. RUF, направени от дървени стърготини на преса, имат бял или светложълт оттенък.
Допълнителни характеристики на брикетите RUF
По форма тези продукти приличат на тухли, при производството на които се налагат минимални изисквания към квалификацията на персонала и организацията на производството, което благоприятно влияе върху себестойността на продукта. Сред минусите може да се посочи най-малката устойчивост сред всички останали брикети на влага и външни механични натоварвания. Следователно за тази марка гориво се изискват висококачествени опаковки; ако тя е повредена, дългосрочното транспортиране и съхранение става невъзможно. Това важи особено за пътищата от ОНД, чието ниво не съответства на европейското.
Описание на процеса на производство на брикети
Целият процес се свежда до последователно изпълнение на следните операции:
- Подготовка на суровини за брикетиране (всяка точка се извършва при необходимост):
- раздробяване на суровини на малки фракции;
- сушене на натрошени суровини;
- раздробяване на изсушени суровини.
- За опцията „направи си сам“:
- смесване на подготвените суровини със свързваща връзка, например с глина;
- смесване на получената смес с вода, докато се образува хомогенна маса.
- Зареждане на суровини в оборудване за брикетиране.
- Пресоване на подготвената суровина и оформянето й.
- Сушене на слънце (направете го сами).
- Опаковане и опаковане на продукти.


Диаграма на процеса на брикетиране
Особености на индустриалното производство
В промишленото производство се използват 3 технологии за пресоване на горивни брикети:
- под високо налягане върху хидравлични преси - на изхода се получават брикети под формата на малка тухла;
- под високо налягане върху ударно-механични и хидравлични преси - на изхода се получават брикети под формата на цилиндър;
- пресоване под въздействието на термична обработка и високо налягане върху винтови (механични) преси - на изхода се получават брикети под формата на кух полиедър.
В резултат на пресоването от дървесината се отделя лигнин, който действа като свързващо вещество за образуването на плътна, хомогенна брикетна структура.
Видео: производство на брикети в индустриален мащаб
Буферен резервоар за котли на твърдо гориво: описание на устройството, предназначение, връзка. Преглед на популярни модели и съвети към купувачите.
Научете за класификацията на двуконтурните котли на твърдо гориво, за опциите за свързване към системата и как да увеличите топлопредаването на котела.
Каква е разликата между двутръбна система за водно отопление и еднотръбна https://teplius.ru/sistemy/vidy/dvuhtrubnaya.html
Отзиви за брикети "Nestro"
Горивни брикети "Nestro", отзиви за които ще ви станат известни, ако прочетете информацията по-долу, има широка област на употреба. Те се използват, когато е необходимо да се работи с промишлено оборудване, както и в железопътния транспорт. Решетките могат да имат 8-странична форма с отвор, който се намира вътре. Дължината на продукта е 250 милиметра, докато напречното сечение е квадратно и има страна в рамките на 65 милиметра. Диаметърът на кръга е еквивалентен на 70 милиметра, а отворът има диаметър, равен на 20 мм. Съдържанието на влага в продукта при доставка не трябва да надвишава 9%, докато максималната стойност варира в рамките на 7%. Съдържанието на пепел е минимално и възлиза на 0,5%.
Потребителите харесват наличието на технологична дупка в продукта, което допринася за по-интензивно горене, докато не се изисква принудителна вентилация. Това прави възможно използването на гориво в оборудване, което се характеризира с ниска тяга. Продуктите се произвеждат по технологията на ударно-механично пресоване на люспи и дървени стърготини.Основната разлика между такива брикети е липсата на обработка под въздействието на температурата по време на пресоването. Ако има нужда да се използват брикети с определена форма, тогава тези изисквания могат да бъдат взети предвид от производителя.
Производството се извършва с помощта на механични или хидравлични преси за свързване на пръти. Горивото доста често има цилиндрична форма и сред отрицателните и положителните характеристики могат да се разграничат същите характеристики, които са присъщи на материалите от RUF. Цената на такива продукти е относително ниска поради факта, че производственият процес е евтин. Потребителите отбелязват, че по отношение на техническите характеристики тези брикети отстъпват по много качества на горивото Pini & Kay.
Какви свойства притежава слънчогледовата обвивка?
Хъскът не е отпадък, а ценен ресурс от слънчогледови култури, който ефективно се използва в градината. Поради наличието на ценни компоненти, обвивката на слънчогледовите семена повишава качеството на реколтата. Според характеристиките си прилича на:
- дървени стърготини и дървени стърготини;
- кора от дървета;
- люспи от елда;
- кора от брезова кора;
- пшенична обвивка;
- преработени продукти от ядки.
Основният компонент на материала е целулозата, така че е подходящ за мулчиране. Градинарите използват органични отпадъци, за да наситят почвата с полезни елементи и да защитят засаждането от паразити. Проучванията показват, че използването на кори от слънчогледово семе увеличава добивите с 20%, поради което слънчогледовите люспи често се използват като тор в домакинските парцели.
Отнема няколко години, докато целулозата се разложи. През периода на пълно разпадане той е в състояние да извлича азотни съединения от почвата. Ефективността се увеличава чрез комбиниране на материала с оборски тор, тъй като последният съдържа големи количества азот. Това е чудесен вариант за хранене на земята.


Характеристики на гориво за дървени стърготини у дома
Често не е изгодно да се използват отпадъци от дърводобивната промишленост за отопление в чист вид. Отпадъците от стърготини бързо изгарят в пещта, отделяйки малко топлина, но много пепел. Можете да направите горивото по-ефективно с брикети.
Характеристики на брикетиране:
- Брикетите се произвеждат от отделянето на лигнин. Това е възможно само с индустриални машини. Вкъщи към суровините просто се добавя лепкаво вещество, което помага за залепване на дървени стърготини и тяхното оформяне.
- Трябва предварително да обмислите възможностите за това къде ще се изсуши и съхранява горивото. Тя трябва да бъде просторна стая, защитена от валежи.
За приготвяне на брикети може да е необходима шредер. Колкото по-фини са частиците, толкова по-плътни ще бъдат брикетите. Може да се използва оборудване, което омекотява суровината за компостиране.
За работа ще ви е необходима ръчна или хидравлична преса. Трябва да има и контейнери за пресоване. Трябва да се осигури контейнер за смесване на суровини, миксер или бетонобъркачка.














