Tipos de medidores de vazão existentes: vantagens e desvantagens

Princípio de funcionamento do medidor de fluxo ultrassônico

As medições são realizadas medindo a diferença no tempo de trânsito dos sinais de ultrassom dos sensores (emissores / receptores). A diferença de tempo resultante da passagem do sinal pelo canal de medição é diretamente proporcional à vazão média do líquido / gás. Com base nessa diferença de tempo, a taxa de fluxo volumétrico do líquido ou gás medido é calculada com base nas leis acústicas. No diagrama abaixo.

Princípio de funcionamento do medidor de fluxo ultrassônico

  • t1, t 2 - o tempo de propagação do pulso ultrassônico ao longo do fluxo e contra o fluxo
  • Lа é o comprimento da parte ativa do canal acústico
  • Ld é a distância entre as membranas PEP
  • C é a velocidade do ultrassom em água parada
  • V é a velocidade de movimento da água na tubulação
  • a - ângulo de acordo com a Figura 1.
  • PEP1, PEP2 - sensor piezoelétrico

Sensores de sonda fabricados pela AC Electronics têm várias modificações, com um sinal de saída aprimorado, sensores com proteção contra poeira e umidade IP68, para altas temperaturas de +200 graus, para líquidos corrosivos, etc. Há uma grande seleção de fabricantes de medidores de vazão, mas nós gostaria de destacar a AC Electronics, que produz medidores de vazão US 800 há mais de 20 anos, se estabeleceu como um fabricante de dispositivos confiável e de alta qualidade.

Medidores de vazão ultrassônicos: modelos modernos

US-800; ECHO-R-02 (fluxo livre); GEOSTREAM 71 (Doppler); VIRS-U; AKRON-01 (01C, 01P); AKRON-02; DNEPR-7; ULTRAFLOW 54; MULTICAL 62; ULTRAHEAT T150 / 2WR7; KARAT-RS; KARAT-520; IRVIKON SV-200; RUS-1, -1A, -1M, -Exi; PRAMER-510; UFM 001; UFM 005; UFM 3030; GOOY-5; RISE URSV-5XX C; RISE URSV-510V C; RISE URSV-322-XXX; RISE URSV-311; RISE URSV-PPD-Ex-2XX; RISE URSV-1XX C; RISE RSL-212, -222; RISE OF RBP; RISE OF PRC; SONO 1500 CT; StreamLux SLS-700P (dispositivo portátil); StreamLux SLS-700F (guia de remessa); SOFREL LT-US; ETALON-RM; UVR-011-Du25 ... 7000 (Ex, HART); PRAMER-517; StreamLux SLD-800F / 800P; Streamlux SLD-850F, -850P; StreamLux SLO-500F.

Medidores de fluxo portáteis incluem medidores de fluxo como alguns modelos: Akron, Dnepr, StreamLux, etc.

Medidores de vazão eletromagnéticos

O dispositivo dos medidores de vazão eletromagnéticos é baseado na lei da indução eletromagnética, conhecida como lei de Faraday. Quando um líquido condutor, como a água, passa pelas linhas de força de um campo magnético, uma força eletromotriz é induzida. É proporcional à velocidade do movimento do condutor, e a direção da corrente é perpendicular à direção do movimento do condutor.

Em medidores de vazão eletromagnéticos, o fluido flui entre os pólos de um ímã, criando uma força eletromotriz. O dispositivo mede a tensão entre dois eletrodos, calculando assim o volume de líquido que passa pela tubulação. É um método confiável e preciso, pois o próprio dispositivo não afeta a vazão do líquido e, por não ter partes móveis, o equipamento é durável.

Vantagens dos medidores de vazão eletromagnéticos:

  • Custo moderado.
  • Não há peças móveis ou estacionárias na seção transversal.
  • Grande faixa dinâmica de medições.

Desvantagens:

  • O desempenho do dispositivo é afetado pela precipitação magnética e condutiva.

Medidor de vazão eletromagnético

O princípio de operação de um fluxômetro eletromagnético

Tipos de medidores de vazão

Medidores de vazão mecânicos: medidores de alta velocidade, medidores volumétricos, medidores de lâmina giratória, medidores de vazão de engrenagem, tanque e cronômetro.

Medidores de vazão de pêndulo de alavanca.

Medidores de vazão de pressão diferencial variável: medidores de vazão com dispositivos de restrição, tubo de Pitot, medidores de vazão com resistência hidráulica, com cabeça de pressão, com amplificador de pressão, jato de choque, medidores de vazão centrífugos.

Medidores de vazão de pressão diferencial constante: rotâmetros.

Medidores de fluxo ópticos: medidores de fluxo a laser.

Medidores de vazão ultrassônicos: pulso de tempo ultrassônico, deslocamento de fase ultrassônico, Doppler ultrassônico, correlação ultrassônica.

Medidores de vazão eletromagnéticos.

Medidores de vazão Coriolis.

Medidores de vazão de vórtice.

Medidores de vazão térmicos: medidores de vazão de camada limite térmica, calorimétricos.

Medidores de fluxo de precisão.

Os medidores de fluxo térmico são aqueles baseados na medição do efeito dependente do fluxo da ação térmica em um riacho ou corpo em contato com o riacho. Na maioria das vezes, eles são usados ​​para medir o fluxo de gás e menos frequentemente para medir o fluxo de líquido.

Os medidores de fluxo térmico são diferenciados por:

· Método de aquecimento;

· Localização do aquecedor (fora ou dentro da tubulação);

· A natureza da relação funcional entre a taxa de fluxo e o sinal medido.

O método de aquecimento elétrico ôhmico é o principal, o aquecimento indutivo quase nunca é usado na prática. Além disso, em alguns casos, o aquecimento usando um campo eletromagnético e um transportador de calor líquido é usado.

Pela natureza da interação térmica com o fluxo, medidores de fluxo térmico são subdivididos em:

· calorimétrico

(com aquecimento ôhmico elétrico, o aquecedor está localizado dentro da tubulação);

· termoconvectivo

(o aquecedor está localizado fora do tubo);

· termo-anemométrico

.

Ter calorimétrico

e
termoconvectivo
medidores de vazão medem a diferença de temperatura AT de gás ou líquido (em potência de aquecimento constante W) ou potência W (em ΔТ == const). Os anemômetros de fio quente medem a resistência R do corpo aquecido (em corrente constante i) ou corrente i (em R = const).

Anemométrica de fio quente

instrumentos para medir taxas de fluxo local apareceram antes de outros. Os medidores de vazão calorimétricos aquecidos internamente, que apareceram mais tarde, não encontraram uso perceptível. Posteriormente, começaram a ser desenvolvidos medidores de vazão termoconvectivos que, devido à disposição externa do aquecedor, são cada vez mais utilizados na indústria.

Termoconvective

medidores de vazão são divididos em quase calorimétricos (a diferença nas temperaturas de fluxo ou potência de aquecimento é medida) e camada limite térmica (a diferença na temperatura da camada limite ou a potência de aquecimento correspondente é medida). Eles são usados ​​para medir a vazão principalmente em tubos de pequeno diâmetro de 0,5-2,0 a 100 mm. Para medir a taxa de fluxo em tubos de grande diâmetro, tipos especiais de medidores de fluxo termoconvectivos são usados:

· Parcial com aquecedor no tubo de derivação;

· Com sonda de calor;

· Com aquecimento externo de uma seção limitada do tubo.

A vantagem dos medidores de fluxo calorimétricos e termoconvetores é a invariabilidade da capacidade de calor da substância que está sendo medida ao medir a taxa de fluxo de massa. Além disso, não há contato com a substância medida em medidores de vazão termoconvectivos, o que também é uma vantagem significativa. A desvantagem de ambos os medidores de vazão é sua alta inércia. Para melhorar o desempenho, circuitos corretivos são usados, bem como aquecimento de pulso. Os anemômetros de fio quente, ao contrário de outros medidores de fluxo térmico, têm uma resposta muito baixa, mas servem principalmente para medir as velocidades locais. O erro reduzido de medidores de vazão termoconvectivos geralmente está dentro de ± (l, 5-3)%, para medidores de vazão calorimétricos ± (0,3-1)%.

Os medidores de vazão térmicos aquecidos por um campo eletromagnético ou um transportador de calor líquido são usados ​​com muito menos frequência. O campo eletromagnético é criado usando emissores de energia de alta freqüência, ultra alta freqüência ou infravermelho. A vantagem dos primeiros medidores de vazão térmicos com aquecimento por um campo eletromagnético é sua inércia relativamente baixa. Eles são destinados principalmente para eletrólitos e dielétricos, bem como para líquidos agressivos seletivamente cinza.Os medidores de vazão com um transportador de calor líquido são usados ​​na indústria para medir a taxa de fluxo de lamas, bem como para medir a taxa de fluxo de fluxos de gás-líquido.

O limite de temperatura para o uso de medidores de vazão termoconvectivos é 150-200 ° C, mas em casos raros pode chegar a 250 ° C. Quando aquecido por um campo eletromagnético ou um transportador de calor líquido, este limite pode ser aumentado para 450 ° C.

Medidores de fluxo calorimétricos


Figura 1 - Medidor de fluxo calorimétrico

(a - diagrama esquemático; b - distribuição de temperatura; c - dependência de ΔT na taxa de fluxo QM em W = const)

Os medidores de fluxo calorimétricos são baseados na dependência da potência de aquecimento da diferença de temperatura média da massa do fluxo. O medidor de vazão calorimétrico consiste em um aquecedor 3, que está localizado dentro da tubulação, e dois conversores térmicos 1 e 2 para medir as temperaturas antes de T1 e após T2 do aquecedor. Os conversores térmicos geralmente estão localizados a distâncias iguais (l1 = 1g) do aquecedor. A distribuição das temperaturas de aquecimento depende do consumo da substância. Na ausência de fluxo, o campo de temperatura é simétrico (curva I) e, quando aparece, essa simetria é violada. Em vazões baixas, a temperatura T1 cai mais fortemente (devido ao influxo de matéria fria) do que a temperatura T2, que pode até aumentar em vazões baixas (curva II). Como resultado, a princípio, conforme a vazão aumenta, a diferença de temperatura ΔT = Т2 - Т1 aumenta. Mas com um aumento suficiente na taxa de fluxo QM, a temperatura T1 se tornará constante, igual à temperatura da substância que entra, enquanto T2 cairá (curva III). Nesse caso, a diferença de temperatura ΔT diminuirá com o aumento da taxa de fluxo QM. O crescimento de ΔT em valores baixos de Qm é quase proporcional à taxa de fluxo. Então, esse crescimento diminui e, após atingir o máximo da curva, ΔТ começa a cair de acordo com a lei hiperbólica. Nesse caso, a sensibilidade do dispositivo diminui com o aumento da taxa de fluxo. Se, entretanto, ΔT = const for mantido automaticamente pela mudança da potência de aquecimento, então haverá uma proporcionalidade direta entre a vazão e a potência, com exceção da região de baixas velocidades. Essa proporcionalidade é uma vantagem desse método, mas o dispositivo do medidor de vazão acaba sendo mais complexo.

O medidor de fluxo calorimétrico pode ser calibrado medindo a potência de aquecimento ΔT. Isso requer, em primeiro lugar, um bom isolamento da seção do tubo onde o aquecedor está localizado, bem como uma temperatura baixa do aquecedor. Além disso, tanto o aquecedor quanto os termistores para medir T1 e T2 são feitos de tal forma que eles se sobrepõem uniformemente à seção transversal da tubulação. Isso é feito para garantir que a diferença de temperatura média da massa ΔТ seja medida corretamente. Mas, ao mesmo tempo, as velocidades em diferentes pontos da seção são diferentes, portanto, a temperatura média sobre a seção não será igual à temperatura média do fluxo. Um turbilhonador composto por uma fileira de lâminas inclinadas é colocado entre o aquecedor e o conversor térmico para medição de T2, que fornece um campo de temperatura uniforme na saída. O mesmo redemoinho localizado antes do aquecedor eliminará sua troca de calor com o conversor térmico.

Se o dispositivo for projetado para medir taxas de fluxo altas, a diferença de temperatura ΔТ em Qmax é limitada a 1-3 ° para evitar alto consumo de energia. Os medidores de vazão calorimétricos são usados ​​apenas para medir vazões muito baixas de líquidos, uma vez que a capacidade térmica dos líquidos é muito maior do que a dos gases. Basicamente, esses dispositivos são usados ​​para medir o fluxo de gás.

Medidores de vazão calorimétricos com aquecimento interno não são amplamente utilizados na indústria devido à baixa confiabilidade da operação em condições operacionais de aquecedores e conversores térmicos localizados dentro da tubulação. Eles são usados ​​para várias pesquisas e trabalhos experimentais, bem como instrumentos exemplares para verificar e calibrar outros medidores de vazão.Ao medir o fluxo de massa, esses dispositivos podem ser calibrados medindo a potência W e a diferença de temperatura ΔT. Usando medidores de fluxo calorimétricos com aquecimento interno, é possível fornecer medição de fluxo com um erro relativo reduzido de ± (0,3-0,5)%.

Medidores de convecção térmica

A convecção térmica são medidores de vazão térmicos, nos quais o aquecedor e o conversor térmico estão localizados fora da tubulação, e não inseridos em seu interior, o que aumenta significativamente a confiabilidade operacional dos medidores de vazão e os torna convenientes para uso. A transferência de calor do aquecedor para a substância medida é realizada por convecção através da parede do tubo.

Variedades de medidores de fluxo termoconvectivos podem ser agrupadas nos seguintes grupos:

1. medidores de vazão quase calorimétricos:

o com disposição simétrica de conversores térmicos;

o com um aquecedor combinado com um conversor térmico;

o com aquecimento diretamente na parede do tubo;

o com um arranjo assimétrico de conversores térmicos.

2. medidores de vazão medindo a diferença de temperatura da camada limite;

3. tipos especiais de medidores de vazão para tubos de grande diâmetro.

Para os dispositivos do 1º grupo, as características de calibração, assim como para os fluxômetros calorimétricos (ver Fig. 1), possuem dois ramos: ascendente e descendente, e para os dispositivos do 2º grupo - apenas um, desde seu transdutor T de temperatura inicial é isolado da seção de aquecimento do tubo. Os medidores de vazão quase calorimétricos são usados ​​principalmente para tubos de pequeno diâmetro (de 0,5-1,0 mm e acima).

Quanto maior o diâmetro do tubo, menos a parte central do fluxo aquece, e o dispositivo mede cada vez mais apenas a diferença de temperatura da camada limite, que depende de seu coeficiente de transferência de calor e, portanto, da vazão [1]. Em pequenos diâmetros, todo o fluxo é aquecido e a diferença de temperatura do fluxo é medida em ambos os lados do aquecedor, como nos medidores de fluxo calorimétricos.

Termoanemômetros

Os anemômetros de fio quente baseiam-se na relação entre a perda de calor de um corpo continuamente aquecido e a velocidade do gás ou líquido no qual esse corpo está localizado. O principal objetivo dos anemômetros de fio quente é medir a velocidade local e seu vetor. Eles também são usados ​​para medição de vazão quando a relação entre as taxas de vazão média e local é conhecida. Mas existem projetos de anemômetros de fio quente projetados especificamente para medir o fluxo.

A maioria dos anemômetros de fio quente são do tipo termocondutor com uma corrente de aquecimento estável (a resistência elétrica do corpo é medida, que é uma função da velocidade) ou com uma resistência constante do corpo aquecido (a corrente de aquecimento é medida, o que deve aumentar com o aumento da velocidade do fluxo). No primeiro grupo de conversores termocondutivos, a corrente de aquecimento é usada simultaneamente para medição e, no segundo, as correntes de aquecimento e medição são separadas: uma corrente de aquecimento flui por um resistor e a corrente necessária para medição flui pelo outro.

As vantagens dos anemômetros de fio quente incluem:

· Grande variedade de velocidades medidas;

· Resposta de alta velocidade, permitindo medir velocidades variando com uma frequência de vários milhares de hertz.

A desvantagem dos anemômetros de fio quente com elementos sensíveis ao fio é a fragilidade e uma mudança na calibração devido ao envelhecimento e recristalização do material do fio.

Medidores de vazão térmica com radiadores

Devido à alta inércia dos considerados calorimétricos e termoconvectivos, foram propostos e desenvolvidos medidores de vazão térmicos nos quais o fluxo é aquecido utilizando a energia de um campo eletromagnético de alta frequência HF (cerca de 100 MHz), ultra-alta frequência de um microondas (cerca de 10 kHz) e faixa de infravermelho do IR.

No caso de aquecimento do fluxo usando a energia de um campo eletromagnético de alta frequência, dois eletrodos são instalados fora da tubulação para aquecer o líquido que flui, para o qual a tensão de alta frequência é fornecida de uma fonte (por exemplo, um poderoso gerador de lâmpada ) Os eletrodos, juntamente com o líquido entre eles, formam um capacitor. A potência liberada na forma de calor no volume de um líquido em um campo elétrico é proporcional à sua frequência e depende das propriedades dielétricas do líquido.

A temperatura final depende da velocidade de movimento do líquido e diminui com o aumento deste, o que permite avaliar a vazão medindo o grau de aquecimento do líquido. Em uma velocidade muito alta, o líquido não tem mais tempo para se aquecer em um condensador de tamanho limitado. No caso de medir a vazão de soluções eletrolíticas, é aconselhável medir o grau de aquecimento medindo a condutividade elétrica do líquido, uma vez que depende fortemente da temperatura. Isso atinge a velocidade mais alta do medidor de fluxo. Os dispositivos utilizam o método de comparação da condutividade elétrica em um tubo onde flui um líquido, e em um recipiente semelhante fechado com eletrodos, onde o mesmo líquido está a uma temperatura constante [1]. O circuito de medição consiste em um gerador de alta frequência, que fornece tensão por meio de capacitores de isolamento a dois circuitos oscilatórios. Um condensador com um líquido fluindo é conectado em paralelo a um deles, e um condensador com um líquido estacionário é conectado ao outro. Uma mudança na vazão de um líquido estacionário levará a uma mudança na queda de tensão em um dos circuitos e, conseqüentemente, na diferença de tensão entre os dois circuitos, que é medida. Este esquema pode ser aplicado a eletrólitos.

Figura 2 - Conversor de fluxômetro térmico com emissor de micro-ondas.

O aquecimento de alta frequência também é usado para fluidos dielétricos, com base na dependência da constante dielétrica do fluido com a temperatura. Quando usado para aquecer o fluxo de um campo de frequência ultra-alta, é fornecido com a ajuda de um guia de ondas tubular para um tubo através do qual a substância medida se move.

A Figura 2 mostra um transdutor para tal medidor de fluxo. O campo gerado por um magnetron contínuo 3 do tipo M-857 com uma potência de 15 W é alimentado através de um guia de ondas 2. A parte inicial do guia de ondas para resfriamento é equipado com aletas 12. O líquido medido se move através de um tubo fluoroplástico 1 (diâmetro interno 6 mm, espessura da parede 1 mm). O tubo 1 é conectado aos bocais de entrada 5 por meio de bicos 4. Parte do tubo 1 passa dentro do guia de onda 2. No caso de líquidos polares, o tubo 1 cruza o guia de onda 2 em um ângulo de 10-15 °. Neste caso, a reflexão da energia do campo pela parede do tubo e pelo fluxo do fluido será mínima. No caso de um líquido fracamente polar, para aumentar sua quantidade no campo eletromagnético, o tubo 1 é colocado no guia de ondas paralelo ao seu eixo. Para controlar o grau de aquecimento do líquido fora do tubo, são colocados conversores capacitivos 6, que estão incluídos nos circuitos oscilatórios de dois geradores de alta frequência 7 e 8. Os sinais desses geradores são alimentados à unidade de mistura 9, a partir de em que a diferença de frequência das batidas dos sinais de entrada é tomada. A frequência desses sinais depende da taxa de fluxo. O transdutor de fluxo é montado na placa 10 e colocado em um invólucro protetor de blindagem 11. A frequência do gerador de campo de micro-ondas é selecionada no valor máximo e a frequência dos geradores de medição 7 e 8 no valor mínimo da perda dielétrica tangente tgδ.

Figura 3 - Conversor de fluxômetro térmico com emissor de IR

A Figura 3 mostra um transdutor para um medidor de fluxo térmico com uma fonte de luz infravermelha. Como fonte de radiação IR, foram utilizadas lâmpadas de quartzo-iodo de pequeno porte do tipo KGM, que podem criar grandes fluxos de radiação específica (até 40 W / cm2).Um tubo 2 feito de vidro de quartzo (transparente à radiação infravermelha) é conectado a dois bicos 1 por meio de selos 3, ao redor dos quais lâmpadas de aquecimento 4 com telas 5 cobertas com uma camada de prata e resfriadas com água são colocadas firmemente. Graças à camada de prata, as telas refletem bem os raios, o que concentra a energia da radiação e reduz sua perda para o meio ambiente. A diferença de temperatura é medida por uma termopilha diferencial 6, cujas juntas estão localizadas na superfície externa dos bicos 1. Toda a estrutura é colocada em um invólucro isolante de calor 7. A inércia dos emissores de quartzo-iodo não é mais do que 0,6 s.

O erro de medição desses medidores de vazão não excede ± 2,5%, a constante de tempo está dentro de 10–20 s. Os emissores de microondas e infravermelhos são adequados apenas para tubos de pequeno diâmetro (não mais do que 10 mm) e principalmente para líquidos. Eles não são adequados para gases monoatômicos.

Medidor de fluxo de líquido ultrassônico US-800

Vantagens: pouca ou nenhuma resistência hidráulica, confiabilidade, velocidade, alta precisão, imunidade a ruídos. O aparelho também funciona com líquidos em alta temperatura. AC Electronics Company produz sondas PEP de alta temperatura a +200 graus.

Desenvolvido levando em consideração as peculiaridades de operação na Federação Russa. Possui proteção embutida contra sobretensão e ruído de rede. O conversor principal é feito de aço inoxidável!

É produzido com transdutores ultrassônicos prontos para diâmetros: de 15 a 2.000 mm! Todas as conexões de flange estão de acordo com GOST 12820-80.

Especialmente criado e idealmente adequado para uso em serviços públicos de água, sistemas de aquecimento, habitação e serviços comunitários, energia (CHP), indústria!

Observe que é necessário operar os medidores de vazão e realizar a manutenção de acordo com o manual de operação.

O medidor de vazão-contador US800 tem um certificado RU.C.29.006.A No. 43735 e está registrado no Registro Estadual de Instrumentos de Medição da Federação Russa sob o No. 21142-11

Se usado em áreas sujeitas à supervisão e controle do Estado na Federação Russa, o dispositivo de medição está sujeito à inspeção pelos órgãos do Serviço Metrológico Estadual.

Características do erro dos medidores de vazão ultrassônicos US800

Diâmetro UPR, mmFaixa de fluxo **Erro relativo,%
taxa de fluxo por indicador e saída de frequênciataxa de fluxo na saída analógicavolume por indicador
15-2000 feixe únicoQmin - QP± 2,0± 2,5± 2,0
15-2000 feixe únicoQP - Qmax± 1,5± 2,0± 1,5
100 - 2.000 feixe duploQmin - QP± 1,5± 2,0± 1,5
100 - 2.000 feixe duploQP - Qmax± 0,75± 1,5± 0,75

** Qmin é a vazão mínima; QP - taxa de fluxo transiente; Qmax - taxa de fluxo máxima

Tabela de características da taxa de fluxo volumétrico de líquido de medidores de vazão ultrassônicos US-800

DN, mmTaxa de fluxo volumétrico de líquido, m3 / hora
Q max máximoQ р1 de transição Т ‹60 ° СQ р2 transicional Т ›60 ° СQ min1 mínimo Т ‹60 ° СQ min2 mínimo Т ›60 ° С
153,50,30,20,150,1
2580,70,50,30,25
32302,21,10,70,3
40452,71,30,80,4
50703,41,71,00,5
651204,42,21,30,65
801805,42,71,60,8
1002806,83,421
15064010,25,131,5
200110013,66,842
2502000178,5105
300250020,410,2126
350350023,811,9147
400450027,213,6168
500700034172010
6001000040,820,42412
7001400047,623,82814
8001800054,527,23216
9002300061,230,63618
10002800068344020
12000,034xDUhDU0,068xDU0,034xDU0,04xDU0,02xDU
14000,034xDUhDU0,068xDU0,034xDU0,04xDU0,02xDU
1400-20000,034xDUhDU0,068xDU0,034xDU0,04xDU0,02xDU

Preparando o dispositivo para operação e fazendo medições

1.

Remova o dispositivo da embalagem. Se o dispositivo for levado para uma sala quente de uma fria, é necessário permitir que o dispositivo aqueça até a temperatura ambiente por pelo menos 2 horas.

2.

Carregue as baterias conectando o adaptador de rede ao dispositivo. O tempo de carregamento de uma bateria totalmente descarregada é de pelo menos 4 horas. Para aumentar a vida útil da bateria, é recomendável descarregar totalmente uma vez por mês, antes que o dispositivo desligue automaticamente e carregue totalmente.

3.

Conecte a unidade de medição e a sonda de medição com um cabo de conexão.

4.

Se o dispositivo estiver equipado com um disco de software, instale-o no computador. Conecte o dispositivo a uma porta COM livre do computador com os cabos de conexão apropriados.

5.

Ligue o dispositivo pressionando brevemente o botão "Selecionar".

6.

Quando o dispositivo é ligado, um autoteste do dispositivo é realizado por 5 segundos. Na presença de falhas internas, o dispositivo no indicador sinaliza o número da falha, acompanhado por um sinal sonoro. Após o teste bem-sucedido e a conclusão do carregamento, o indicador exibe o valor atual da densidade do fluxo de calor. Uma explicação das falhas de teste e outros erros na operação do dispositivo é fornecida na seção
6
deste manual de operação.

7.

Após o uso, desligue o dispositivo pressionando brevemente o botão "Selecionar".

8.

Se você pretende armazenar o dispositivo por um longo tempo (mais de 3 meses), remova as baterias do compartimento da bateria.

Abaixo está um diagrama de comutação no modo "Executar".

Preparação e execução de medições durante os testes de engenharia térmica de estruturas de fechamento.

1. A medição da densidade dos fluxos de calor é efetuada, em regra, do interior das estruturas envolventes dos edifícios e estruturas.

É permitido medir a densidade dos fluxos de calor do exterior das estruturas envolventes se for impossível medi-los do interior (ambiente agressivo, flutuações dos parâmetros do ar), desde que seja mantida uma temperatura estável na superfície. O controle das condições de troca de calor é realizado por meio de uma sonda de temperatura e meio de medição da densidade do fluxo de calor: quando medido por 10 minutos. suas leituras devem estar dentro do erro de medição dos instrumentos.

2. As áreas da superfície são selecionadas específicas ou características de toda a estrutura de fechamento testada, dependendo da necessidade de medir a densidade de fluxo de calor média ou local.

As áreas selecionadas para medições na estrutura envolvente devem ter uma camada superficial do mesmo material, o mesmo tratamento de superfície e condição, ter as mesmas condições para a transferência de calor radiante e não devem estar na vizinhança imediata de elementos que podem mudar a direção e o valor de fluxos de calor.

3. As áreas da superfície das estruturas de fechamento, nas quais o conversor de fluxo de calor está instalado, são limpas até que a rugosidade visível e tátil seja eliminada.

4. O transdutor é pressionado firmemente sobre toda a sua superfície até a estrutura envolvente e fixado nesta posição, garantindo o contato constante do transdutor de fluxo de calor com a superfície das áreas investigadas durante todas as medições subsequentes.

Ao fixar o transdutor entre ele e a estrutura envolvente, não são permitidos espaços de ar. Para excluí-los da área superficial nos pontos de medição, é aplicada uma fina camada de vaselina técnica, cobrindo as irregularidades superficiais.

O transdutor pode ser fixado ao longo de sua superfície lateral com solução de estuque, vaselina técnica, plasticina, haste com mola e outros meios que excluam distorção do fluxo de calor na zona de medição.

5. Em medições em tempo real da densidade do fluxo de calor, a superfície não protegida do transdutor é colada com uma camada de material ou pintada com tinta com o mesmo ou próximo grau de emissividade com uma diferença de Δε ≤ 0,1 do material da camada superficial da estrutura envolvente.

6. O dispositivo de leitura está localizado a uma distância de 5-8 m do local de medição ou em uma sala adjacente para excluir a influência do observador no valor do fluxo de calor.

7. Ao usar dispositivos de medição de fem, que possuem restrições de temperatura ambiente, eles estão localizados em uma sala com temperatura de ar permitida para o funcionamento desses dispositivos, e o transdutor de fluxo de calor é conectado a eles por meio de fios de extensão.

8. O equipamento de acordo com a reivindicação 7 é preparado para operação de acordo com as instruções de operação para o dispositivo correspondente, incluindo a consideração do tempo de retenção necessário do dispositivo para estabelecer um novo regime de temperatura no mesmo.

Preparação e medição

(ao realizar trabalho de laboratório no exemplo do trabalho de laboratório "Investigação de meios de proteção contra radiação infravermelha")

Conecte a fonte de infravermelho a uma tomada elétrica. Ligue a fonte de radiação IV (parte superior) e o medidor de densidade de fluxo de calor IPP-2.

Instale a cabeça do medidor de densidade de fluxo de calor a uma distância de 100 mm da fonte de radiação IR e determine a densidade de fluxo de calor (valor médio de três a quatro medições).

Mova manualmente o tripé ao longo da régua, posicionando a cabeça de medição nas distâncias da fonte de radiação indicadas na forma da Tabela 1, e repita as medições. Insira os dados de medição no formulário da tabela 1.

Construa um gráfico da dependência da densidade de fluxo da radiação IV à distância.

Repita as medições de acordo com PP. 1 - 3 com diferentes telas de proteção (alumínio refletor de calor, tecido absorvente de calor, metal com superfície enegrecida, mista - cota de malha). Insira os dados de medição na forma da Tabela 1. Construa gráficos da dependência da densidade do fluxo de IV na distância para cada tela.

Formulário de tabela 1

Tipo de proteção térmica Distância da fonte r, cm Densidade de fluxo de radiação IR q, W / m2
q1 q2 q3 q4 q5
100
200
300
400
500

Avalie a eficácia da ação protetora das telas de acordo com a fórmula (3).

Instale uma tela de proteção (conforme as instruções do professor), coloque uma escova grande de aspirador de pó sobre ela. Ligue o aspirador no modo de amostragem de ar, simulando o dispositivo de ventilação exaustora, e após 2-3 minutos (após estabelecer o modo térmico da tela) determine a intensidade da radiação térmica nas mesmas distâncias do parágrafo 3. Avalie o eficácia da proteção térmica combinada de acordo com a fórmula (3).

A dependência da intensidade da radiação térmica com a distância de uma determinada tela no modo ventilação exaustora é plotada no gráfico geral (ver item 5).

Determine a eficácia da proteção medindo a temperatura para uma determinada tela com e sem ventilação de exaustão de acordo com a fórmula (4).

Construir gráficos da eficiência da proteção da ventilação exaustora e sem ela.

Coloque o aspirador no modo “soprador” e ligue-o. Direcionando o fluxo de ar para a superfície da tela de proteção especificada (modo spray), repita as medições de acordo com os parágrafos. 7 - 10. Compare os resultados das medições pp. 7-10.

Fixe a mangueira do aspirador em um dos racks e ligue o aspirador no modo “soprador”, direcionando o fluxo de ar quase perpendicular ao fluxo de calor (ligeiramente oposto) - imitação de cortina de ar. Usando o medidor IPP-2, meça a temperatura da radiação IV sem e com o "soprador".

Construa os gráficos da eficiência da proteção do "soprador" de acordo com a fórmula (4).

Áreas de aplicação de medidores de fluxo

  • Qualquer empresa industrial.
  • Empresas das indústrias química, petroquímica, metalúrgica.
  • Medição de fluxos de líquidos em dutos principais.
  • Fornecimento de calor (pontos de aquecimento, estações de aquecimento central) e fornecimento de frio (ventilação e ar condicionado)
  • Tratamento de água (casas de caldeiras, CHP)
  • Abastecimento de água, esgoto e esgoto (estação de bombeamento de esgoto, instalações de tratamento)
  • Indústria alimentícia.
  • Extração e processamento de minerais.
  • Indústria de celulose e papel.
  • Engenharia mecânica e metalurgia.
  • Agricultura.
  • Apartamento com medidores de calor, água e gás.
  • Água doméstica e medidores de calor

Métodos para calcular a quantidade de calor


A fórmula para calcular gigacalorias por área da sala

É possível determinar o custo de uma gigacaloria de calor dependendo da disponibilidade de um dispositivo de contabilidade. Vários esquemas são usados ​​no território da Federação Russa.

Pagamento sem medidores durante a estação de aquecimento

O cálculo é feito com base na área do apartamento (salas + despensas) e é feito de acordo com a fórmula:

P = SхNхT, onde:

  • P é o valor a ser pago;
  • S - o tamanho da área de um apartamento ou casa em m²;
  • N - calor gasto para aquecimento de 1 quadrado em 1 mês em Gcal / m²;
  • T é o custo da tarifa de 1 Gcal.

Exemplo. O fornecedor de energia para um apartamento de um cômodo de 36 quadrados fornece calor a 1,7 mil rublos / Gcal.A taxa do consumidor é de 0,025 Gcal / m². Por 1 mês, os serviços de aquecimento serão: 36x0,025x1700 = 1530 rublos.

Pagamento sem medidor para todo o ano

Sem um dispositivo de contabilidade, a fórmula para calcular P = Sx (NxK) xT também muda, onde:

  • N é a taxa de consumo de energia térmica por 1 m2;
  • T é o custo de 1 Gcal;
  • K é o coeficiente da frequência de pagamento (o número de meses de aquecimento é dividido pelo número de meses do calendário). Se o motivo da ausência de um dispositivo de contabilidade não for documentado, K aumenta em 1,5 vezes.

Exemplo. O apartamento de um quarto tem uma área de 36 m2, a tarifa é de 1.700 rublos por Gcal e a tarifa ao consumidor é de 0,025 Gcal / m2. Inicialmente, é necessário calcular o fator de frequência para 7 meses de fornecimento de calor. K = 7: 12 = 0,583. Além disso, os números são substituídos na fórmula 36x (0,025x0,583) x1700 = 892 rublos.

O custo na presença de um medidor de casa geral no inverno


O custo de um gigacalorie depende do tipo de combustível usado para um prédio alto.

Este método permite calcular o preço do aquecimento central com um medidor comum. Uma vez que a energia térmica é fornecida a todo o edifício, o cálculo é baseado na área. A fórmula P = VxS / StotalxT é aplicada, onde:

  • P é o custo mensal dos serviços;
  • S é a área de uma sala separada;
  • Stot - o tamanho da área de todos os apartamentos aquecidos;
  • V - leituras gerais do medidor coletivo do mês;
  • T é o custo da tarifa de 1 Gcal.

Exemplo. A área da habitação do proprietário é de 36 m2, de todo o edifício - 5000 m2. O consumo mensal de calor é de 130 Gcal, o custo de 1 Gcal na região é de 1.700 rublos. O pagamento por um mês é de 130 x 36/5000 x 1700 = 1591 rublos.

Dispositivos de medição estão disponíveis em todos os apartamentos


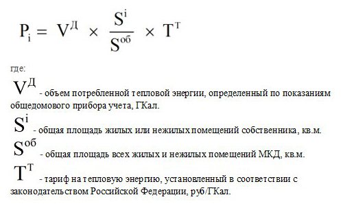
O custo dos serviços de aquecimento para um medidor individual é 30% menor

Dependendo da presença de um contador coletivo na entrada e de um dispositivo pessoal em cada um dos apartamentos, há uma alteração nas leituras, mas isso não se aplica às tarifas de serviços de aquecimento. O pagamento é dividido entre todos os proprietários de acordo com os parâmetros da área da seguinte forma:

  1. A diferença no consumo de calor na casa geral e nos medidores pessoais é considerada de acordo com a fórmula Vdiff. = V- Vpom.
  2. A figura resultante é substituída na fórmula P = (Vpom. + VрxS / Stot.) XT.

Os significados das letras são decifrados da seguinte forma:

  • P é o valor a ser pago;
  • S - indicador da área de um apartamento separado;
  • Stot. - a área total de todos os apartamentos;
  • V - aporte de calor coletivo;
  • Vpom - consumo individual de calor;
  • Vр - a diferença entre as leituras dos aparelhos individuais e domésticos;
  • T é o custo da tarifa de 1 Gcal.

Exemplo. Num apartamento de 36 m2 com um quarto, está instalado um balcão individual de 0,6. 130 é nocauteado no brownie, um grupo separado de dispositivos deu 118. O quadrado do prédio é de 5.000 m2. Consumo mensal de calor - 130 Gcal, pagamento por 1 Gcal na região - 1700 rublos. Primeiro, a diferença nas leituras Vр = 130 - 118 = 12 Gcal é calculada, e então - um pagamento separado P = (0,6 + 12 x 36/5000) x 1700 = 1166,88 rublos.

Aplicação de um fator multiplicador

Com base no PP nº 603, a taxa de aquecimento é cobrada 1,5 vezes mais se o medidor não for reparado dentro de 2 meses, se for roubado ou danificado. Um fator de multiplicação também é definido se o proprietário não transmitir as leituras do aparelho ou por duas vezes não permitir que especialistas verifiquem a condição técnica do mesmo. Você pode calcular independentemente o coeficiente de multiplicação usando a fórmula P = Sx1.5 NxT.

A fórmula para calcular a energia térmica (por 1 metro quadrado)

A fórmula exata para calcular a energia térmica para aquecimento é tomada na proporção de 100 W por 1 quadrado. No decorrer dos cálculos, assume a forma:

Q = (S × 100) × a × b × c × d × e × f × g × h × i × j × k × l × m.

Fatores de correção são denotados por letras latinas:

  • a - o número de paredes da sala. Para a sala interna, é 0,8, para uma estrutura externa - 1, para duas - 1,2, para três - 1,4.
  • b - a localização das paredes externas aos pontos cardeais. Se a sala estiver voltada para o norte ou leste - 1,1, sul ou oeste - 1.
  • c - a proporção entre a sala e a rosa dos ventos. A casa a favor do vento é 1,2, a sotavento - 1, paralela ao vento - 1,1.
  • d - condições climáticas da região. Indicado na tabela.
Temperatura, grausCoeficiente
De -351,5
-30 a -341,3
-25 a -291,2
-20 a -241,1
-15 a -191
-10 a -140,9
A 100,7
  • e - isolamento da superfície da parede. Para estruturas sem isolamento - 1,27, com dois tijolos e isolamento mínimo - 1, bom isolamento - 0,85.
  • f é a altura dos tetos.Indicado na tabela.
Altura, mCoeficiente
Até 2.71
2,8-31,05
3,1-3,51,1
3,6-41,15
  • g - características de isolamento do piso. Para caves e rodapés - 1,4, com isolamento no solo - 1,2, na presença de sala aquecida abaixo - 1.
  • h - características do aposento superior. Se no topo houver uma montanha fria - 1, um sótão com isolamento - 0,9, uma sala aquecida - 0,8.
  • i - características de design de aberturas de janela. Na presença de vidros duplos - 1,27, vidros duplos monocamada - vidros duplos ou triplos com gás argônio - 0,85.
  • j - parâmetros gerais da área envidraçada. É calculado pela fórmula x = ∑Sok / Sп, onde ∑Sok é um indicador comum para todas as janelas, Sп é a quadratura da sala.
  • k - presença e tipo de abertura de entrada. Um quarto sem porta -1, com uma porta para a rua ou loggia - 1.3, com duas portas para a rua ou loggia - 1.7.
  • l - diagrama de conexão da bateria. Especificado na tabela
InserirCaracterísticas doCoeficiente
DiagonalAlimente na parte superior, retorne na parte inferior1
UnilateralAlimente na parte superior, retorne na parte inferior1,03
Dupla faceRetorne e alimente na parte inferior1,13
DiagonalAlimente na parte inferior, retorne na parte superior1,25
UnilateralAlimente na parte inferior, retorne na parte superior1,28
UnilateralAlimente e retorne na parte inferior1,28
  • m - especificidade de instalação de radiadores. Indicado na tabela.
Tipo de conexãoCoeficiente
Na parede está aberta0,9
Topo, escondido por uma prateleira ou peitoril da janela1
Fechado no topo por um nicho1,07
Coberto por um nicho / peitoril da janela na parte superior e sobreposição da extremidade1,12
Com corpo decorativo1,2

Antes de usar a fórmula, crie um diagrama com dados para todos os coeficientes.

perguntas frequentes

Que tipo de medidores de vazão estão à venda?

Os seguintes produtos estão constantemente à venda: medidores de fluxo e medidores de calor ultrassônicos industriais, medidores de calor, medidores de calor de apartamento, medidores de fluxo estacionários ultrassônicos em linha para líquidos, medidores de fluxo suspensos estacionários ultrassônicos e medidores de fluxo suspensos portáteis.

Onde posso ver as características dos medidores de vazão?

As principais e mais completas características técnicas estão indicadas no manual de operação. Consulte as páginas 24-27 para as condições e requisitos de instalação, em particular os comprimentos dos trechos retos. O diagrama de fiação pode ser encontrado na página 56.

Que líquido o medidor de vazão ultrassônico US 800 mede?

Os medidores de vazão ultrassônicos US 800 podem medir os seguintes líquidos:

  • água fria e quente, água de rede, água dura, água potável, água de serviço,
  • mar, sal, água do rio, água assoreada
  • clarificado, desmineralizado, destilado, condensado
  • água residual, água poluída
  • águas estratais, artesianas e cenomanianas
  • pressão da água para alta pressão, 60 atm (6 MPa), 100 atm (10 MPa), 160 atm (16 MPa), 250 atm (25 MPa)
  • polpa, suspensões e emulsões,
  • óleo combustível, óleo de aquecimento, combustível diesel, combustível diesel,
  • álcool, ácido acético, eletrólitos, solvente
  • ácidos, ácido sulfúrico e clorídrico, ácido nítrico, álcali
  • etilenoglicóis, propilenoglicóis e polipropilenoglicóis
  • surfactantes surfactantes
  • óleo, óleo industrial, óleo de transformador, óleo hidráulico
  • óleos de motor, sintéticos, semissintéticos e minerais
  • vegetal, colza e óleo de palma
  • óleo
  • fertilizantes líquidos UAN

Quantas tubulações podem ser conectadas ao medidor de vazão ultrassônico US 800?

O medidor de vazão ultrassônico US-800 pode servir, dependendo da versão: Execução 1X, 3X - 1 tubulação; Execução 2X - até 2 pipelines ao mesmo tempo; Execução 4X - até 4 pipelines simultaneamente.

Vários feixes são feitos sob encomenda. Os medidores de vazão US 800 têm duas versões de transdutores de vazão ultrassônicos: feixe único, feixe duplo e feixe múltiplo. Projetos de vigas múltiplas requerem menos seções retas durante a instalação.

Os sistemas multicanais são convenientes em sistemas de medição onde vários pipelines estão localizados em um lugar e seria mais conveniente coletar informações deles em um dispositivo.

A versão de canal único é mais barata e atende a um oleoduto. A versão de dois canais é adequada para dois pipelines. Dois canais possuem dois canais para medição de vazão em uma unidade eletrônica.

Qual é o conteúdo de substâncias gasosas e sólidas em% por volume?

Um pré-requisito para o conteúdo de inclusões de gás no líquido medido é de até 1%. Se esta condição não for observada, a operação estável do dispositivo não é garantida.

O sinal ultrassônico é bloqueado pelo ar e não passa por ele, o aparelho está em "falha", estado inoperante.

O conteúdo de sólidos na versão padrão não é desejável em mais de 1-3%, pode haver alguma perturbação na operação estável do dispositivo.

Existem versões especiais do medidor de vazão US 800 que podem medir até líquidos altamente contaminados: água de rio, água assoreada, água residual, esgoto, lama, água com lodo, água contendo areia, lama, partículas sólidas, etc.

A possibilidade de usar o medidor de vazão para medir líquidos fora do padrão requer aprovação obrigatória.

Qual é o tempo de produção dos dispositivos? Se existem disponíveis?

Dependendo do tipo de produto pretendido, da época, o tempo médio de envio é de 2 a 15 dias úteis. A produção de medidores de vazão continua sem interrupção. A produção de medidores de vazão está localizada em Cheboksary em sua própria base de produção. Os componentes geralmente estão em estoque. Cada dispositivo vem com um manual de instruções e um passaporte para o dispositivo. O fabricante preocupa-se com os seus clientes, por isso todas as informações detalhadas necessárias sobre a instalação e instalação do fluxômetro podem ser encontradas nas instruções (manual de operação) em nosso site. O medidor de vazão deve ser conectado por um técnico qualificado ou outra organização certificada.

Que tipo de medidores de vazão ultrassônicos é o US 800?

Existem vários tipos de medidores de vazão ultrassônicos de acordo com o princípio de operação: pulso de tempo, Doppler, correlação, etc.

US 800 refere-se a medidores de fluxo ultrassônicos pulsados ​​no tempo e mede o fluxo medindo pulsos de vibração ultrassônica através de um fluido em movimento.

A diferença entre os tempos de propagação dos pulsos ultrassônicos nas direções direta e reversa em relação ao movimento do líquido é proporcional à velocidade de seu fluxo.

Quais são as diferenças entre dispositivos ultrassônicos e eletromagnéticos?

A diferença está no princípio de trabalho e alguma funcionalidade.

Eletromagnético é medido com base na indução eletromagnética que ocorre quando um fluido se move. Das principais desvantagens - nem todos os líquidos são medidos, exatidão com a qualidade do líquido, alto custo para grandes diâmetros, inconveniência de reparo e verificação. As desvantagens dos medidores de vazão eletromagnéticos e mais baratos (tacométricos, vórtices, etc.) são muito perceptíveis. O medidor de vazão ultrassônico tem mais vantagens do que desvantagens.

O ultrassom é medido medindo-se o tempo de propagação do ultrassom em um fluxo.

Pouco exigente para a qualidade do líquido, medição de líquidos não padronizados, derivados de petróleo, etc., tempo de resposta rápido.

Vasta gama de aplicações, quaisquer diâmetros, manutenibilidade, quaisquer tubos.

A instalação de tais medidores de fluxo não será difícil.

Procure medidores de vazão ultrassônicos na linha que oferecemos.

Você pode ver as fotos dos dispositivos em nosso site. Procure fotos detalhadas e completas de medidores de vazão nas páginas correspondentes de nosso site.

Qual é a profundidade do arquivo em US 800?

O medidor de vazão ultrassônico US800 tem um arquivo embutido. A profundidade do arquivo é de 2.880 registros horários / 120 diários / 190 mensais. Deve-se notar que nem em todas as versões o arquivo é exibido no indicador: se EB US800-1X, 2X, 3X - o arquivo é formado na memória não volátil do dispositivo e é exibido através de linhas de comunicação, não é exibido no o indicador. se EB US800-4X - o arquivo pode ser exibido no indicador.

O arquivo é exibido através de linhas de comunicação via interface digital RS485 para dispositivos externos, por exemplo, um PC, laptop, via modem GSM para o computador do despachante, etc.

O que é ModBus?

ModBus é um protocolo industrial de comunicação aberta para transmissão de dados via interface digital RS485. A descrição das variáveis ​​pode ser encontrada no título documentação.

O que significam as letras e os números no registro de configuração do fluxômetro: 1. "A" 2. "F" 3. "BF" 4. "42" 5. "sem COF" 6. "IP65" 7. "IP68" 8. "P" "- verificação

A - arquivo, não está presente em todas as execuções e nem em todas as execuções é exibido no indicador. Ф - versão flangeada do transdutor de fluxo. BF é um transdutor de fluxo do tipo wafer. 42 - em algumas versões, designação da presença de uma saída de corrente de 4-20 mA. KOF - um conjunto de contra-flanges, fixadores, gaxetas (para versões de flange) Sem KOF - portanto, o conjunto não inclui contra-flanges, fixadores, gaxetas. IP65 - proteção contra poeira e umidade IP65 (proteção contra poeira e respingos) IP68 - proteção contra poeira e umidade IP68 (proteção contra poeira e água, selado) P - método de verificação por método de imitação

A calibração de medidores de vazão é organizada com base em empresas devidamente credenciadas. Além do método de verificação por imitação, alguns diâmetros de medidores de vazão, a pedido, são verificados pelo método de vazamento em uma instalação de vazamento.

Todos os produtos oferecidos estão em conformidade com GOST, TU, OST e outros documentos regulamentares.


Sistemas de medição de energia térmica

A prática da verificação periódica de medidores de vazão tem mostrado que até a metade do conjunto de instrumentos monitorados deve ser recalibrado.

Em geral, a prática de verificação periódica de medidores de vazão (diâmetros de até 150 mm) em instalações de calibração de medidores de vazão tem mostrado que até metade da gama de instrumentos monitorados não se enquadra nos padrões de precisão estabelecidos e devem ser recalibrados. Vale a pena discutir a questão da admissão durante o controle periódico: no Ocidente, a tolerância é o dobro em relação à tolerância na saída da produção. O intervalo de calibração é estabelecido apenas por tradição; não são realizados testes de exposição de longo prazo a fatores operacionais - água quente. Pelo que eu sei, não existe uma única configuração para esses testes.

Existem também duas abordagens para a estrutura dos sistemas de medição e métodos para realizar medições da quantidade de calor. Ou construir uma metodologia com base em sistemas de medição, os canais dos quais são canais de fluxo, temperatura, pressão e todos os cálculos são realizados pelo componente computacional (ou medição e computacional) do sistema (Fig. 1); ou na criação de sistemas de medição baseados em canais no uso de medidores de calor de acordo com EN 1434 (Fig. 2).

A diferença é fundamental: um simples canal com termômetro de acordo com EN 1434 (com erro padronizado e o procedimento estabelecido para seu controle) ou simples canais "fora de sincronia". Neste último caso, é necessário validar o software do sistema operando com os resultados de medição de canais simples.

Mais de duas dezenas de sistemas de medição de energia térmica estão incluídos no registro russo. Os componentes de medição dos canais desses sistemas são medidores de calor multicanal de acordo com GOST R 51649-2000, montados em unidades de medição de água e calor em casa (Fig. 3).

Um requisito adicional para tais medidores de calor é a disponibilidade de um produto de software especial para manutenção da interface do sistema e a disponibilidade para ajuste periódico do relógio interno do medidor de calor, de modo que um único tempo preciso seja fornecido no IC.

O que deve ser incluído no procedimento de verificação de tal sistema de medição para a quantidade de calor? Além de verificar a disponibilidade de certificados de verificação dos componentes de medição dos canais - verificar o funcionamento dos componentes de conexão, nada mais.

Em conclusão, deve-se notar que as questões discutidas nesta revisão são refletidas nos relatórios e discussões das conferências russas anuais "Medição comercial de recursos energéticos" na cidade de São Petersburgo, "Apoio metrológico para medição de recursos energéticos" na cidade de Adler, ao sul, etc.

Aquecedores

Fornos