Hier erfahren Sie:
- Wenn Sie einen Controller benötigen
- Solarreglerfunktionen
- Funktionsweise des Batterieladecontrollers
- Geräteeigenschaften
- Typen
- Auswahlmöglichkeiten
- Möglichkeiten zum Anschließen von Controllern
- Selbst gemachter Controller: Funktionen, Zubehör
- Wie kann ich einige Komponenten ersetzen?
- Arbeitsprinzip
Der Laderegler für Solarbatterien ist ein obligatorisches Element des Stromversorgungssystems von Solarmodulen, mit Ausnahme der Batterien und der Module selbst. Wofür ist er verantwortlich und wie macht er es selbst?
Wenn Sie einen Controller benötigen
Solarenergie beschränkt sich (auf Haushaltsebene) immer noch auf die Schaffung von Photovoltaikmodulen mit relativ geringem Stromverbrauch. Unabhängig vom Design des Solar-Strom-Lichtwandlers ist dieses Gerät jedoch mit einem Modul ausgestattet, das als Solarbatterieladesteuerung bezeichnet wird.
In der Tat enthält der Photosynthese-Aufbau für Sonnenlicht eine wiederaufladbare Batterie, die die vom Solarpanel empfangene Energie speichert. Es ist diese sekundäre Energiequelle, die hauptsächlich von der Steuerung gewartet wird.
Als nächstes werden wir das Gerät und die Funktionsprinzipien dieses Geräts verstehen und darüber sprechen, wie es angeschlossen wird.
Bei maximaler Batterieladung regelt der Controller die Stromversorgung und reduziert sie auf den erforderlichen Ausgleich für die Selbstentladung des Geräts. Wenn der Akku vollständig entladen ist, trennt der Controller die eingehende Last vom Gerät.
Die Notwendigkeit für dieses Gerät kann auf die folgenden Punkte reduziert werden:
- Mehrstufiges Laden des Akkus;
- Einstellung des Ein- und Ausschaltens des Akkus beim Laden / Entladen des Geräts;
- Batterieanschluss bei maximaler Ladung;
- Anschließen des Ladens von Fotozellen im automatischen Modus.
Der Batterieladecontroller für Solargeräte ist wichtig, da die Ausführung aller seiner Funktionen in gutem Zustand die Lebensdauer der eingebauten Batterie erheblich verlängert.
Wofür sind Batterieladesteuerungen gedacht?
Wenn der Akku direkt an die Klemmen der Solarmodule angeschlossen ist, wird er kontinuierlich aufgeladen. Letztendlich empfängt eine bereits voll aufgeladene Batterie weiterhin Strom, was zu einem Spannungsanstieg von mehreren Volt führt. Infolgedessen wird die Batterie wieder aufgeladen, die Temperatur des Elektrolyten steigt an und diese Temperatur erreicht solche Werte, dass der Elektrolyt kocht, und es kommt zu einer scharfen Freisetzung von Dämpfen aus den Batteriedosen. Infolgedessen kann es zu einer vollständigen Verdampfung des Elektrolyten und zum Austrocknen der Dosen kommen. Dies erhöht natürlich nicht die "Gesundheit" der Batterie und reduziert die Ressourcen ihrer Leistung drastisch.

Regler im Solarbatterieladesystem
Um solche Phänomene zu verhindern und die Lade- / Entladevorgänge zu optimieren, werden hier Steuerungen benötigt.
Solarreglerfunktionen
Das elektronische Modul, das als Solarbatterie-Controller bezeichnet wird, ist so ausgelegt, dass es während des Lade- / Entladevorgangs der Solarbatterie eine Vielzahl von Überwachungsfunktionen ausführt.


Dies scheint eines der vielen vorhandenen Modelle von Ladereglern für Solarmodule zu sein. Dieses Modul gehört zur Entwicklung des PWM-Typs
Wenn Sonnenlicht auf die Oberfläche eines Solarmoduls fällt, das beispielsweise auf dem Dach eines Hauses installiert ist, wandeln die Fotozellen des Geräts dieses Licht in elektrischen Strom um.
Die resultierende Energie könnte tatsächlich direkt der Speicherbatterie zugeführt werden.Das Laden / Entladen des Akkus hat jedoch seine eigenen Feinheiten (bestimmte Ströme und Spannungen). Wenn wir diese Feinheiten vernachlässigen, fällt der Akku in kurzer Zeit einfach aus.
Um solche traurigen Folgen nicht zu haben, wurde ein Modul entwickelt, das als Laderegler für eine Solarbatterie bezeichnet wird.
Neben der Überwachung des Batterieladezustands überwacht das Modul auch den Energieverbrauch. Abhängig vom Entladungsgrad regelt und regelt der Batterieladesteuerungskreis der Solarbatterie den Strompegel, der für das anfängliche und nachfolgende Laden erforderlich ist.


Abhängig von der Kapazität des Solarbatterieladegeräts können die Designs dieser Geräte sehr unterschiedliche Konfigurationen aufweisen.
Im Allgemeinen bietet das Modul in einfachen Worten eine unbeschwerte "Lebensdauer" der Batterie, die sich periodisch ansammelt und Energie an Verbrauchergeräte abgibt.
Warum Laderegelung und wie funktioniert ein Solarladeregler?
Hauptgründe:
- Dadurch kann der Akku länger arbeiten! Überladung kann eine Explosion auslösen.
- Jede Batterie arbeitet mit einer bestimmten Spannung. Mit dem Controller können Sie das gewünschte U auswählen.
Außerdem trennt der Laderegler den Akku von den Verbrauchsgeräten, wenn er sehr schwach ist. Außerdem wird die Batterie von der Solarzelle getrennt, wenn sie vollständig aufgeladen ist.
Somit kommt eine Versicherung zustande und der Betrieb des Systems wird sicherer.
Das Funktionsprinzip ist äußerst einfach. Das Gerät hilft dabei, das Gleichgewicht zu halten, und lässt die Spannung nicht zu stark abfallen oder ansteigen.
Arten von Reglern zum Laden von Solarbatterien
- Hausgemacht.
- MRRT.
- Ein / Aus.
- Hybriden.
- PWM-Typen.
Im Folgenden werden diese Optionen für Lithiumgeräte und andere Batterien kurz beschrieben
DIY-Controller
Wenn Sie Erfahrung und Kenntnisse in der Elektronik haben, kann dieses Gerät unabhängig hergestellt werden. Es ist jedoch unwahrscheinlich, dass ein solches Gerät einen hohen Wirkungsgrad aufweist. Ein selbstgemachtes Gerät ist höchstwahrscheinlich geeignet, wenn Ihre Station wenig Strom hat.
Um dieses Ladegerät zu bauen, müssen Sie seine Schaltung finden. Beachten Sie jedoch, dass die Fehlerquote 0,1 betragen muss.
Hier ist ein einfaches Diagramm.


MRRT
Kann die höchste Ladeleistungsgrenze verfolgen. In der Software befindet sich ein Algorithmus, mit dem Sie die Spannungs- und Strompegel überwachen können. Es wird ein gewisses Gleichgewicht gefunden, in dem die gesamte Anlage mit maximaler Effizienz arbeitet.
Das mppt-Gerät gilt heute als eines der besten und fortschrittlichsten. Im Gegensatz zu PMW erhöht es die Systemeffizienz um 35%. Ein solches Gerät ist geeignet, wenn Sie viele Sonnenkollektoren haben.
Instrumententyp EIN / AUS
Es ist das einfachste zum Verkauf. Es hat nicht so viele Funktionen wie die anderen. Das Gerät schaltet das Aufladen des Akkus aus, sobald die Spannung das Maximum erreicht hat.


Leider kann diese Art von Solarladeregler nicht bis zu 100% aufladen. Sobald der Strom maximal springt, erfolgt eine Abschaltung. Infolgedessen verringert eine unvollständige Ladung ihre Nutzungsdauer.
Hybriden
Die Daten werden auf das Instrument angewendet, wenn zwei Arten von Stromquellen vorhanden sind, z. B. Sonne und Wind. Ihr Design basiert auf PWM und MPRT. Der Hauptunterschied zu ähnlichen Geräten besteht in den Eigenschaften von Strom und Spannung.


Sein Zweck: die Last auszugleichen, die zur Batterie geht. Dies ist auf den ungleichmäßigen Stromfluss vom Wind der Generatoren zurückzuführen. Dadurch kann die Lebensdauer des Energiespeichers erheblich verkürzt werden.
PWM oder PWM
Die Arbeit basiert auf der Pulsweitenmodulation des Stroms. Behebt das Problem des unvollständigen Ladens. Es senkt den Strom und bringt so die Aufladung auf 100%.


Infolge des PWM-Betriebs tritt keine Überhitzung der Batterie auf.Infolgedessen wird diese Solarsteuereinheit als sehr effizient angesehen.
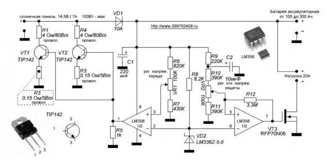
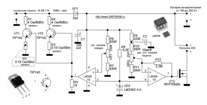
Funktionsweise des Batterieladecontrollers
In Abwesenheit von Sonnenlicht auf den Fotozellen der Struktur befindet sie sich im Schlafmodus. Nachdem die Strahlen auf den Elementen erscheinen, befindet sich der Controller noch im Ruhemodus. Es schaltet sich nur ein, wenn die von der Sonne gespeicherte Energie 10 Volt elektrisches Äquivalent erreicht.


Sobald die Spannung diesen Wert erreicht, schaltet sich das Gerät ein und versorgt die Batterie über die Schottky-Diode mit Strom. Der Batterieladevorgang in diesem Modus wird fortgesetzt, bis die vom Controller empfangene Spannung 14 V erreicht. In diesem Fall treten einige Änderungen im Steuerkreis für eine 35-Watt-Solarbatterie oder eine andere auf. Der Verstärker öffnet den Zugang zum MOSFET und die anderen beiden schwächeren werden geschlossen.
Dadurch wird der Akku nicht mehr aufgeladen. Sobald die Spannung abfällt, kehrt der Stromkreis in seine ursprüngliche Position zurück und der Ladevorgang wird fortgesetzt. Die Zeit, die der Steuerung für diesen Vorgang zugewiesen wird, beträgt ca. 3 Sekunden.
Einige Funktionen von Solarladereglern
Abschließend muss ich noch einige weitere Funktionen von Ladereglern erwähnen. In modernen Systemen verfügen sie über eine Reihe von Schutzmaßnahmen, um die Betriebssicherheit zu verbessern. In solchen Geräten können die folgenden Schutzarten implementiert werden:
- Gegen falsche Polaritätsverbindung;
- Von Kurzschlüssen in der Last und am Eingang;
- Vom Blitz;
- Überhitzung;
- Von Eingangsüberspannungen;
- Aus der Entladung der Batterie in der Nacht.
Darüber hinaus sind alle Arten von elektronischen Sicherungen in ihnen installiert. Um den Betrieb von Solarsystemen zu erleichtern, verfügen Laderegler über Informationsanzeigen. Sie zeigen Informationen über den Zustand der Batterie und des gesamten Systems an. Es können Daten vorhanden sein wie:
- Ladezustand, Batteriespannung;
- Von Fotozellen abgegebener Strom;
- Batterieladung und Laststrom;
- Amperestunden gespeichert und gespendet.
Das Display kann auch eine Meldung über eine niedrige Ladung anzeigen, eine Warnung vor einem Stromausfall der Last.
Einige Modelle von Solarreglern verfügen über Timer zum Aktivieren des Nachtmodus. Es gibt hochentwickelte Geräte, die den Betrieb von zwei unabhängigen Batterien steuern. Sie haben normalerweise das Präfix Duo in ihrem Namen. Es ist auch erwähnenswert, dass Modelle in der Lage sind, überschüssige Energie auf Heizelemente abzulassen.
Interessant sind Modelle mit einer Schnittstelle zum Anschließen an einen Computer. Auf diese Weise kann die Funktionalität zur Überwachung und Steuerung des Sonnensystems erheblich erweitert werden. Wenn sich herausstellt, dass der Artikel für Sie nützlich ist, verbreiten Sie den Link dazu in sozialen Netzwerken. Auf diese Weise unterstützen Sie die Entwicklung der Website. Stimmen Sie unten in der Umfrage ab und bewerten Sie das Material! Hinterlassen Sie Korrekturen und Ergänzungen zum Artikel in den Kommentaren.
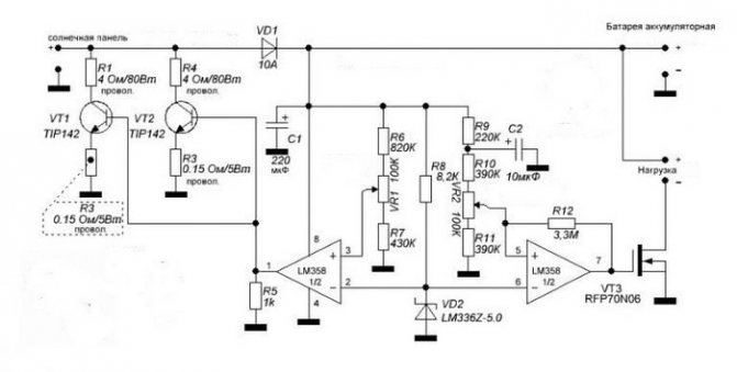
Geräteeigenschaften
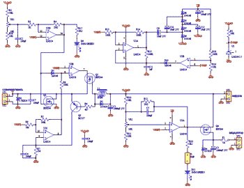
Geringer Stromverbrauch im Leerlauf. Die Schaltung wurde für kleine bis mittelgroße Blei-Säure-Batterien entwickelt und zieht im Leerlauf einen niedrigen Strom (5 mA). Dies verlängert die Batterielebensdauer.
Sofort verfügbare Komponenten. Das Gerät verwendet herkömmliche Komponenten (nicht SMD), die in Geschäften leicht zu finden sind. Es muss nichts genäht werden. Sie benötigen lediglich ein Voltmeter und ein einstellbares Netzteil, um den Stromkreis abzustimmen.
Die neueste Version des Geräts. Dies ist die dritte Version des Geräts, daher wurden die meisten Fehler und Mängel, die in den vorherigen Versionen des Ladegeräts aufgetreten waren, behoben.
Spannungsregulierung. Das Gerät verwendet einen parallelen Spannungsregler, damit die Batteriespannung die Norm, normalerweise 13,8 Volt, nicht überschreitet.
Unterspannungsschutz. Die meisten Solarladegeräte verwenden eine Schottky-Diode, um ein Auslaufen der Batterie zum Solarpanel zu verhindern.Ein Shunt-Spannungsregler wird verwendet, wenn der Akku vollständig aufgeladen ist. Eines der Probleme bei diesem Ansatz sind Diodenverluste und infolgedessen deren Erwärmung. Beispielsweise liefert ein Solarpanel von 100 Watt, 12 V, 8 A an die Batterie, der Spannungsabfall über der Schottky-Diode beträgt 0,4 V, d.h. Die Verlustleistung beträgt ca. 3,2 Watt. Dies sind zum einen Verluste, und zum anderen benötigt die Diode einen Strahler, um Wärme abzuleiten. Das Problem ist, dass es nicht funktioniert, um den Spannungsabfall zu reduzieren. Mehrere parallel geschaltete Dioden reduzieren den Strom, aber der Spannungsabfall bleibt so. In der folgenden Abbildung werden anstelle herkömmlicher Dioden Mosfets verwendet, daher geht die Leistung nur für den aktiven Widerstand (Widerstandsverluste) verloren.
Zum Vergleich: In einem 100-W-Panel bei Verwendung von IRFZ48-Mosfets (KP741A) beträgt der Leistungsverlust nur 0,5 W (bei Q2). Dies bedeutet weniger Wärme und mehr Energie für die Batterien. Ein weiterer wichtiger Punkt ist, dass Mosfets einen positiven Temperaturkoeffizienten haben und parallel geschaltet werden können, um den Widerstand zu verringern.


Das obige Diagramm verwendet einige nicht standardmäßige Lösungen.
Aufladen. Zwischen dem Solarpanel und der Last wird keine Diode verwendet, stattdessen gibt es einen Q2-Mosfet. Eine Diode im Mosfet lässt Strom von der Platte zur Last fließen. Wenn an Q2 eine signifikante Spannung auftritt, öffnet sich der Transistor Q3, der Kondensator C4 wird aufgeladen, wodurch die Operationsverstärker U2c und U3b gezwungen werden, den Mosfet von Q2 zu öffnen. Nun wird der Spannungsabfall gemäß dem Ohmschen Gesetz berechnet, d.h. I * R, und es ist viel weniger, als wenn dort eine Diode wäre. Der Kondensator C4 wird periodisch über den Widerstand R7 entladen und Q2 schließt. Wenn ein Strom von der Platte fließt, zwingt die Selbstinduktions-EMK des Induktors L1 Q3 sofort zum Öffnen. Dies passiert sehr oft (viele Male pro Sekunde). In dem Fall, in dem der Strom zum Solarpanel fließt, schließt Q2, Q3 öffnet jedoch nicht, weil Die Diode D2 begrenzt die Selbstinduktions-EMK der Drossel L1. Die Diode D2 kann für einen Strom von 1 A ausgelegt werden, aber während des Testens stellte sich heraus, dass ein solcher Strom selten auftritt.
Der VR1-Trimmer stellt die maximale Spannung ein. Wenn die Spannung 13,8 V überschreitet, öffnet der Operationsverstärker U2d den Mosfet von Q1 und der Ausgang des Panels wird gegen Masse "kurzgeschlossen". Außerdem schaltet der U3b-Operationsverstärker Q2 usw. aus. Das Panel ist von der Last getrennt. Dies ist notwendig, weil Q1 zusätzlich zum Solarpanel die Last und die Batterie "kurzschließt".
Management von N-Kanal-Mosfets. Die Mosfets Q2 und Q4 benötigen zum Ansteuern mehr Spannung als die in der Schaltung verwendeten. Zu diesem Zweck erzeugt der Operationsverstärker U2 mit einer Umreifung von Dioden und Kondensatoren eine erhöhte Spannung VH. Diese Spannung wird zur Stromversorgung von U3 verwendet, dessen Ausgang eine Überspannung ist. Eine Reihe von U2b und D10 gewährleisten die Stabilität der Ausgangsspannung bei 24 Volt. Mit dieser Spannung wird durch die Gate-Quelle des Transistors eine Spannung von mindestens 10 V angelegt, so dass die Wärmeerzeugung gering ist. Normalerweise haben N-Kanal-Mosfets eine viel niedrigere Impedanz als P-Kanal-Mosfets, weshalb sie in dieser Schaltung verwendet wurden.
Unterspannungsschutz. Mosfet Q4, U3a-Operationsverstärker mit externer Umreifung von Widerständen und Kondensatoren, sind für den Unterspannungsschutz ausgelegt. Hier wird Q4 nicht standardisiert verwendet. Die Mosfet-Diode sorgt für einen konstanten Stromfluss in die Batterie. Wenn die Spannung über dem angegebenen Minimum liegt, ist der Mosfet geöffnet, was beim Laden der Batterie einen kleinen Spannungsabfall ermöglicht. Noch wichtiger ist jedoch, dass Strom von der Batterie zur Last fließt, wenn die Solarzelle keine ausreichende Ausgangsleistung liefern kann. Eine Sicherung schützt vor Kurzschlüssen auf der Lastseite.
Unten sehen Sie Bilder der Anordnung von Elementen und Leiterplatten.
Gerät einrichten. Während des normalen Gebrauchs des Geräts darf der Jumper J1 nicht eingesetzt werden! Die D11-LED dient zur Einstellung. Schließen Sie zum Konfigurieren des Geräts ein einstellbares Netzteil an die Lastklemmen an.
Unterspannungsschutz einstellen Setzen Sie den Jumper J1 ein. Stellen Sie im Netzteil die Ausgangsspannung auf 10,5 V ein. Drehen Sie den Trimmer VR2 gegen den Uhrzeigersinn, bis die LED D11 aufleuchtet. Drehen Sie VR2 leicht im Uhrzeigersinn, bis die LED erlischt. Jumper J1 entfernen.
Einstellen der maximalen Spannung Stellen Sie im Netzteil die Ausgangsspannung auf 13,8 V ein. Drehen Sie den Trimmer VR1 im Uhrzeigersinn, bis die LED D9 erlischt. Drehen Sie VR1 langsam gegen den Uhrzeigersinn, bis die LED D9 aufleuchtet.
Der Controller ist konfiguriert. Vergessen Sie nicht, den Jumper J1 zu entfernen!
Wenn die Kapazität des gesamten Systems gering ist, können die Mosfets durch billigere IRFZ34 ersetzt werden. Und wenn das System leistungsfähiger ist, können die Mosfets durch leistungsstärkere IRFZ48 ersetzt werden.
Selbst gemachter Solarpanel-Controller
- Zuhause
- > Meine kleine Erfahrung
Die Steuerung ist sehr einfach und besteht aus nur vier Teilen.
Dies ist ein leistungsstarker Transistor (ich verwende einen IRFZ44N, der bis zu 49 Ampere verarbeiten kann).
Kfz-Relaisregler mit Plussteuerung (VAZ "classic").
Widerstand 120 kOhm.
Die Diode ist leistungsstärker, um den vom Solarpanel abgegebenen Strom zu halten (z. B. von einer Autodiodenbrücke).
Das Funktionsprinzip ist ebenfalls sehr einfach. Ich schreibe für Leute, die Elektronik überhaupt nicht verstehen, da ich selbst nichts davon verstehe.
Der Relaisregler ist mit der Batterie verbunden, abzüglich der Aluminiumbasis (31k) plus bis (15k). Vom Kontakt (68k) ist der Draht über einen Widerstand mit dem Gate des Transistors verbunden. Der Transistor hat drei Schenkel, der erste ist das Gate, der zweite ist der Drain, der dritte ist die Source. Das Minus des Solarpanels ist mit der Quelle verbunden, und das Plus der Batterie vom Drain des Transistors minus des Solarpanels geht zur Batterie.
Wenn der Relaisregler angeschlossen ist und funktioniert, entriegelt das positive Signal von (68k) das Gate und der Strom vom Solarpanel fließt durch den Source-Drain in die Batterie. Wenn die Spannung an der Batterie 14 Volt überschreitet, wird das Relais -regler schaltet das Plus aus und das Gate des Transistors wird durch den Widerstand entladen, den es durch Minus schließt, wodurch der Minus-Kontakt des Solarpanels unterbrochen wird, und es schaltet sich aus. Und wenn die Spannung ein wenig abfällt, gibt der Relaisregler dem Gate wieder ein Plus, der Transistor öffnet sich und wieder fließt der Strom vom Panel in die Batterie. Die Diode am Pluskabel des SB wird benötigt, damit sich die Batterie nachts nicht entlädt, da das Solarpanel selbst ohne Licht Strom verbraucht.
Unten sehen Sie eine visuelle Darstellung des Anschlusses von Steuerelementen.


Ich bin nicht gut in Elektronik und vielleicht gibt es einige Fehler in meiner Schaltung, aber es funktioniert ohne Einstellungen und funktioniert sofort und macht das, was Werkssteuerungen für Solarmodule tun, und der Selbstkostenpreis beträgt nur etwa 200 Rubel und eine Stunde der Arbeit.
Unten sehen Sie ein unverständliches Foto dieses Controllers. Auf diese Weise sind alle Details des Controllers auf dem Gehäuse der Box festgelegt. Der Transistor heizt sich etwas auf und ich habe ihn an einem kleinen Lüfter befestigt. Parallel zum Widerstand habe ich eine kleine LED angebracht, die den Betrieb des Controllers anzeigt. Wenn der SB eingeschaltet ist und nicht, bedeutet dies, dass der Akku aufgeladen ist. Wenn der Akku schnell blinkt, ist der Akku fast aufgeladen und wird nur aufgeladen.


Dieser Controller arbeitet seit mehr als sechs Monaten und während dieser Zeit gibt es keine Probleme, ich habe alles angeschlossen, jetzt folge ich nicht der Batterie, alles funktioniert von selbst. Dies ist meine zweite Steuerung, die erste, die ich als Ballastregler für Windgeneratoren zusammengebaut habe. Weitere Informationen finden Sie in früheren Artikeln im Abschnitt Meine hausgemachten Produkte.
Achtung - der Controller ist nicht voll funktionsfähig. Nach einiger Zeit wurde klar, dass der Transistor in diesem Stromkreis nicht vollständig schließt und der Strom trotzdem weiter in die Batterie fließt, selbst wenn 14 Volt überschritten werden
Ich entschuldige mich für die nicht funktionierende Schaltung, ich habe sie selbst lange benutzt und dachte, dass alles funktioniert, aber es stellt sich heraus, dass selbst nach einer vollständigen Ladung immer noch Strom in die Batterie fließt. Der Transistor schließt nur zur Hälfte, wenn er 14 Volt erreicht. Ich werde die Schaltung noch nicht entfernen, wenn Zeit und Wunsch erscheinen, werde ich diese Steuerung fertigstellen und die Arbeitsschaltung auslegen.
Und jetzt habe ich einen Ballastregler als Regler, der schon lange einwandfrei funktioniert. Sobald die Spannung 14 Volt überschreitet, öffnet der Transistor und schaltet die Glühbirne ein, die die gesamte überschüssige Energie verbrennt. Gleichzeitig befinden sich jetzt zwei Sonnenkollektoren und eine Windkraftanlage auf diesem Vorschaltgerät.
Typen
An aus
Dieser Gerätetyp gilt als der einfachste und billigste. Die einzige und wichtigste Aufgabe besteht darin, die Ladung der Batterie zu unterbrechen, wenn die maximale Spannung erreicht ist, um eine Überhitzung zu vermeiden.
Dieser Typ hat jedoch einen gewissen Nachteil, nämlich ein zu frühes Herunterfahren. Nach Erreichen des Maximalstroms muss der Ladevorgang einige Stunden lang aufrechterhalten werden, und dieser Controller schaltet ihn sofort aus.
Infolgedessen liegt die Batterieladung im Bereich von 70% des Maximums. Dies wirkt sich negativ auf die Batterie aus.


PWM
Dieser Typ ist ein erweitertes Ein / Aus. Das Upgrade besteht darin, dass es ein eingebautes PWM-System (Pulsweitenmodulation) hat. Diese Funktion ermöglichte es der Steuerung, bei Erreichen der maximalen Spannung die Stromversorgung nicht auszuschalten, sondern ihre Stärke zu verringern.
Dadurch wurde es möglich, das Gerät fast vollständig aufzuladen.


MRRT
Dieser Typ gilt derzeit als der am weitesten fortgeschrittene. Das Wesentliche seiner Arbeit basiert auf der Tatsache, dass er den genauen Wert der maximalen Spannung für eine bestimmte Batterie bestimmen kann. Es überwacht kontinuierlich den Strom und die Spannung im System. Durch den ständigen Empfang dieser Parameter kann der Prozessor die optimalsten Strom- und Spannungswerte beibehalten, wodurch Sie maximale Leistung erzielen können.
Wenn wir den Controller MPPT und PWN vergleichen, ist der Wirkungsgrad des ersteren um etwa 20-35% höher.


Controller-Typen
Ein / Aus-Controller
Diese Modelle sind die einfachsten der gesamten Klasse von Solarladereglern.


Ein / Aus-Laderegler für Solaranlagen
Ein / Aus-Modelle dienen zum Abschalten der Batterieladung, wenn die obere Spannungsgrenze erreicht ist. Dies sind normalerweise 14,4 Volt. Dadurch werden Überhitzung und Überladung verhindert.
Die Ein / Aus-Controller können den Akku nicht vollständig aufladen. Schließlich erfolgt hier die Abschaltung zu dem Zeitpunkt, an dem der maximale Strom erreicht ist. Und der Ladevorgang bis zur vollen Kapazität muss noch mehrere Stunden aufrechterhalten werden. Der Ladezustand zum Zeitpunkt des Herunterfahrens liegt bei etwa 70 Prozent der Nennkapazität. Dies wirkt sich natürlich negativ auf den Zustand der Batterie aus und verkürzt deren Lebensdauer.
PWM-Controller
Auf der Suche nach einer Lösung für unvollständiges Laden der Batterie in einem System mit Ein / Aus-Geräten wurden Steuereinheiten entwickelt, die auf dem Prinzip der Pulsweitenmodulation (kurz PWM) des Ladestroms basieren. Der Betriebspunkt einer solchen Steuerung besteht darin, dass sie den Ladestrom reduziert, wenn die Spannungsgrenze erreicht ist. Mit diesem Ansatz erreicht die Batterieladung fast 100 Prozent. Die Effizienz des Prozesses wird um bis zu 30 Prozent gesteigert.


PWM-Laderegler
Es gibt PWM-Modelle, die den Strom abhängig von der Betriebstemperatur regulieren können. Dies wirkt sich gut auf den Zustand der Batterie aus, die Erwärmung nimmt ab, die Ladung wird besser angenommen. Der Prozess wird automatisch geregelt.
Experten empfehlen die Verwendung von PWM-Ladereglern für Solarmodule in Regionen mit hoher Sonnenlichtaktivität.Sie sind häufig in Solaranlagen mit geringer Leistung (weniger als zwei Kilowatt) zu finden. In der Regel arbeiten wiederaufladbare Batterien mit geringer Kapazität.
Regler Typ MPPT
MPPT-Laderegler sind heute die fortschrittlichsten Geräte zur Regulierung des Ladevorgangs eines Akkus in Solarsystemen. Diese Modelle erhöhen die Effizienz der Stromerzeugung aus denselben Solarmodulen. Das Funktionsprinzip von MPPT-Geräten basiert auf der Bestimmung des Punktes des maximalen Leistungswerts.


MPPT-Laderegler
Das MPPT überwacht kontinuierlich den Strom und die Spannung im System. Basierend auf diesen Daten berechnet der Mikroprozessor das optimale Verhältnis der Parameter, um eine maximale Leistungsabgabe zu erreichen. Bei der Einstellung der Spannung wird sogar die Phase des Ladevorgangs berücksichtigt. Mit MPPT-Solarreglern können Sie sogar viel Spannung von den Modulen entnehmen und dann in eine optimale Spannung umwandeln. Optimal bedeutet derjenige, der den Akku vollständig auflädt.
Wenn wir die Arbeit von MPPT im Vergleich zu PWM bewerten, steigt der Wirkungsgrad des Sonnensystems von 20 auf 35 Prozent. Zu den Pluspunkten gehört auch die Möglichkeit, mit der Beschattung des Solarmoduls bis zu 40 Prozent zu arbeiten. Aufgrund der Fähigkeit, einen Hochspannungswert am Ausgang der Steuerung aufrechtzuerhalten, kann eine kleine Verkabelung verwendet werden. Es ist auch möglich, Sonnenkollektoren und das Gerät in einem größeren Abstand als bei PWM aufzustellen.
Hybrid-Laderegler
In einigen Ländern, beispielsweise den USA, Deutschland, Schweden und Dänemark, wird ein erheblicher Teil des Stroms von Windkraftanlagen erzeugt. In einigen kleinen Ländern nimmt alternative Energie einen großen Anteil an den Energienetzen dieser Staaten ein. Im Rahmen von Windsystemen gibt es auch Geräte zur Steuerung des Ladevorgangs. Wenn das Kraftwerk eine kombinierte Version eines Windgenerators und von Sonnenkollektoren ist, werden Hybridsteuerungen verwendet.
Hybridsteuerung
Diese Geräte können mit einer MPPT- oder PWM-Schaltung aufgebaut werden. Der Hauptunterschied besteht darin, dass sie unterschiedliche Volt-Ampere-Eigenschaften verwenden. Während des Betriebs erzeugen Windgeneratoren eine sehr ungleichmäßige Stromerzeugung. Das Ergebnis ist eine ungleichmäßige Belastung der Batterien und ein stressiger Betrieb. Die Aufgabe des Hybridreglers besteht darin, überschüssige Energie abzuleiten. Hierzu werden in der Regel spezielle Heizelemente eingesetzt.
Selbstgemachte Controller
Menschen, die sich mit Elektrotechnik auskennen, bauen häufig selbst Laderegler für Windkraftanlagen und Sonnenkollektoren. Die Funktionalität solcher Modelle ist in Bezug auf Effizienz und Funktionsumfang von Werksgeräten häufig schlechter. In kleinen Installationen reicht die Leistung eines selbstgebauten Controllers jedoch völlig aus.


Selbst gemachter Solarladeregler
Denken Sie beim Erstellen eines Ladereglers mit Ihren eigenen Händen daran, dass die Gesamtleistung die folgende Bedingung erfüllen muss: 1,2P ≤ I * U. I ist der Ausgangsstrom der Steuerung, U ist die Spannung, wenn die Batterie entladen ist.
Es gibt einige hausgemachte Steuerschaltungen. Sie können sie in den entsprechenden Foren im Internet suchen. Hier sollte nur auf einige allgemeine Anforderungen an ein solches Gerät eingegangen werden:
- Die Ladespannung sollte 13,8 Volt betragen und variiert je nach Nennstrom.
- Die Spannung, bei der die Ladung ausgeschaltet wird (11 Volt). Dieser Wert sollte konfigurierbar sein.
- Die Spannung, bei der die Ladung eingeschaltet wird, beträgt 12,5 Volt.
Wenn Sie sich also dazu entschließen, ein Sonnensystem mit Ihren eigenen Händen zusammenzubauen, müssen Sie mit der Herstellung eines Ladereglers beginnen. Sie können beim Betrieb von Sonnenkollektoren und Windkraftanlagen nicht darauf verzichten.
Auswahlmöglichkeiten
Es gibt nur zwei Auswahlkriterien:
- Der erste und sehr wichtige Punkt ist die eingehende Spannung. Das Maximum dieser Anzeige sollte um etwa 20% der Leerlaufspannung der Solarbatterie höher sein.
- Das zweite Kriterium ist der Nennstrom. Wenn der PWN-Typ ausgewählt ist, muss sein Nennstrom um etwa 10% höher sein als der Kurzschlussstrom der Batterie. Wenn MPPT gewählt wird, ist seine Hauptcharakteristik die Leistung. Dieser Parameter muss größer sein als die Spannung des gesamten Systems multipliziert mit dem Nennstrom des Systems. Für Berechnungen wird die Spannung mit entladenen Batterien gemessen.
Möglichkeiten zum Anschließen von Controllern
In Bezug auf das Thema Verbindungen ist sofort zu beachten: Für die Installation jedes einzelnen Geräts ist die Arbeit mit einer bestimmten Reihe von Solarmodulen ein charakteristisches Merkmal.
Wenn beispielsweise ein Regler verwendet wird, der für eine maximale Eingangsspannung von 100 Volt ausgelegt ist, sollte eine Reihe von Solarmodulen eine Spannung ausgeben, die nicht höher als dieser Wert ist.


Jedes Solarkraftwerk arbeitet nach dem Prinzip des Gleichgewichts zwischen Ausgangs- und Eingangsspannung der ersten Stufe. Die obere Spannungsgrenze des Controllers muss mit der oberen Spannungsgrenze des Panels übereinstimmen
Vor dem Anschließen des Geräts muss der Ort der physischen Installation ermittelt werden. Gemäß den Regeln sollte der Installationsort in trockenen, gut belüfteten Bereichen ausgewählt werden. Das Vorhandensein brennbarer Materialien in der Nähe des Geräts ist ausgeschlossen.
Das Vorhandensein von Vibrations-, Wärme- und Feuchtigkeitsquellen in unmittelbarer Nähe des Geräts ist nicht akzeptabel. Der Installationsort muss vor atmosphärischem Niederschlag und direkter Sonneneinstrahlung geschützt werden.
Technik zum Anschließen von PWM-Modellen
Fast alle Hersteller von PWM-Controllern benötigen eine genaue Reihenfolge der Verbindungsgeräte.


Die Technik zum Verbinden von PWM-Controllern mit Peripheriegeräten ist nicht besonders schwierig. Jede Karte ist mit beschrifteten Anschlüssen ausgestattet. Hier müssen Sie lediglich die Abfolge der Aktionen befolgen.
Peripheriegeräte müssen vollständig gemäß den Bezeichnungen der Kontaktklemmen angeschlossen werden:
- Schließen Sie die Batteriekabel gemäß der angegebenen Polarität an die Batterieklemmen des Geräts an.
- Schalten Sie die Schutzsicherung direkt am Kontaktpunkt des Pluskabels ein.
- Befestigen Sie an den Kontakten des Controllers, der für das Solarpanel vorgesehen ist, die Leiter, die aus den Solarpanels der Module herauskommen. Polarität beachten.
- Schließen Sie eine Prüflampe mit der entsprechenden Spannung (normalerweise 12 / 24V) an die Lastklemmen des Geräts an.
Die angegebene Reihenfolge darf nicht verletzt werden. Zum Beispiel ist es strengstens verboten, Solarmodule an erster Stelle anzuschließen, wenn die Batterie nicht angeschlossen ist. Durch solche Aktionen läuft der Benutzer Gefahr, das Gerät zu "verbrennen". Dieses Material beschreibt detaillierter das Montageplan von Solarzellen mit einer Batterie.
Bei Steuerungen der PWM-Serie ist es nicht zulässig, einen Spannungsinverter an die Lastanschlüsse der Steuerung anzuschließen. Der Wechselrichter sollte direkt an die Batterieklemmen angeschlossen werden.
Vorgehensweise zum Anschließen von MPPT-Geräten
Die allgemeinen Anforderungen für die physische Installation dieses Gerätetyps unterscheiden sich nicht von früheren Systemen. Der technologische Aufbau ist jedoch oft etwas anders, da MPPT-Controller oft als leistungsstärkere Geräte angesehen werden.


Für Steuerungen, die für hohe Leistungsstufen ausgelegt sind, wird empfohlen, Kabel mit großem Querschnitt, die mit Metallendschaltern ausgestattet sind, an den Anschlüssen von Stromkreisen zu verwenden.
Beispielsweise werden diese Anforderungen für Hochleistungssysteme durch die Tatsache ergänzt, dass Hersteller empfehlen, ein Kabel für Stromverbindungsleitungen zu verwenden, die für eine Stromdichte von mindestens 4 A / mm2 ausgelegt sind. Das heißt, für eine Steuerung mit einem Strom von 60 A wird ein Kabel benötigt, um eine Batterie mit einem Querschnitt von mindestens 20 mm2 anzuschließen.
Die Verbindungskabel müssen mit Kupferfahnen ausgestattet sein, die mit einem Spezialwerkzeug fest gecrimpt sind. Die Minuspole des Solarpanels und der Batterie müssen mit Sicherungs- und Schalteradaptern ausgestattet sein.
Dieser Ansatz eliminiert Energieverluste und gewährleistet den sicheren Betrieb der Anlage.


Blockdiagramm zum Anschließen eines leistungsstarken MPPT-Controllers: 1 - Solarpanel; 2 - MPPT-Controller; 3 - Klemmenblock; 4.5 - schmelzbare Sicherungen; 6 - Controller-Netzschalter; 7.8 - Erdungsbus
Stellen Sie vor dem Anschließen von Solarmodulen an das Gerät sicher, dass die Spannung an den Klemmen mit der Spannung übereinstimmt oder unter dieser liegt, die an den Reglereingang angelegt werden darf.
Anschließen von Peripheriegeräten an das MTTP-Gerät:
- Drehen Sie das Bedienfeld und die Batterieschalter in die Aus-Position.
- Entfernen Sie die Sicherung der Abdeckung und des Batterieschutzes.
- Schließen Sie das Kabel von den Batterieklemmen an die Controller-Klemmen für die Batterie an.
- Verbinden Sie die Solarmodulkabel mit den Controller-Klemmen, die mit dem entsprechenden Zeichen gekennzeichnet sind.
- Schließen Sie ein Kabel zwischen der Erdungsklemme und dem Erdungsbus an.
- Installieren Sie den Temperatursensor gemäß den Anweisungen am Regler.
Nach diesen Schritten muss die zuvor entfernte Batteriesicherung eingesetzt und der Schalter auf "Ein" gestellt werden. Das Batterieerkennungssignal wird auf dem Controller-Bildschirm angezeigt.
Ersetzen Sie dann nach einer kurzen Pause (1-2 Minuten) die zuvor entfernte Solarpanelsicherung und drehen Sie den Panelschalter in die Position „Ein“.
Der Instrumentenbildschirm zeigt den Spannungswert des Solarpanels an. Dieser Moment zeugt von der erfolgreichen Inbetriebnahme des Solarkraftwerks.
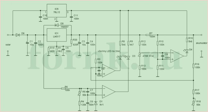
Selbst gemachter Controller: Funktionen, Zubehör
Das Gerät kann nur mit einem Solarpanel betrieben werden, das einen Strom mit einer Stärke von nicht mehr als 4 A erzeugt. Die vom Controller geladene Batteriekapazität beträgt 3.000 A * h.
Um die Steuerung herzustellen, müssen Sie die folgenden Elemente vorbereiten:
- 2 Mikroschaltungen: LM385-2.5 und TLC271 (ist ein Operationsverstärker);
- 3 Kondensatoren: C1 und C2 sind stromsparend, haben 100n; C3 hat eine Kapazität von 1000u, ausgelegt für 16 V;
- 1 Anzeige-LED (D1);
- 1 Schottky-Diode;
- 1 Diode SB540. Stattdessen können Sie jede Diode verwenden. Hauptsache, sie hält dem maximalen Strom der Solarbatterie stand.
- 3 Transistoren: BUZ11 (Q1), BC548 (Q2), BC556 (Q3);
- 10 Widerstände (R1 - 1k5, R2 - 100, R3 - 68k, R4 und R5 - 10k, R6 - 220k, R7 - 100k, R8 - 92k, R9 - 10k, R10 - 92k). Sie können alle 5% betragen. Wenn Sie mehr Genauigkeit wünschen, können Sie 1% Widerstände nehmen.


Wie kann ich einige Komponenten ersetzen?


Jedes dieser Elemente kann ersetzt werden. Wenn Sie andere Schaltungen installieren, müssen Sie darüber nachdenken, die Kapazität des Kondensators C2 zu ändern und die Vorspannung des Transistors Q3 auszuwählen.
Anstelle eines MOSFET-Transistors können Sie auch einen anderen installieren. Das Element muss einen geringen offenen Kanalwiderstand haben. Es ist besser, die Schottky-Diode nicht zu ersetzen. Sie können eine normale Diode installieren, diese muss jedoch korrekt platziert werden.
Die Widerstände R8, R10 sind 92 kOhm. Dieser Wert ist nicht Standard. Aus diesem Grund sind solche Widerstände schwer zu finden. Ihr vollwertiger Ersatz können zwei Widerstände mit 82 und 10 kOhm sein. Sie müssen nacheinander aufgenommen werden.
Wenn der Controller nicht in einer feindlichen Umgebung verwendet wird, können Sie einen Trimmerwiderstand installieren. Es ermöglicht die Steuerung der Spannung. In einer aggressiven Umgebung funktioniert es lange nicht.
Wenn ein Controller für stärkere Panels verwendet werden muss, müssen der MOSFET-Transistor und die Diode durch leistungsstärkere Analoga ersetzt werden. Alle anderen Komponenten müssen nicht geändert werden. Es ist nicht sinnvoll, einen Kühlkörper zur Regelung von 4 A zu installieren. Durch die Installation des MOSFET auf einem geeigneten Kühlkörper kann das Gerät mit einem effizienteren Panel betrieben werden.
Arbeitsprinzip
Wenn kein Strom aus der Solarbatterie fließt, befindet sich die Steuerung im Ruhemodus. Es wird keine Batteriewolle verwendet. Nachdem die Sonnenstrahlen auf das Panel getroffen haben, beginnt elektrischer Strom zum Controller zu fließen. Es sollte sich einschalten. Die Anzeige-LED leuchtet jedoch zusammen mit 2 schwachen Transistoren erst auf, wenn die Spannung 10 V erreicht.
Nach Erreichen dieser Spannung fließt der Strom durch die Schottky-Diode zur Batterie. Wenn die Spannung auf 14 V ansteigt, beginnt der Verstärker U1 zu arbeiten, wodurch der MOSFET-Transistor eingeschaltet wird. Infolgedessen erlischt die LED und zwei Transistoren mit geringer Leistung werden geschlossen. Der Akku wird nicht aufgeladen. Zu diesem Zeitpunkt wird C2 entladen. Im Durchschnitt dauert dies 3 Sekunden. Nach dem Entladen des Kondensators C2 wird die Hysterese von U1 überwunden, der MOSFET wird geschlossen, die Batterie wird aufgeladen. Der Ladevorgang wird fortgesetzt, bis die Spannung auf den Schaltpegel ansteigt.
Der Ladevorgang erfolgt regelmäßig. Darüber hinaus hängt die Dauer davon ab, wie hoch der Ladestrom des Akkus ist und wie leistungsfähig die daran angeschlossenen Geräte sind. Der Ladevorgang wird fortgesetzt, bis die Spannung 14 V erreicht.
Die Schaltung schaltet sich in sehr kurzer Zeit ein. Sein Einschluss wird durch die Zeit des Ladens von C2 mit einem Strom beeinflusst, der den Transistor Q3 begrenzt. Der Strom darf nicht mehr als 40 mA betragen.











