Wir beginnen mit der Montage des Systems zum Ferneinschalten von Elektrogeräten über das Internet
- Installieren Sie die kostenlose Z-Wave Home Mate-Software auf Ihrem Smartphone oder Tablet.
Es kann für Apple-Mobilgeräte unter itunes.apple.com und für Android-Geräte unter play.google.com heruntergeladen werden. Für Besitzer von Android-Tablets ist die Z-Wave Home Mate-Version geeignet, für Smartphone-Besitzer - Z-Wave Home Mate (Telefon).
- Lesen Sie die Anweisungen für die mobile App, den Z-Wave-Controller und das Relais sorgfältig durch.
Anweisungen in russischer Sprache können hier heruntergeladen werden:
Es ist bequemer, diese Dokumente im Voraus auszudrucken, damit sie nicht vom Smartphone-Bildschirm gelesen werden. Sie benötigen Ihr Mobilgerät, um Einstellungen vorzunehmen.
- Schließen Sie den Z-Wave-Controller an Ihren WLAN-Router an.
Das Verfahren ist einfach. Kurz gesagt, starten Sie die mobile Anwendung, scannen Sie den QR-Code auf der Rückseite des Controllers mit einer Smartphone-Kamera und geben Sie das werkseitige Kennwort und den Benutzernamen ein, die in den Anweisungen angegeben sind. Gehen Sie dann zum Gerätelistenbildschirm und klicken Sie auf den Controller-Namen. Weitere Details finden Sie unter. Und es wird Ihnen helfen, die Aufgabe noch schneller zu bewältigen.
Wichtig! Stellen Sie nach dem Anschließen sicher, dass Sie das werkseitige Kennwort des Z-Wave-Controllers ändern. Die Kennwortänderung ist ein Standard-Sicherheitsverfahren für alle mit dem Internet verbundenen Smart-Geräte
- Schließen Sie das Relais an die Steuerung an.
Wählen Sie dazu in der Anwendung den Eintrag „Gerät einschließen“: 60 Sekunden lang wechselt der Controller in den Suchmodus für ein neues Gerät. Stecken Sie dann das neue Relais in eine Steckdose. Der Controller erkennt es und fügt es dem Netzwerk hinzu. Der Relaisname wird in der allgemeinen Liste der angeschlossenen Geräte angezeigt. Versuchen Sie, das Relais über die App ein- und auszuschalten.
Wichtig! Wenn Sie zum ersten Mal ein neues Gerät hinzufügen, sollte der Controller nicht mehr als 1 m von ihm entfernt sein. Nach dem erfolgreichen Hinzufügen zum Netzwerk kann das Relais an jede Steckdose angeschlossen werden, die nicht mehr als 30 m vom Controller entfernt ist
- Schließen Sie die Heizungen an intelligente Relais an und versuchen Sie, sie über die App zu steuern.
Passiert? Ihr System ist betriebsbereit! Wenn Sie nun das Haus der Datscha überlassen, starten Sie einfach das Programm auf Ihrem Smartphone und schalten Sie die Heizung aus der Ferne ein. In der App können Sie Sockets so programmieren, dass sie zu einem bestimmten Zeitpunkt automatisch gestartet und gestoppt werden.
Mit intelligenten Steckdosen können nicht nur Heizungen, sondern auch andere elektrische Haushaltsgeräte angeschlossen werden. Und vor allem wird das Switching Lite-Kit zur Grundlage Ihres zukünftigen Smart Homes. Im Gegensatz zu Geräten, die ein GSM-Mobilfunknetz und SMS-Nachrichten zur Steuerung verwenden, ist das auf der Z-Wave-Technologie basierende System einfach zu erweitern. Kaufen Sie einfach Sensoren für Bewegung, Temperatur, Öffnen und Schließen von Türen und Fenstern, Wasserlecks, Alarme usw. Darüber hinaus müssen Sie nicht für jedes Modul eine SIM-Karte kaufen, wie dies für GSM-Produkte erforderlich ist. Mit der praktischen und intuitiven Z-Wave Home Mate-App können Sie Ihr Smart Home ohne zusätzlichen Aufwand verwalten.
So stellen Sie die Heizungssteuerung im Smart Home-System bereit
Wenn Sie versuchen, ein „Smart Home“ -Heizsystem mit Ihren eigenen Händen zu implementieren, können positive Effekte erzielt werden, ohne dass Heizsysteme unter der allgemeinen Kontrolle eines Computers kombiniert werden müssen.
Heizelemente und Heizgeräte können mit Reglern ausgestattet werden, die Innentemperatursensoren zugeordnet sind. Danach können die Heizgeräte in den Betriebsmodus versetzt werden (die Reihenfolge des Ein- und Ausschaltens nach Zeit oder wenn die Temperatur einen bestimmten Wert erreicht).
Die Nachteile dieser Lösung sind wie folgt:
- Jedes dieser Geräte muss separat konfiguriert werden.
- er wird seine Arbeit zu Hause nicht mit anderen Systemen koordinieren;
- Jedes einzelne System reagiert nicht auf Temperaturänderungen von außen, da es einfach keine solchen Daten hat.
Eine effektivere Lösung besteht darin, ein Heizsystem für den Raum unter der Steuerung einer einzelnen Steuereinheit zu erstellen, das auf die allgemeine Betriebsart eingestellt werden kann (unter Berücksichtigung der Besonderheiten der Funktionsweise für jede Gruppe von Heizgeräten separat).
Sowohl für einfache als auch für kombinierte Heizsysteme empfiehlt es sich, die Temperaturzonen zu definieren, indem für jede einzelne Heizparameter separate Heizparameter festgelegt werden. Ein Smart Home, dessen Heizung auf diese Weise konfiguriert ist, heizt die Wohnräume stärker auf, gibt der Garage mit weniger Aktivität Wärme und sorgt dafür, dass die Temperatur im Weinkeller nicht steigt.
Wetterkompensierte Heizungsregelung

Ein wichtiges Glied im "Smart Home" -System ist der wetterabhängige Regler.
Der wetterkompensierte Heizungsregler ist eines der Schlüsselelemente für die Schaffung von Komfort mit einem Smart Home. Mit einem externen Temperatursensor können Sie die Temperatur außerhalb des Raums und innerhalb des Raums korrelieren und dann anhand einer bestimmten Kurve dieses Verhältnisses den Betriebsmodus ohne menschliches Eingreifen bestimmen.
Der wetterabhängige Heizungsregler steuert die Heizung des Raums und reagiert auf Wetteränderungen im Freien: Erhöhen Sie die Temperatur gleichmäßig, wenn es kalt wird, oder beenden Sie die Heizung, wenn es draußen heiß ist.
Da der Wetterheizungsregler auf die Außentemperatur reagiert, kann er die Wärme gemäß einem voreingestellten Programm aufrechterhalten und einen übermäßigen Verbrauch verhindern. Intelligente Heizung in einem Landhaus senkt die Temperatur, wenn die Räumlichkeiten nicht beheizt werden müssen (wenn die Eigentümer gegangen sind).
Integrierte Heizungsregelung im "Smart Home" -System
Ein integrierter Ansatz beinhaltet die Heizungssteuerung in Kombination mit der Überwachung des Betriebs des Lüftungssystems und des Wasserversorgungssystems. Auf diese Weise können Sie ein bestimmtes Klima im Haus unter Berücksichtigung der Luftfeuchtigkeits- und Temperaturanzeigen in verschiedenen Räumen vollständig aufrechterhalten.
Sie können verschiedene Betriebsszenarien für alle vom "Smart Home" gesteuerten Systeme festlegen und eine Benachrichtigungsfunktion implementieren, wenn eines der Subsysteme ausfällt.
Darüber hinaus können Sie mithilfe der Mobilkommunikation dem System einen Befehl erteilen. Durch die intelligente Heizung eines Landhauses werden die Wohnräume für die Aufnahme von Gästen auf ein solches Signal im Voraus vorbereitet.
Das integrierte Management von Heizung, Lüftung, Wasserversorgung und Strom im „Smart Home“ -System führt zu einer Steigerung der Energieeffizienz (die Krise der Energieressourcen erfordert Lösungen im Haushaltsbau).
Intelligente Datscha
Wir wollen mit einem Landhaus beginnen. Obwohl wir während der Saison nicht viel Zeit damit verbringen, ist er es, der die Komfortzone ist, in der wir uns ausruhen, gut schlafen und Kraft gewinnen können. Wenn die Aufgabe so weit wie möglich vereinfacht wird, erscheint jeder Sommerhäuschenmorgen noch kräftiger und heller.
Es werde Licht!
Die Beleuchtung sollte bequem und wirtschaftlich sein und vorzugsweise vollautomatisch sein. Zu diesem Zweck können Sie Tageslichtintensitätssensoren installieren, die durch die Fenster eintreten und beispielsweise bei bewölktem Wetter ein Signal an das gemeinsame Bedienfeld senden. Die Spannung steigt dann an und gleicht die Beleuchtung aus. Dies ist nicht mehr nur ein Schalter an der Wand, dank dessen der Raum entweder hell oder dunkel ist, und kein einfacher Dimmer, der für eine lange Zeit gedreht werden muss, um die Helligkeit der Beleuchtung anzupassen, sondern ein völlig vernünftiger Mechanismus, der arbeitet aus einem zuvor geschriebenen Programm.
Die Beleuchtung kann in jedem Raum unterschiedlich programmiert werden, und es ist keineswegs notwendig, nur mit der Korrektur des Lichtstroms aufzuhören. Sie können beispielsweise Bewegungssensoren in Bad, Toilette und Speisekammer installieren.Das heißt, wenn Sie sich in diesem Raum befinden, ist das Licht an. Wenn Sie ausgehen und der Sensor mehrere Minuten lang keine Bewegung aufnimmt, erlischt das Licht.


Klimaanlage und Lüftung
Die Qualität der Innenluft, in der wir uns befinden, reguliert häufig unser Wohlbefinden. Daher muss die Luft frisch, sauber und auch für den Menschen angenehm temperiert sein.
Dazu können Sie Klima- und Lüftungssysteme verwenden.
Hier sind nur einige Beispiele für ein ordnungsgemäßes Luftmanagement in einem Haushalt:
- Die Haube in der Küche schaltet sich ein, sobald etwas zum Kochen auf dem Kochfeld installiert ist.
- Die Haube arbeitet in Zeiträumen nach einem programmierten Zeitplan;
- Die Klimaanlage hält das etablierte Mikroklima aufrecht und beobachtet die Temperatur und Luftfeuchtigkeit.
- Die Klimaanlage reguliert die Temperatur im Haus, während Sie schlafen. Zum Beispiel ist eine Lufttemperatur von 22-24 ° C für eine Person angenehm, aber ein tieferer Schlaf tritt mit einer leichten Abkühlung auf 16-17 ° C auf. Warum nicht eine solche Installation auf ein Smart-Home-System anwenden, das auf die Steuerung einer Klimaanlage abzielt? Sie können es einfach für Zeiträume programmieren, in denen sich die Temperatur ändert, und jede Nacht im Land erhalten Sie 100% Schlaf. Und damit es morgens nicht so kalt ist, kurz vor dem Wecker aus einem warmen Bett aufzustehen, kann die Temperatur nach einem bestimmten Programm wieder ein wärmeres Klima ins Schlafzimmer bringen.


Intelligente Heizung eines Landhauses
Wir haben oft gesagt, dass das Haus warm sein sollte. Dafür haben wir verschiedene Heizgeräte ausgewählt. Bei ständiger Anwesenheit im Raum reicht ein einfacher Konvektor oder Ölkühler nicht mehr aus. Zum Heizen benötigen Sie mindestens einen Heizkessel.
Dies ist bereits ein ziemlich vernünftiges Gerät, wenn Sie nur eine mittlere Preisnische und höher in Betracht ziehen. Solche Kessel sind so programmiert, dass sie ein- und ausgeschaltet werden, die eingestellte Temperatur konstant halten, auf die Außentemperatur reagieren, bei der ein spezieller Sensor installiert ist, und die Wärme im Haus auf das gewünschte Niveau im Verhältnis zur Außenseite ausgleichen. Dies ist sehr praktisch, insbesondere wenn Sie eine Fernbedienung herstellen. So können Sie das Haus auch am Tag vor Ihrer Ankunft in der Datscha, um beispielsweise an einem schneereichen und frostigen Tag zu grillen, perfekt aufwärmen.
Ein ernstzunehmender Konkurrent für Kessel ist die Strahlungsheizung - Paneele, Folien und spezielle Geräte, die Infrarotstrahlen aussenden, die die Konvektion minimieren und den Raum mit hoher Qualität und nicht nur die Luft im Inneren heizen. Dies ist bereits ein vollwertiger Teilnehmer an einem Smart Home im Land, der nicht einmal mit dem intelligenten Steuerungskomplex verbunden ist.


Hauswasser- und Abwassermanagement
Hier haben viele Sommerbewohner Anforderungen und werden generell unterschätzt. Was kann dort im Wasser- oder Abwassersystem verbessert werden? Es läuft von einem Rohr, fließt in das andere und das ist alles. Aber wir wollen diese Meinung jetzt ändern.
Im wahrsten Sinne des Wortes können einige moderne "Geräte" Ihre Sicht auf solche technischen Systeme in einem Landhaus ändern. Wenn beispielsweise der Wasserdruck im Haus schlecht ist, schaltet sich die Pumpe automatisch ein und jetzt kommt ein Strahl mit dem erforderlichen Druck aus dem Mischer.
Es gibt auch viele Probleme mit der Kanalisation, insbesondere im Winter. Und wir werden jetzt einen schließen. Ein gewöhnliches Heizkabel, das Sie nicht mehr als eine kleine Glühbirne kostet, lässt das Abwassersystem auch bei starkem Frost nicht einfrieren und verstopft nicht, sobald Sie am Wintergrill ankommen. Stimmen Sie zu, es ist einfacher, Probleme zu beseitigen, als sie im ungünstigsten Moment zu beseitigen.
Es lohnt sich auch, über heißes Wasser zu sprechen. Es scheint uns jedoch, dass dieses Problem mit Hilfe eines Heizkesselkreislaufs und eines Warmwasserbereiters seit langem gelöst wurde. Aber auch hier ist eine intelligente Steuerung möglich - die gleiche Aufrechterhaltung der erforderlichen Temperatur.Dies ermöglicht das kontinuierliche Vorhandensein von heißem Wasser im Speicher und spart auch Energie.


IT, Multimedia, moderne Elektronik
Es ist klar, dass es in der Datscha keine Zeit gibt, fernzusehen oder nach einem guten Film für den Abend zu suchen. Nach einem anstrengenden Tag im Garten oder in der Werkstatt möchten Sie einfach nur schlafen. Es gibt aber auch Abende, die mit einem klassischen Bild auf DVD oder angenehmer Musik aufgehellt werden können. Daher können alle modernen Geräte zur Bereitstellung von Vergnügen dieser Art an ein Bedienfeld und noch einfacher an ein Tablet oder Mobiltelefon angeschlossen werden.
So können Sie durch kabelgebundene oder kabellose Kommunikation alles steuern, jeden Gegenstand aus einem Satz Haushaltsgeräte. Mikrowelle, Kaffeemaschine, Backofen und alles andere reagieren gerne auf das von Ihnen gesendete Signal.
Nur eine Bedingung ist, dass das Gerät an ein intelligentes System angeschlossen und für die eine oder andere Aktion korrekt programmiert werden muss.
Smart Home von Räumlichkeiten
Um die positive Erfahrung eines automatisierten Systems zu ergänzen, das heute immer beliebter wird, Wir haben uns entschlossen, Ihnen eine kurze Tour durch Ihr eigenes Smart Home anzubieten:
- Interne Kameras zeichnen alles auf, was zum Zeitpunkt Ihrer Abwesenheit im Haus passiert, und spielen es bei der Ankunft wieder ab. Bei Bedarf simuliert das Smart-System Ihre Anwesenheit in Ihrem Zuhause - schalten Sie das Licht in verschiedenen Räumen, Musik und Fernseher ein und aus. Die Vorhänge öffnen sich und lassen Tageslicht herein oder umgekehrt, um zu verhindern, dass die helle Sonne Sie an einem Wochenende weckt. Dies gilt für Räume und dann nur für ein Minimum;
- Wir gehen ins Badezimmer. Die Wassertemperatur ist immer auf einem festgelegten, angenehmen Niveau. Die Haube schaltet sich sofort nach dem Duschen ein und trocknet die Wände und Trennwände, Spiegel und Glasscheiben durch Ersetzen der Luft. Wassersensoren am Boden sind immer bereit, ein Signal an das Smartphone zu senden, wenn ein plötzlicher Ansturm auftritt, und der warme Boden reguliert die Temperatur im Badezimmer.
- Wir gehen in die Küche ... hier wurde bereits Morgenkaffee gebrüht, der Toaster wird bald knuspriges Brot servieren und die Belüftung reguliert die Luftreinheit.
Grundsätzlich ist das Wesentliche des Projekts allen klar, wir wollten nur alle Vorteile auf einmal zeigen. Aber hören wir nicht auf, denn wir gehen immer vom Haus nach draußen.


Fernbedienung komplexer Heizsysteme
Das polnische Unternehmen Tech Controllers gewinnt einen zunehmenden Anteil in diesem Marktsegment und produziert eine breite Palette von Steuerungen mit Fernsteuerungsfunktionen.
Die Tech-Steuerungen selbst sind multifunktionale Geräte, die den Hauptbestandteil des Systems bilden und mit zusätzlichen Modulen nahezu alle Heizsysteme jeder Komplexität fernsteuern können. Es gibt viele Möglichkeiten, daher werden wir anhand eines Beispiels nur die Möglichkeiten zur Fernsteuerung betrachten.
Installationsbeispiel für Tech Controller-Geräte
Das zum Bearbeiten verwendete Foto:
1. Controller Tech ST-409n ist ein multifunktionales Gerät zur Steuerung eines Zentralheizungssystems, das Folgendes bietet:
• Interaktion mit drei verdrahteten Raumreglern
• Interaktion mit einem drahtlosen Raumthermostat
• reibungslose Steuerung von drei Mischventilen
• Steuerung der Warmwasserpumpe
• Rücklauftemperaturschutz
• wetterabhängige Steuerung und wöchentliche Programmierung
• die Möglichkeit, das ST-65 GSM-Modul für die Fernheizungssteuerung von einem GSM-Smartphone aus anzuschließen
• die Möglichkeit, das ST-505-Modul anzuschließen, das die Fernsteuerung des Kessels über das Internet ermöglicht.
• die Möglichkeit, zwei zusätzliche Ventile mit zusätzlichen Modulen ST-61v4 oder ST-431 N zu steuern
• Möglichkeit zur Steuerung zusätzlicher Geräte wie Garagentore, Beleuchtung oder Sprinkler usw.
Für die Fernbedienung können verschiedene Tech-Module verwendet werden. Dies hängt alles von den spezifischen Anforderungen des Eigentümers ab. Beispielsweise:
2. Tech Wi-Fi RS-Modul, das Folgendes ermöglicht:
• Fernsteuerung des Kesselbetriebs über das Internet
• Zeigen Sie die Parameter aller Geräte im Heizsystem an
• Bearbeiten Sie alle Parameter der Hauptsteuerung
• Anzeigen des Verlaufs von Alarmen und Parameteränderungen
• eine unbegrenzte Anzahl von Passwörtern zuweisen (für verschiedene Zugriffsebenen - Menüs, Ereignisse, Statistiken)
• Ändern Sie die am Raumregler eingestellte Temperatur
• Benachrichtigen Sie den Eigentümer über Alarme per E-Mail
3. Ethernet-Modul Tech ST-505
• Fernsteuerung des Kesselbetriebs über das Internet
• Anzeigen der Parameter aller Geräte des Heizungssystems
• die Möglichkeit, alle Parameter des Hauptcontrollers zu bearbeiten
• Anzeigen des Verlaufs von Alarmen und Parameteränderungen
• die Möglichkeit, eine unbegrenzte Anzahl von Passwörtern zuzuweisen (für verschiedene Zugriffsebenen - Menüs, Ereignisse, Statistiken)
• Ändern der eingestellten Temperatur am Raumregler
• Alarmbenachrichtigung per Alarm-E-Mail
Das Modul interagiert drahtlos mit dem Tech-Controller und ermöglicht die Fernsteuerung des Kesselbetriebs von einem GSM-Mobiltelefon aus.
• SMS-Nachricht über jede Abweichung von den voreingestellten Kesselbetriebsparametern,
• Das Modul sendet bei Bedarf eine Nachricht mit Informationen zur aktuellen Temperatur aller aktiven Sensoren. Nach Eingabe des Autorisierungscodes können die eingestellten Temperaturen auch aus der Ferne geändert werden.
• per SMS und Telefon (eingehender Anruf) mit einer Meldung über eine Fehlfunktion des Heizgeräts.
Was ist, wenn das Heizsystem so individuell ist, dass keine der oben genannten Lösungen die Anforderungen des Eigentümers an seine Steuerung vollständig erfüllen kann?
Es gibt keine hoffnungslosen Situationen! Meistens versteht (und sollte) der Kunde selbst einfach nicht alle Funktionen moderner Fernheizungssysteme. Für eine unvorbereitete Person ist es wirklich schwierig, all diese Fülle von auf dem Markt angebotenen Geräten zu verstehen, die sich in Funktionalität, Preis und natürlich Qualität völlig voneinander unterscheiden. Und Installateure haben oft einfach keine Ahnung von den Möglichkeiten zur Steuerung von Heizungssystemen - ihre Aufgabe besteht darin, das System zu montieren, aber wie oft Sie um das Haus (oder in den Heizraum) herumlaufen und verschiedene Ventile drehen, um einen konstanten thermischen Komfort zu gewährleisten , es ist ihnen egal ... Unsere Spezialisten mussten mehr als einmal die "Kreationen" solcher Handwerker fast vollständig wiederholen, und das kostet, glauben Sie mir, viel Geld. Miser zahlt zweimal. Kontaktieren Sie uns, wir beraten Sie kostenlos und installieren bei Bedarf eine Fernbedienung für die Heizung. Wir helfen Ihnen bei der Auswahl hochwertiger Geräte zu einem erschwinglichen Preis.
Sie werden zufrieden sein, mit uns zu arbeiten!
Fernbedienung des Heizraums über mobiles GSM
Aber was ist, wenn es in einem Landhaus kein kabelgebundenes Internet gibt? Wie kann die Heizung in diesem Fall gesteuert werden?
Es ist sehr einfach - mit einem speziellen GSM-Modul und natürlich einem Mobiltelefon. Tatsächlich spielt das GSM-Modul die Rolle Ihres persönlichen Assistenten - Sie haben es genannt, haben beispielsweise den Befehl gegeben, es um eine bestimmte Zeit im Voraus heißer zu heizen - und die ganze Familie wird in ein warmes und gemütliches Zuhause kommen. Im Gegenteil, Sie haben vergessen, die Kesselleistung zu verringern, wenn Sie morgens zur Arbeit gehen - keine Frage, Sie können dies direkt von der Arbeit, über das Internet oder direkt von Ihrem Smartphone aus tun, während Sie noch zur Arbeit gehen
Das GSM-Modul ist ein kompaktes Gerät mit einer eigenen SIM-Karte eines beliebigen Betreibers (es ist wichtig, dass es in einem bestimmten Bereich einen zuverlässigen Signalempfang bietet), mit dem Sie das Raumklima von jedem Telefon (Satelliten-, Mobil- oder Festnetzanschluss) aus steuern können ), Tablet oder PC
Abhängig von den vorgenommenen Einstellungen erhält Ihr Telefon entweder kurze SMS-Benachrichtigungen mit verschiedenen Informationen und Anweisungen zum Ändern der Kesseleinstellungen oder Sie erhalten Anrufe mit verschiedenen Informationen zum Betrieb des Heizungssystems. Auf dem Telefon ist eine spezielle mobile Anwendung installiert (es gibt Versionen für Android, iOS und Windows Phone), mit der Sie fast alle Parameter des Heizkesselbetriebs direkt fernsteuern können.
Das GSM-Heizungssteuermodul ist im Wesentlichen ein Computer, der an externe Sensoren angedockt ist und die Betriebsarten des Heizungssystems ändern kann. Natürlich muss sich das Modul im Bereich des zuverlässigen Empfangs von Mobilfunkbetreibern befinden.
Das GSM-Modul für den Heizkessel GSM-Climate ZONT H-1 ist eine sehr interessante Lösung der russischen Firma Micro Line, die dieses Gerät speziell für die Firma Evan hergestellt hat, die Heizkessel herstellt. Wir stellen sofort fest, dass Zont H-1 GSM nicht nur für Evan-Kessel geeignet ist, sondern auch für alle Wärmeerzeuger, die über geeignete Anschlüsse zum Anschließen eines Raumthermostats verfügen!
GSM-Module verwenden in ihrer Arbeit in der Regel Cloud-Dienste, sodass Sie immer die Möglichkeit haben, die Parameter des Heizungssystems über das Internet (dh ohne Steuer-SMS oder Telefonanrufe) über ein Tablet zu steuern oder zu ändern. PC oder Smartphone, indem Sie mit Ihrem Benutzernamen und Passwort auf die Website des Modulherstellers gehen.
Das GSM-Heizungssteuermodul kann in verschiedenen Modi betrieben werden:
- automatisch, wenn die Steuerung gemäß den Signalen der installierten Sensoren die angegebenen Modi gemäß dem angegebenen Programm beibehält;
- SMS-Heizungssteuerung, wenn das Heizsystem durch Senden von SMS gesteuert wird. In diesem Fall akzeptiert die Steuerung neue Daten zur Ausführung, wenn sie beispielsweise über die Raumtemperatur eingehen, und beginnt, sie im automatischen Modus zu unterstützen.
- Warnung durch Senden von Alarmmeldungen über den aktuellen Zustand des Hauses (Gasleck, Durchbruch des Wasserversorgungssystems usw.);
- Fernbedienung anderer an das GSM-Modul angeschlossener Geräte (Bewässerung, Beleuchtung, Alarm usw.).
GSM - Heizungsregelung ermöglicht aus der Ferne:
- Berichte über die Raumtemperatur erhalten;
- Benachrichtigungen über den aktuellen Zustand der Heizgeräte erhalten;
- Ändern Sie die Betriebsart des Systems, indem Sie die Temperatur erhöhen oder senken, auch separat in jedem Raum.
Die Heizungsregelung ist nicht auf diese Funktionen beschränkt. Grundsätzlich kann jedes Heizsystem in ein ferngesteuertes System umgewandelt werden. Dazu muss es über eine automatische Betriebsart verfügen und eine spezielle GSM-Steuerung zur Heizungssteuerung und Kommunikation mit dem Teilnehmer angeschlossen sein.
Vorteile einer vollständigen Heizungsautomatisierung
Bevor auf die Vorteile der intelligenten Heizung eingegangen wird, gibt es für den Endbenutzer eine Art anfänglichen Nachteil.
Wenn Sie ein System dieser Art einrichten, müssen Sie Geld für den Kauf der erforderlichen Komponenten sowie für die Installation und Konfiguration ausgeben.


Es ist nicht das teuerste und fortschrittlichste Set an "intelligenten" Heizungen, ermöglicht es Ihnen jedoch, ein vollständig effektives automatisches Haussteuerungssystem zu organisieren
Es ist natürlich nicht ausgeschlossen, alles mit eigenen Händen zu machen. Um diese Option zu implementieren, müssen Sie jedoch den Status eines hochqualifizierten Spezialisten oder eines Alleskönners haben. Die Kosten der Systemanordnung werden jedoch letztendlich vollständig kompensiert.
Durchschnittliche statistische Berechnungen ergaben in der kalten Jahreszeit Einsparungen von bis zu 30% bei den Heizkosten. Somit zahlt sich die "intelligente" Heizung des Geräts kurzfristig aus.
Zu den klaren Vorteilen der Technologie gehört die Möglichkeit, alle Parameter direkt vom Telefon oder Tablet aus zu steuern.
Moderne Smartphones ermöglichen die Installation spezieller Anwendungen, mit denen die Parameter des Heizungssystems überwacht und angepasst werden.


Das Smartphone und die Möglichkeit, aus der Ferne eine komfortable Umgebung zu Hause zu schaffen, sind eine Realität des modernen Lebens. Gleichzeitig ist es erlaubt, die Heizung von anderen gängigen digitalen Geräten zu steuern.
Ein offensichtlicher Vorteil solcher Systeme ist der Faktor eines genauen und stabilen Temperaturhintergrunds.
Darüber hinaus können Sie mit Hilfe der Anwendung den gewünschten Modus zu einer bestimmten Tageszeit einstellen: Nachts ist es kühler für einen erholsamen Schlaf und eine Stunde vor der Rückkehr von der Arbeit - ein allmählicher Temperaturanstieg.
Wenn das Innere des Raums "nicht kalt - nicht heiß" ist, dh ein optimaler Temperaturhintergrund für den Körper vorliegt, wird das Risiko von Erkältungen stark verringert. Unter solchen Bedingungen befindet sich der Körper in einer aktiven Phase, die Person fühlt sich wohl.
Der Convenience-Faktor ist ebenfalls von Vorteil. Es ist nicht erforderlich, die Wasserhähne zu drehen und die Temperatur mit einem Thermometer zu messen. Alle diese Aktionen werden von der Automatisierung mit hoher Präzision ausgeführt. Zusätzlich wird es möglich, die verbrauchte Energie zu berücksichtigen. Und das sind wiederum Einsparungen.
Elemente des Heizungssteuerungssystems
Das Heizungssteuergerät ist eine Sammlung von Elementen, die in einem einzigen Stromkreis zusammengefasst sind. Ihre Auswahl wird zum Schlüssel, um die Effizienz des Systems sicherzustellen. Artikel können sich in ihren Eigenschaften unterscheiden. Der Hauptindikator für ihre Wirksamkeit ist die Möglichkeit, eine multilaterale Kommunikation zwischen dem Steuergerät, dem Eigentümer und den Heizelementen herzustellen.


Grundlage des Systems ist eine spezielle elektronische Einheit mit einem oder mehreren Steckplätzen (Steckplätzen) zur Installation gewöhnlicher SIM-Karten für die Mobilfunkkommunikation
Typischer vollständiger Satz von Elementen des GSM-Koordinierungssystems mit Heizung:
- Verbindungsdrähte;
- mehrere Temperaturmesser;
- GSM-Controller;
- Lecksucher;
- elektronischer Schlüsselscanner;
- Zugangskontrollmechanismus;
- Antenne zum Empfangen und Senden von GSM-Signalen;
- Akkubatterie;
- Ethernet-Adapter, der die Interaktion mit anderen Elementen ermöglicht;
- Pads zum Anschluss an den Kessel;
Was sind die Fähigkeiten von Fernheizungssystemen?
- normaler Betrieb, wenn die eingestellte Temperatur im ganzen Haus eingehalten wird;
- Zonenmodus, wenn in verschiedenen Räumen eine individuelle Temperatur herrschen kann;
- Verhinderung des Auftauens des Heizungssystems (Einfrieren von Rohren) während der kalten Jahreszeit, wenn Sie nicht in Ihrem Landhaus oder Sommerhaus sind;
- die Möglichkeit, den Kessel im Voraus einzuschalten, z. B. müssen Sie ein Landhaus aufwärmen, wenn Sie es an Wochenenden oder Feiertagen besuchen möchten;
- Achten Sie immer auf den Betrieb Ihrer autonomen Heizung und führen Sie gegebenenfalls deren Diagnose durch.
- Zeitmodus, in dem zu verschiedenen Tageszeiten im Haus der eigene Wärmemodus beibehalten werden kann, wobei die Materialkosten für Brennstoff erheblich gesenkt werden. Beispielsweise können Sie den Kessel auf niedrige Leistung (bzw. auf niedrigen Brennstoffverbrauch) einstellen. Gehen Sie zur Arbeit oder geschäftlich und schalten Sie den normalen Modus ein, bevor Sie zurückkehren.
Die Fernsteuerung der Heizung bedeutet, dass jeder dieser Modi sowie bestimmte Temperaturwerte in Räumen über eine mobile Verbindung geändert werden oder die Heizung über das Internet gesteuert wird. Dieser Ansatz ist Teil der Ideologie der Schaffung eines „Smart Home“. Dies beinhaltet die Weiterentwicklung aller technischen Systeme des Hauses, um die Benutzerfreundlichkeit und die Schaffung der angenehmsten Lebensbedingungen zu gewährleisten.
Welches Heizsystem kann ferngesteuert werden?
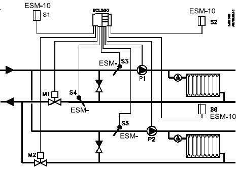
In Landhäusern und Hütten werden derzeit am häufigsten Zweirohrsysteme mit Zwangsumwälzung des Kühlmittels eingesetzt: Die Umwälzpumpe pumpt das Kühlmittel durch das Heizsystem, das dank des Verteilerkamms jedem Heizgerät zugeführt werden kann Bei solchen Systemen wird in der Regel ein Sicherheitsblock verwendet, um das Heizsystem vor Zerstörung in unvorhergesehenen Situationen zu schützen, beispielsweise bei einem Druckanstieg über das zulässige Niveau. Es ist auch eine zusätzliche Ausrüstung zur Steuerung des Heizsystems erforderlich Betrieb des Heizungssystems: Sensoren, spezielle Ventile und Vorrichtungen zum Einstellen des Durchflusses des Kühlmittels, und es ist auch notwendig, verschiedene Vorrichtungen zu einem Informationsnetzwerk zu kombinieren
Systemstart
"Smart Home" ist in der Tat jedes Automatisierungssystem zur Verwaltung verschiedener Gebäudeteile. Es ist eine intelligente Möglichkeit, einen komfortablen Aufenthalt zu Hause zu organisieren. Der Beginn ihres Arrangements im Haus muss mit einem Verständnis ihrer Arbeit beginnen. Der Betrieb des Systems hängt von seiner Hauptkomponente ab, bei der es sich um einen Computer handelt. Er analysiert alle Daten aus verschiedenen Räumen und steuert den Betrieb anderer Geräte.
Je detaillierter ein Haus mit verschiedenen Geräten ausgestattet ist, desto leistungsfähiger und stabiler muss ein Computer sein, der seine Arbeit organisiert. Dies ist wichtig, wenn er Temperatur, Licht, Heizung, Elektrogeräte und viele andere Geräte regulieren muss. Um mit der Erstellung eines Systems zu beginnen, müssen Sie mehrere Punkte ausführen, darunter:
- Einen Computer kaufen;
- Erstellung einer eigenen Website zu Hause, auf der alle Funktionen angezeigt werden;
- Installation einer speziellen Verwaltungssoftware;
- Erstellung eines Arbeitsplans;
- Starten Sie einige Funktionen, beginnend mit den einfachsten.
All dies kann unabhängig oder mit Hilfe von Spezialisten auf diesem Gebiet erfolgen. Im ersten Fall ist ein Neustart Ihres Hauses billiger, aber riskant. Im zweiten Fall wird es möglich sein, eine Garantie für das System zu erhalten, aber alles wird teuer. Es lohnt sich jedoch nicht, sich Sorgen darüber zu machen, dass die Erwärmung des Smart Home zeitweise erfolgt.
Bemerkungen.
| Andrey 03/12/12 93 Es ist notwendig, Heizelemente mit einer Leistung von 3 kW zu steuern. Sagen Sie mir, wie man Triacs über Standardausgänge an BM8036 anschließt. |
| Egor 03/12/12 95 Laden Sie die Anweisung herunter, deren Link ganz am Anfang des Artikels steht. Diese Anweisung zeigt alle erforderlichen Schemata. Vergessen Sie nicht, dass Triacs mit einer solchen Leistung an Heizkörpern installiert werden müssen. |
| Andrey 03/12/12 96 Ich kann diese Anweisung nicht verstehen. In den Anweisungen heißt es: Für BM8036, das keine Triacs auf der Platine hat, müssen Sie Power-Triacs an die XS5-XS12-Ausgänge anschließen. in Anhang 1 BM8036: Es gibt einen Schaltplan der Triacs. aber in Anhang 2 NB8036 sind sie einfach nicht da. |
| Egor 03/12/12 97 Sie haben also NM8036 oder BM8036? Anhang 1 ist BM8036 und Anhang 2 ist NM8036. Ihre Ausgangsstufen sind offensichtlich unterschiedlich. Was hast du in den Endstufen? Überprüfen Sie die Spezifikation, wenn die Karte nicht klar ist. Wie viele Kanäle? |
| Andrey 12.03.12 98 Ich habe vor, BM8036 zu kaufen. während ich alles verstehe. Haben Sie Triacs in den Ausgangsstufen des NB8036? Die Anweisungen besagen, dass sich auf der BM8036-Platine keine Triacs befinden, obwohl sie sich auf dem Diagramm befinden. das ist es, was mich irreführt. |
| Egor 12.03.12 99 Ja, die Anleitung enthält anscheinend einen Fehler. Sie sollten lesen: "Für NM8036, das keine Triacs auf dem Board hat ...". NM hat sie wirklich weder in der Schaltung noch auf der Platine. Was BM betrifft, so nehme ich nicht an, zu beurteilen, was da ist und was nicht. Ich arbeite mit dem NM8036 Timer-Thermostat. |
| Evgeniy 29.03.12 146 Guten Tag !!! Ich kann nicht herausfinden, wie ich den NM4411 mit dem NM8036 verbinden soll. Was soll ich mit was verbinden? Wenn es schematisch mit der Post möglich ist, sonst können Sie auf diesen Fotos keine Verbindungen sehen !!! |
| Egor 29.03.12 147 Der Artikel zeigt die Steuerkontakte, an die die Lastkanäle angeschlossen sind (zum Vergrößern auf das Bild klicken). Diese Pins müssen mit den NM4411-Eingängen verbunden werden. Jeder NM4411 verfügt über jeweils 4 Lastkanäle: 4 Eingänge. Ich benutze alle 12 Kanäle des Controllers, also habe ich 3 NM4411-Einheiten. |
| Eugene 29.03.12 148 NM4411 hat Kontakt X6 - gemeinsam oder geerdet, und mit NM8036, welchen Kontakt für das Bündel zu nehmen? Es ist nur so, dass ich sehr weit von der Funktechnik entfernt bin und noch mehr vom Lesen von Schaltkreisen !!! Vielen Dank für die klaren Antworten !!! |
| Egor 29.03.12 149 Common, Masse, abzüglich der Stromversorgung, GND - all dies ist das gleiche Kabel. Mein gemeinsamer NM4411 ist an das Minus des Netzteils angeschlossen, da er für alle Verbraucher gleich ist. |
| Evgeniy 29.03.12 150 Vielen Dank !!! |
| Dmitry 02/04/14 626 Können Sie ein Layout der Leiterplatte angeben, die Sie unter dem NM8036 haben, um alle 12 Steuerkanäle anzuzeigen? |
| Egor 04.02.14 627 Plattenzeichnung https://www.goandsee.ru/_files/plata.jpg Plattengröße 140 x 96 mm. |
| Dmitry 02/04/14 629 Vielen Dank |
Vor- und Nachteile des Heizungssteuerungssystems Smart Home
Mit der Heizungssteuerung mit einem "Smart Home" können Sie Folgendes erreichen:
- Das Klima im Haus oder in einem ausgewählten Raum entspricht genau dem Komfortgefühl des Eigentümers gemäß dem von ihm gewählten Betriebsprogramm der Heizgeräte.
- Die automatisierte Steuerung des Heizungssystems kann den Energieverbrauch erheblich senken.
- Durch die intelligente Steuerung von Haushaltssubsystemen zu Hause können diese fernüberwacht werden, ohne sich um mögliche Ausfälle sorgen zu müssen (der Computer reagiert auf eine Fehlfunktion).
Der Nachteil solcher Technologien ist immer noch die Verfügbarkeit aufgrund der relativ hohen Kosten für Ausrüstung und Installation des Systems.
Verbringen Sie im Winter ein paar Wochenenden in der Datscha - was gibt es Schöneres, wenn Sie eine Pause vom Trubel der Stadt machen möchten? Und um zu einem Landhaus zu kommen, das im Voraus auf eine angenehme Temperatur erwärmt wurde, und noch mehr.
Wir haben bereits darüber geschrieben, warum es vorteilhaft ist, einen Starter für die Fernheizung eines Sommerhauses mit Steuerung über ein Smartphone oder Tablet zu verwenden. Lassen Sie uns nun darüber sprechen, wie Sie es selbst installieren können. Keine Sorge: Sie benötigen keine Hilfe eines Elektrikers, keine Installationswerkzeuge, keine Kabel oder spezielle technische Kenntnisse. Wenn Sie beispielsweise einen Mikrowellenherd mit einem Schlummertimer programmieren können, können Sie die Installation des Switching Lite-Kits problemlos bewältigen.
An das mitgelieferte Smart-Plug-On-Relais können elektrische Heizungen bis 3 kW angeschlossen werden. Sie reichen aus, um die Räume eines mittelgroßen Landhauses in zwei bis drei Stunden aufzuwärmen. Bist du bereit es zu versuchen? Einstieg!


Steuerungsschema für Heizgeräte über das Internet in einem Landhaus
Heizungsregelung je nach Wetterbedingungen
Diese Art von "Smart Home" - und Heizungssteuerung analysiert das Hauptkriterium für die Reaktion darauf - das Wetter außerhalb des Fensters. Für den Betrieb ist auf der Straße ein spezieller Sensor installiert. Informationen davon werden an die Steuereinheit übertragen, und es werden automatisch Aktionen ausgeführt, um das interne Klima in Übereinstimmung mit den festgelegten Parametern zu bringen.
Die Hauptfunktionalität einer solchen Steuerung:
- Reduzierung des Heiz- und Energieverbrauchs bei steigender Außentemperatur;
- Erhöhen Sie die Intensität der Heizungen während der Wetterverschlechterung.
- Halten Sie während der Abwesenheit von Personen, die darin leben, ein Mindestmaß an Heizung ein, wodurch die Kosten für die Zahlung von Stromrechnungen erheblich gesenkt werden.
Auswahl des Heizungsreglers


Beispiel eines Schaltplans der Steuerung
Wann müssen Sie einen Heizungsregler installieren? Erstens ist dieses Gerät bei häufigen Abwesenheiten von Bewohnern aus dem Haus oder der Wohnung erforderlich. Durch Anschließen der elektronischen Einheit an externe Temperatursensoren (draußen und drinnen) und die Kesselsteuerklemmen können Sie mithilfe der integrierten Software eine automatische Änderung der Intensität des Brennerbetriebs einrichten.
Wie wählt man die optimalen Regler für Heizsysteme? Am einfachsten ist es, einen Spezialisten zu konsultieren. Derzeit ist es jedoch schwierig, eine zu finden, da dieses Produkt relativ neu ist.Daher wird empfohlen, dass Sie zunächst die wichtigsten Auswahlparameter unabhängig voneinander untersuchen:
- Stellen Sie beim Vergleich eines Reglers für einen Heizkessel sicher, dass das installierte Gerät mit dem Steuergerät verbunden werden kann. Am häufigsten ist der Kessel durch eine einstufige oder zweistufige externe Steuerung gekennzeichnet. Dies gilt nur für Gasmodelle - eine Anpassung an feste Brennstoffe ist nicht möglich.
- Die Anzahl der zu verwaltenden Komponenten. Bei einem Honeywell-Heizungsregler kann dieser Wert je nach Modell 15 erreichen.
- Das Vorhandensein eines GPS-Geräts. Wie oben erwähnt - diese Funktion ermöglicht die Fernsteuerung der Heizung;
- Häufigkeit von Software-Updates. Die moderne Steuerung der Heizungs- und Warmwasserversorgungssysteme TRM 32 kann direkt an den Computer angeschlossen werden. Die neueste Softwareversion finden Sie immer auf der Website des Herstellers.
Eine zusätzliche Funktion besteht darin, den Betrieb der Komponenten gemäß dem festgelegten Heizplan zu regeln. Diese Möglichkeit bietet der Widder-Heizungsregler.
Sie sollten auch auf die Genauigkeit der Messungen achten. Bei professionellen Modellen sollte dieser Indikator ± 0,01 der Skala nicht überschreiten
Smart-Home-Wärmeversorgung mit wetterabhängigem Regler und Regler
Unter dem heute bekannten Konzept des "Smart Home" ist nicht nur ein Landhaus, ein Haus außerhalb der Stadtgrenzen oder ein Haus außerhalb der Stadt zu verstehen. Eine Wohnung in der Stadt, ein Büro und viele andere Arten von Räumlichkeiten passen perfekt zu diesem Bewusstsein. Wenn wir das Heizsystem unter diesem Gesichtspunkt betrachten, müssen mit einem ähnlichen Ansatz mehrere Grundprinzipien implementiert werden. Wenn wir von „Smart Home“ sprechen, sollte die Wärmeversorgung in diesem Fall komfortable Lebensbedingungen oder Kosteneinsparungen für Ihre eigene Wartung bieten.


Vernetztes Haus
- Welche Art von Wärmeversorgung kann es geben?
- Wie ist es organisiert?
Es ist seit langem bekannt, dass Komfort niemals kostenlos ist. Jeder Versuch, zusätzliche Annehmlichkeiten bereitzustellen oder durch den Einsatz von Automatisierung von unnötigen Sorgen befreit zu werden, bedeutet eine Erhöhung der Kosten. Unabhängig von unserem Wunsch nach einem intelligenten Zuhause spielt die Wärmeversorgung jedoch eine fast wichtige Rolle bei der Entwicklung komfortabler Bedingungen, und die Kosten für die Wartung hängen in den meisten Fällen von der Organisation ab.
Für den Fall, dass die verwendeten Geräte, Automatisierungs- und Steuerungsmittel richtig ausgewählt und angewendet werden, spielt das Heizsystem - ein intelligentes Haus, ein Wohnraum oder eine Autowerkstatt, die es heizt - keine Rolle, es kann zusätzlich Kraftstoff sparen zur Einhaltung der angegebenen Bedingungen.
Dies kann zum einen durch die gegenseitige Wirkung des Heizkessels mit der Zentrale erreicht werden. Neben der Verfügbarkeit persönlicher Sicherheitsausrüstung verfügt ein Kessel dieses Typs über eine Kommunikationsschnittstelle, dank derer eine intelligente Wärmeversorgung eines Landhauses möglich ist. In seiner primitivsten Form muss verstanden werden, dass ein Smart Home die Steuerung der Wärmeversorgung in Abhängigkeit von der im Raum erreichten Temperatur gemäß den Signalen von Sensoren durchführt.


Elemente eines Wärmeversorgungssystems in einem Smart Home
Eine gute Option für eine ähnliche Steuerung ist die Temperaturregelung des Wärmeträgers. Bei all den Vorteilen eines solchen Aufbaus der Wärmeversorgung gibt es andere, viel bessere Ansätze zur Organisation der Heizungsarbeiten. Derzeit gilt ein wetterabhängiges Wärmemanagement als vielversprechend.
Wie ist es organisiert?
Mit einem ähnlichen Ansatz Plus wird auch ein externer Temperatursensor an den Heimtemperatursensor angelegt. In der Regel funktioniert ein wetterabhängiger Wärmeversorgungsregler mit einem externen Sensor. Durch die Verwendung von zwei Sensoren kann der Modus jedoch genauer gewartet und das System sogar selbst angepasst werden.
Wetterkompensierter Regler mit Wärmekonverter
Der wetterabhängige Regler des Heizungssystems hört nicht auf zu arbeiten, basierend auf der programmierten Kurve der Entsprechung der Temperatur des Wärmeträgers zu äußeren Bedingungen. In seiner primitivsten Form sieht es so aus - wenn es draußen kälter wird, steigt die Temperatur des Wassers im System, wenn es wärmer ist, sinkt es.
Einer der Grundpunkte der Wettersteuerung der Wärmeversorgung kann eine Temperatur von plus zwanzig Grad sein - damit wird die Temperatur des Wärmeträgers gleich der umliegenden Temperatur angenommen, während die Heizung praktisch ausgeschaltet wird.
Ein ähnlicher Ansatz zur Organisation der Wärmeversorgung sollte auch ein zonales Management vorsehen, d.h. an einzelnen Stellen muss die Temperatur zusätzlich durch einen externen Sensor in Bezug auf eine bestimmte Temperatur korrigiert werden. Wenn sich beispielsweise viele Personen in einem der Räume versammelt haben, wodurch es heißer wurde, erkennt das System einen lokalen Temperaturanstieg im Vergleich zu dem vom atmosphärischen Wärmeversorgungsregler eingestellten und führt in dieser Zone eine Korrektur durch.
Die Verwendung von 2 Sensoren - Außen- und Innenbereich - spart nicht nur Kraftstoff, sondern verringert auch die Trägheit des Systems, erhöht dessen Effizienz und führt zu einer zusätzlichen Reduzierung der Wartungskosten.
Sehr oft ist die Verwendung der für ein Smart Home charakteristischen Heiztechnologien die richtige Wahl für die organisatorische Arbeit der Wärmeversorgung. In diesem Fall ist es möglich, sowohl den Komfort im Haus zu erhöhen als auch die Heizkosten einzusparen.
Dem iT500 fehlen Funktionen Kein Problem Salus iT600 kann alles und mehr
Wenn Ihnen die Funktionalität des iT500 fehlt, um nur zwei Heizzonen zu steuern, bietet unsere Website ein funktionaleres Salus iT 600 Smart Home-System mit mehreren Zonen (es gibt kabelgebundene und kabellose Versionen). Nun, etwas und seine Fähigkeiten zur Fernsteuerung der Heizung (und nicht nur!) Werden selbst für den anspruchsvollsten Verbraucher ausreichen!
Das iT 600 Smart Home kombiniert die Fähigkeit zur Steuerung von Warmwasserböden, die Fernsteuerung der Heizung mithilfe von Thermostaten, die einmalige Umschaltung auf der Ebene des „Smart Home-Systems“ und die Änderung der Temperatur in jedem Raum mithilfe eines Smartphones mit Internetzugang, Steuerung und Verwaltung aller elektrischen Geräte Geräte zu Hause, Anschlusssensoren zum Öffnen von Fenstern und Türen und viele andere Funktionen. Das System hat nicht nur seine Konkurrenten im Bereich der Fernsteuerung von Heizungen weit übertroffen, sondern auch den Trend im Bereich der Automatisierung und des Versands von technischen Systemen für viele Jahre gesetzt!
Beachtung! Die neue Produktlinie Salus iT600 Smart Home ist bereits im Verkauf!
Jetzt können Sie nicht nur die Heizung fernsteuern, sondern auch das Haus bewachen und Elektrogeräte steuern!
Kaufen Sie Heizungssteuerung SALUS iT600
Jetzt haben Sie die Möglichkeit, Salus iT600 Smart Home zu kaufen - eine neue Automatisierungslinie für das Smart Home!
Dies ist das gleiche vollwertige System für die Fernsteuerung der Heizung über das iT600-Internet sowie zusätzliche Funktionen:
- Anwendung des universellen Internet-Gateways Smart Home UGE600, das jetzt bis zu 100 drahtlose Geräte des ZigBee-Netzwerks unterstützt und die letztjährige Version des Salus G30-Gateways ersetzt.
- Kontrolle und Management verschiedener Elektrogeräte. Anschluss an intelligente Steckdosen Salus SPE600 mit der Möglichkeit, den verbrauchten Strom zu messen
- Anschluss und Steuerung von Sicherheitsalarmen mit drahtlosen Sensoren zum Öffnen von Türen oder Fenstern Salus OS600 Türsensor
- Die Verwaltung Ihres Systems ist jetzt noch komfortabler. Dank der neuen Salus Smart Home App für Smartphones auf iOS und Android ist die Benutzeroberfläche und Registrierung von Geräten viel einfacher und intuitiver geworden!
Alle Systemkomponenten sind drahtlose Geräte, die im modernen ZigBee-Heimnetzwerkstandard arbeiten. Jetzt können Sie separate Gerätegruppen erstellen, die in einem Paket arbeiten und denen einzelne Aufgaben zugewiesen werden können.
In Zukunft beabsichtigen die Ingenieure des Unternehmens, die Funktionen des Smart-Home-Steuerungssystems zu erweitern. Jetzt können Sie Salus iT600 Smart Home kaufen, beginnend mit dem Nötigsten, und Ihr Smart Home zu einem sehr attraktiven Preis bauen!
Und was ist mit den Besitzern veralteter Heizsysteme?
Tech WiFi 8S ist eines der neuesten und funktionalsten Thermostatmodelle des polnischen Unternehmens Tech Controllers (polnische Version des Namens Tech Sterowniki), auf dessen Grundlage Sie ein Mehrzonen-Heizungssteuerungssystem für Ihr Zuhause bauen können. Beispielsweise wurde in einem Landhaus oder in einem Landhaus das Heizsystem vor vielen Jahren installiert. Natürlich wurde kein Verteilerkamm bereitgestellt, es gibt keine Dreiwege-Mischventile, es gibt grundsätzlich keine Möglichkeit, etwas zu steuern. Bis vor kurzem bestand der einzige Ausweg aus dieser Situation darin, mechanische Wärmeköpfe an Heizkörpern anzubringen. Eine solche Lösung hat das Recht zu existieren, aber zum einen beträgt die Genauigkeit der Temperaturregelung mehrere Grad, und zum anderen müssen Sie diese Wärmeköpfe an jedem Heizkörper morgens und abends separat einstellen. Beunruhigt und unbehaglich. Glücklicherweise sind elektrische Thermoköpfe mit hoher Messgenauigkeit auf dem Markt erschienen. Tech Controllers ging noch einen Schritt weiter und bietet Ihnen ein ganzes System, das batteriebetriebene thermoelektrische Servos über Ihr WLAN-Heimnetzwerk gemäß den voreingestellten Einstellungen steuert. Und jetzt haben auch die Besitzer veralteter Heizsysteme die Möglichkeit für einen komfortablen Aufenthalt!
Tech WiFi 8S kann die Temperatur in 8 Räumen regeln, von denen jeder bis zu 6 thermische Aktuatoren haben kann! Neben der Steuerung von thermoelektrischen Antrieben kann die Steuerung auch den Kessel steuern: Wenn die eingestellte Temperatur in allen Räumen erreicht ist, schaltet sie den Kessel über einen "Trockenkontakt" aus.
Kaufen Sie Heizungssteuerung TECH WiFi-8S
Smart Home Heizkreis und Steuerungssysteme, Foto und Video
Ein intelligentes Gebäude darunter impliziert eine ressourceneffiziente Büro- oder Einzelhandelsstruktur, die alle verwendeten Quellen zur Verbesserung des Lebens effizient und korrekt nutzt. Smart Home - Wärmeversorgung, elektrische Energie und mehr sowie eine moderate Auswirkung auf die äußere Umgebung.
Mit anderen Worten, ein Gebäude dieses Typs zeichnet sich durch die ideale Erzeugung, Speicherung und Verwaltung von Energie in einem Haushaltsprojekt aus. Ressourceneffiziente Häuser können heute nicht nur Landhäuser, Häuser außerhalb der Stadt oder ausgestattete Sommerhäuser sein, sondern auch traditionelle Wohnungen.


Smart-Home-Systemtyp
Bei starken Temperaturschwankungen im Laufe des Jahres ist das Thema Heizung der Wohnräume von großer Bedeutung. Die Mehrheit der Bewohner beschwert sich darüber, dass Heizkörper bei kaltem Wetter nur sehr wenig Wärme liefern und wenn die Wärme kommt, erwärmen sie sich in vollen Zügen. Am Ende zahlen die Leute zu viel für das, was sie nicht brauchen. Wenn Ihr Heizsystem in Ordnung ist, Sie aber vom Hörensagen nicht mit diesem nicht sehr angenehmen Phänomen vertraut sind, ist es für Sie nicht überflüssig, zu erfahren, wie das Heizsystem in einem Smart Home ausgestattet werden kann.
Intelligente Heizungsspezifikationen
Das Konzept eines Smart Home in Bezug auf die Wärmeversorgung impliziert ein komfortables Leben einer Person in einem stabil warmen Raum mit niedrigen Preiskosten. Dies bedeutet, dass das Heizsystem auch so angeordnet sein sollte, dass Sie nicht erneut für das bezahlen müssen, was Sie nicht verwenden. Für jede Vereinbarung, insbesondere für eine rentable und ressourcenschonende Wärmeversorgung, ist es jedoch genau notwendig, finanziell zu investieren - dennoch darf man nicht vergessen, dass eine solche Entscheidung bald vollständig gerechtfertigt sein wird!
Der Einsatz von Automatisierung für den Betrieb des Heizungssystems eines Smart Homes ist daher das Grundprinzip für die Schaffung komfortabler Lebensbedingungen und auch für die Kraftstoffeinsparung, wenn die Automatisierung selbst zusammen mit den Steuerungskomponenten richtig ausgewählt und verwendet wird.Ähnliches kann bei der gemeinsamen produktiven Tätigkeit des Heizkessels mit dem Verwaltungszentrum bestehen: Mit Hilfe der Kommunikationsschnittstelle und des Kessel-Sicherheits-Toolkits wird genau die Wärmeversorgung realisiert.


Heizkreis für ein Smart Home
Das System selbst ändert die Temperatur der Heizungsversorgung, indem es die Anzeigen von speziellen Sensoren im Raum betrachtet.
Diese Option eignet sich insbesondere für ein Landhaus. Als optimale Lösung wird hier die Temperaturregelung des Heizwärmeträgers angesehen.
Vielversprechende Richtung in der Organisation
Andererseits gibt es viele andere Möglichkeiten, die Wärmeversorgung in einem Smart Home zu organisieren. Beispielsweise kann das System vom Wetter außerhalb des Fensters abhängig sein. Dieser Ansatz setzt voraus, dass nicht nur ein Sensor vorhanden ist, mit dem die Temperatur speziell im Raum gemessen werden kann, sondern auch ein Sensor, der sich auf die externen Temperaturindikatoren konzentriert. Es ist am besten, zwei externe Zähler zu verwenden, um den Betrieb einer solchen Heizung genau aufrechtzuerhalten.


Steuerkreis
Das Funktionsprinzip des entsprechenden Reglers ist die Abhängigkeit der Temperatur des Wärmeträgers vom Wetter. Mit anderen Worten, wenn die Kälte aus dem Fenster kommt, erwärmt sich das Wasser im System und wenn die Außenseite heiß ist, gefriert es. Eine Markierung von +20 auf der Celsius-Skala kann als Basispunkt für den Wärmeträger verwendet werden, so dass dort die Temperatur des Systems im übertragenen Sinne der Außentemperatur entspricht und die überschüssige Wärmeabgabe und Heizung der Räumlichkeiten endet.
Um die komfortable Wärmeversorgung in einem Smart Home näher zu bringen, kann die Heizung so eingestellt werden, dass die Temperatur der Wohnung lokale Merkmale aufweist. Mit anderen Worten, an einzelnen Stellen kann sie in Bezug auf die vom externen Sensor eingestellte korrigiert werden. Wenn sich in einem der Räume viele Personen befinden, die den Raum aus realen Gründen heizen, kann das System den Temperaturanstieg in dieser Zone berechnen, mit dem am Wetterregler eingestellten vergleichen und dann die Wärme aufteilen rund um die Wohnung relativ zur Einstellung der Anzeigen in diesem Raum.
Ebenso kann die vorgesehene Anordnung des Heizungssystems in einem intelligenten Gebäude definitiv als vielversprechende Richtung bezeichnet werden, um Komfort in Ihrem Zuhause zu schaffen und auch die Geldkosten für die Bezahlung der Wärmeversorgung zu senken.
Wussten Sie nicht die Antwort auf Ihre eigene Frage? Fragen Sie unseren Experten: Fragen Sie
Wie ist das Heizsystem Smart Home


Ein ungefähres Diagramm des "Smart Home" -Systems
Die Wärmeleitfähigkeit von Wänden und Decken, die Qualität der Fenster, das Vorhandensein von Zugluft und Luftfeuchtigkeit, die Art der Heizung und die Art der Wärmezufuhr - all dies beeinflusst das Raumklima.
Moderne Heizsysteme können funktional unterschiedlich sein: Dies sind klassische Heizkörper, warme Böden usw. In Landhäusern werden einzelne Kessel zum Heizen und Bereitstellen von Warmwasser installiert, während in einer Wohnung ein Kessel verwendet werden kann.
All dies kann von einem einzigen System gesteuert werden, das als "Smart Home" bezeichnet wird. Es handelt sich um eine Steuercomputereinheit für Haushaltsgeräte sowie Temperatursensorsysteme für Innen- und Außentemperaturen. In Übereinstimmung mit den Informationen der Sensoren und dem Einstellmodus kann ein solches System die Temperatur im Raum senken oder erhöhen. Darüber hinaus kann es die Menge an heißem Wasser regulieren, die zur Verwendung im Kessel bereit ist.
Intelligentes Dach
Das Dach des Hauses kann auch in das intelligente System integriert werden. Dies ist ein großer kombinierter Bereich, der sehr nützlich sein kann.
Zunächst möchte ich an das Gründach erinnern, an das unter modernen Sommerbewohnern viel spekuliert wird. Dieser eignet sich hervorragend zur Unterstützung vieler Landschaftsstile und erfreut nur das Auge. Das Dach des Hauses kann beheizt werden, um die Pflanzen auch im Spätherbst länger grün zu halten.
Das Dach eines Landhauses zu heizen ist jedoch nicht nur für Pflanzen erforderlich, da das Dach Standard sein kann. In diesem Fall verhindert das Heizsystem Vereisung, Schneeberge auf dem Dach und gefährliche Eiszapfen.
Auf dem Dach des Hauses können Sie wie am höchsten Punkt Windkraftanlagen installieren, die Windenergie in Elektrizität umwandeln. Dies ist bereits das natürlichste Smart-Home-System. Ja, diese Energie reicht möglicherweise nicht aus, um vollständig vom Stromnetz getrennt zu werden, aber dadurch sind erhebliche Kosteneinsparungen möglich.
Das Dach kann auch als Basis für Sonnenkollektoren dienen, was ebenfalls sehr interessant ist.


Heizungssteuergeräte
Programmierer und Thermostate
Die wichtigsten Teile eines Heizungssteuerungssystems sind Thermostate und Programmierer. Es handelt sich um elektronische Geräte, die in einigen Modifikationen mit einem Bedienfeld ausgestattet sind, mit dessen Hilfe die Funktion des Kessels gesteuert werden kann. Darüber hinaus können Sie mit einem solchen Gerät die Anzeigen in zwei verbundenen Komponenten synchron ändern.
Eine zusätzliche Funktion der Programmierer ist die Einstellung per SMS von einem Mobiltelefon oder über das Internet übertragene Befehle.
Eine geeignete Modifikation dieses Geräts kann durch eine Reihe grundlegender Eigenschaften ausgewählt werden, die Folgendes umfassen können:


Die Verwaltung über das Internet erfolgt auf die gleiche Weise, nur über einen anderen Kommunikationskanal zwischen dem Hausbesitzer und der elektronischen Einheit im Haus.
- Fernkommunikation zwischen Komponenten unter Verwendung von Funksendern;
- Der Betrieb von Heizkörpern (abhängig von den Einstellungen) kann in einem komfortablen, normalen oder wirtschaftlichen Modus erfolgen.
- Die Anzahl der angeschlossenen Schaltkreise kann durch Anschließen zusätzlicher Module erhöht werden.
- Heizungssteuerung per Handy;
- Datenübertragung per SMS usw.
Diese Funktionsmerkmale machen die vorgestellten Elemente sehr bequem und gefragt.
Zonengeräte
Solche Heizungssteuerelemente werden direkt an Heizkörpern und Kesseln installiert. In diesem Fall erfolgt die Regelung durch das System über die Internetverbindung. Diese Geräte werden durch elektronische Thermostate dargestellt. Sie können die Wassertemperatur in jeder einzelnen Batterie oder jedem einzelnen System als Ganzes ändern. Die Unterschiede zwischen diesen Thermostaten sind einfache Installation und erschwinglicher Preis. Gleichzeitig wird die Komplexität des Systemgeräts reduziert, zumal kein separater Schaltschrank erforderlich ist. Zonengeräte ermöglichen die Verwendung mehrerer Thermostate, die an eine Steuereinheit angeschlossen sind.
Fernheizungssteuerungsmodule
Die Funktion der Fernbedienung des Heizungsnetzes kann durch im Lieferumfang enthaltene Spezialmodule mit Absperr- und Steuerventilen und Programmierern übernommen werden.


Die Anzahl der zusätzlichen Gerätefunktionen ist durch die Anzahl der angeschlossenen Sensoren und Führungsrelais des elektronischen Heizungssteuergeräts selbst begrenzt













